А почему надо от законов Мерфи защищаться именно с этой стороны? Будет как про виндовый файрволл:
Добавлено спустя 49 секунд:
Я бы лучше от КЗ подумал как защититься, перегрузки и от переполюсовки питания.
![]() |
roboforum.ruТехнический форум по робототехнике. |
|
денег все эти шалости стоят.
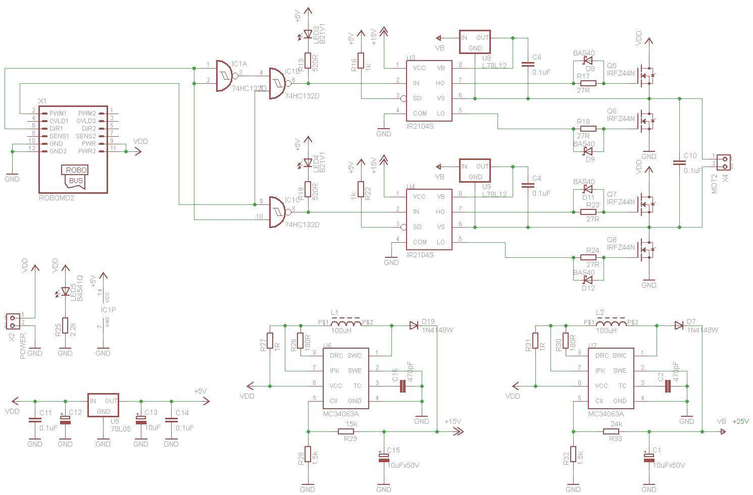
SMT писал(а):Сейчас схема выглядит так (один мост)

=DeaD= писал(а):И в целом - не слишком громоздко получается?
Вернуться в Электроника, электротехника
Сейчас этот форум просматривают: нет зарегистрированных пользователей и гости: 0