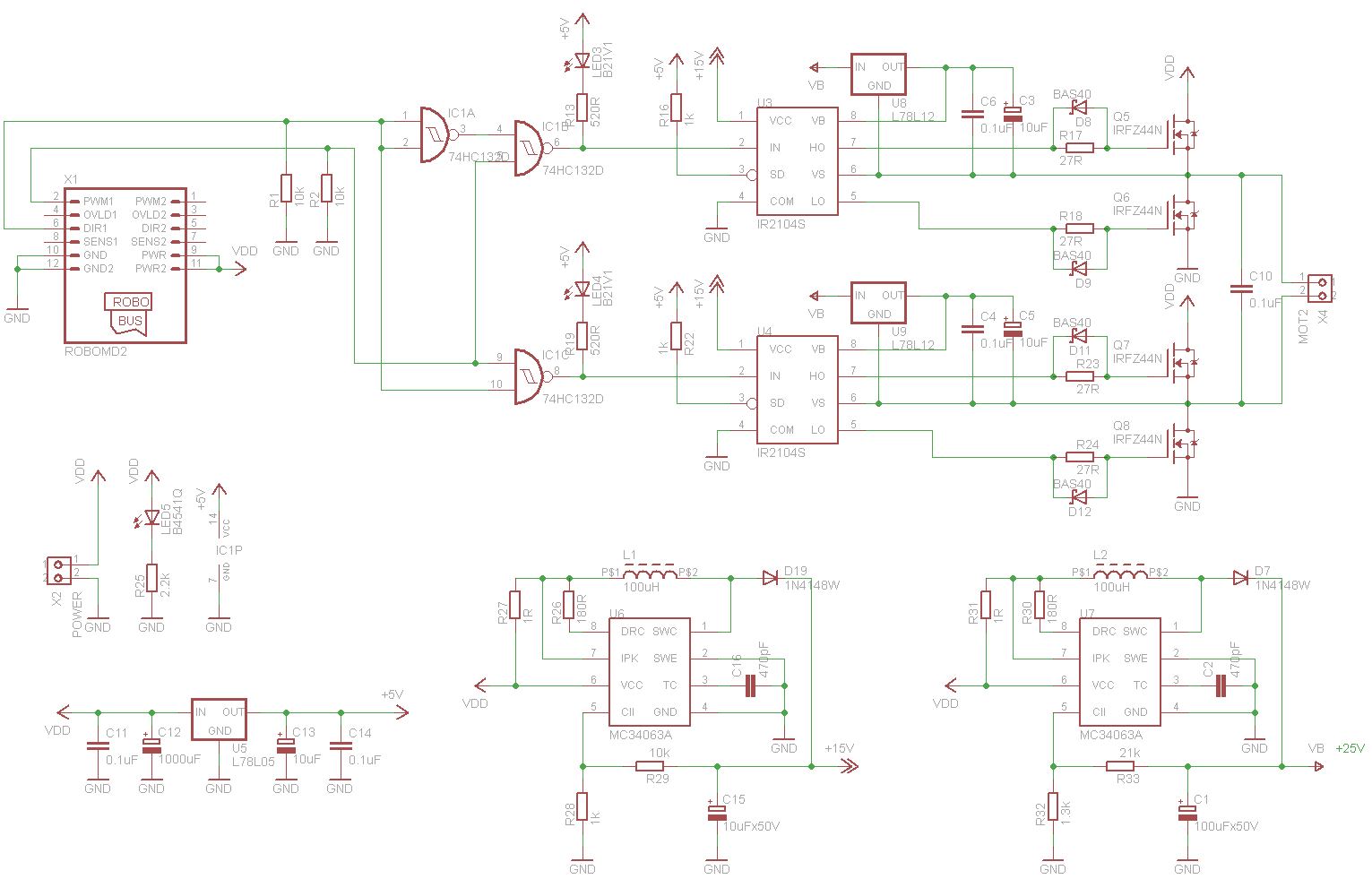
Качество печатных дорожек ниже всякой критики - пришлось подолгу разбираться почему не работают разные части схемы, прокидывать проводки вместо некоторых дорожек. Но это лирика
Выявленные недостатки
- дополнительно подтянул управляющие входы (ШИМ и "направление") к GND через 10к резисторы.
- керамики на выходах линейных регуляторов оказалось маловато (как правильно заметил DeaD), добавил 10uF электролиты. Хотя, влияния на функционирование не заметил, осциллограф показывал явный шум.
- схема не начинает работать, пока не "передернуть" сигнал "направление". Это непонятно


- DD-V1-6V_14V-4A_10A-board-9.jpg (65.82 КиБ) Просмотров: 2586