так что тестировать лучше на запараллеленных моторредукторах стеклоподъемников.SMT писал(а): Собрал для схему, предложенную AVR'ом, использовал ее для накачки верхнего транзистора одной из половин моста.
Провел испытания
SMT писал(а): несколько напрягает, что нужно по одному такому степ-ап-у на драйвер ставить
=DeaD= писал(а):Но итоговые тесты тем не менее надо проводить на индуктивных нагрузках.
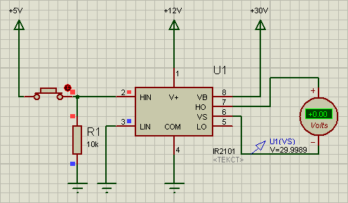
avr123.nm.ru писал(а):мне кажется что делитель должен получиться с неравными резисторами чтобы 12 вольт получить на верхнем драйвере

Вернуться в Электроника, электротехника
Сейчас этот форум просматривают: нет зарегистрированных пользователей и гости: 0