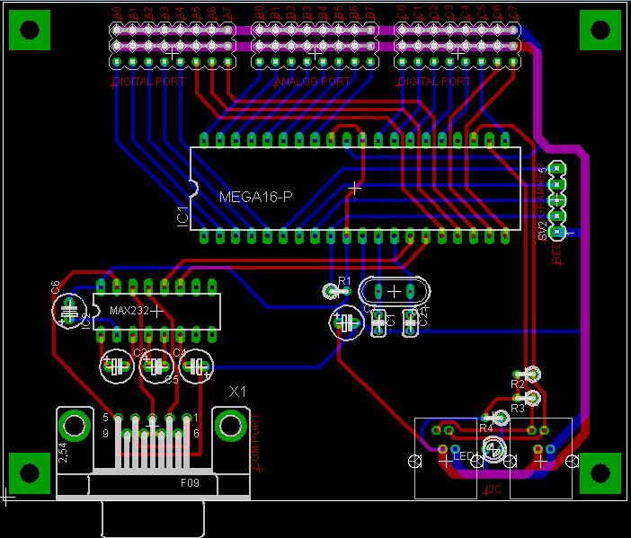
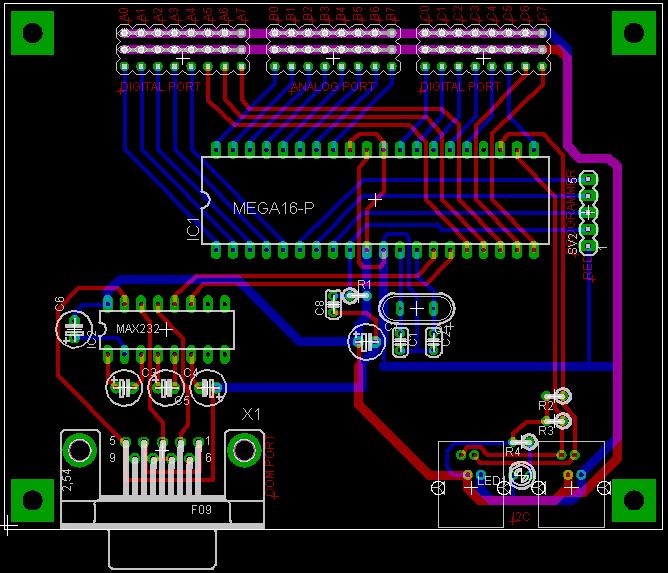
avr123.nm.ru писал(а):я б землю сделал толстой и кварц с конденсаторами сдвинул вправо и им отдельную землю от ноги МК провел.
посмотрите апноуты AVR040 042
у портов выведеных наружу я бы поставил от ножек резисторы по 240-330 Ом в виде сборок для эспериментальной неубиваемости.
цепь "ресет" сделал бы по стр 7 курса или по апноутам выше.
1. Землю утолщили, питание сделали правильным, точка входа по питанию одна, как в лучших рекомендациях

;
2. Кварц с кондюками по земле подвели корректней;
3. Резет подцепили как в аппноутах, но только без диода, а то высоковольтное программирование недоступным станет.
А вот про порты выведенные наружу - наверное уже плохо будет по доступному месту под них, но подумаю.