ну эт всё не важно. такие платки как раз и есть почти минимальный обвес. минимальней только голый чип (ну максимум с кондёром). мудрить какие-то свои правильные схемки не стоит, лучше заняться реализацией чего-то на готовой платке.
ну эт всё не важно. такие платки как раз и есть почти минимальный обвес. минимальней только голый чип (ну максимум с кондёром). мудрить какие-то свои правильные схемки не стоит, лучше заняться реализацией чего-то на готовой платке.
Angel71 писал(а):мудрить какие-то свои правильные схемки не стоит, лучше заняться реализацией чего-то на готовой платке.

, ой, 0.99

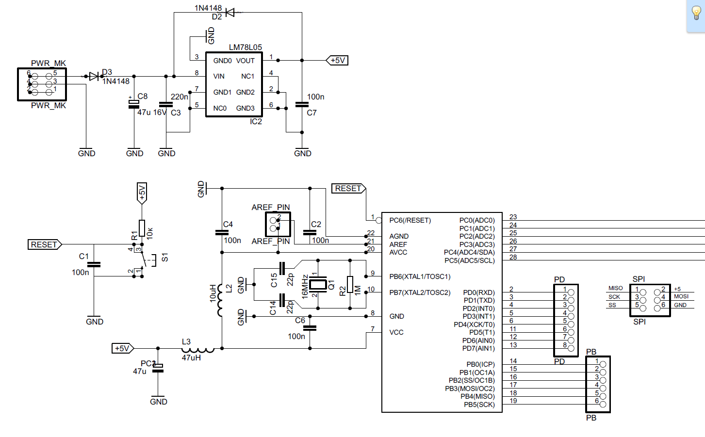
elmot писал(а):Я бы защитил цепи spi и i2c небольшими проходными резисторами. Оставил бы на плате нераспаянными делитель на uart-rx, оставил бы нераспаянные места для подтягивающих резисторов i2c

Вернуться в Электроника, электротехника
Сейчас этот форум просматривают: нет зарегистрированных пользователей и гости: 0