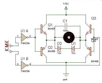
Моствых схем (их вариаций) в инете сножество. А какая по Вашему мнению "самая правильная"?


Так ли все плохо в нашем королевстве?

![]() |
roboforum.ruТехнический форум по робототехнике. |
|
На F1,F2,B1,B2 подавать сигнал прямо с контроллера можно?
А наши аналоги (чтоб подешевше ) есть? Или может как такое собрать на полевиках? А то темный я совсем в электронике...
А каким образом к приведенной выше схеме прикрутить еще один сдвоенный полевик, чтоб контроллеру надо было дергать за два, а не за четыре хвоста?
Вернуться в Электроника, электротехника
Сейчас этот форум просматривают: нет зарегистрированных пользователей и гости: 4