Если от 9-ти вольт работает, а от 12-ти нет, то проблема в токе...
Добавил послед. банок, увеличился ток, а внутр. сопротивление аккумов осталось такое же.
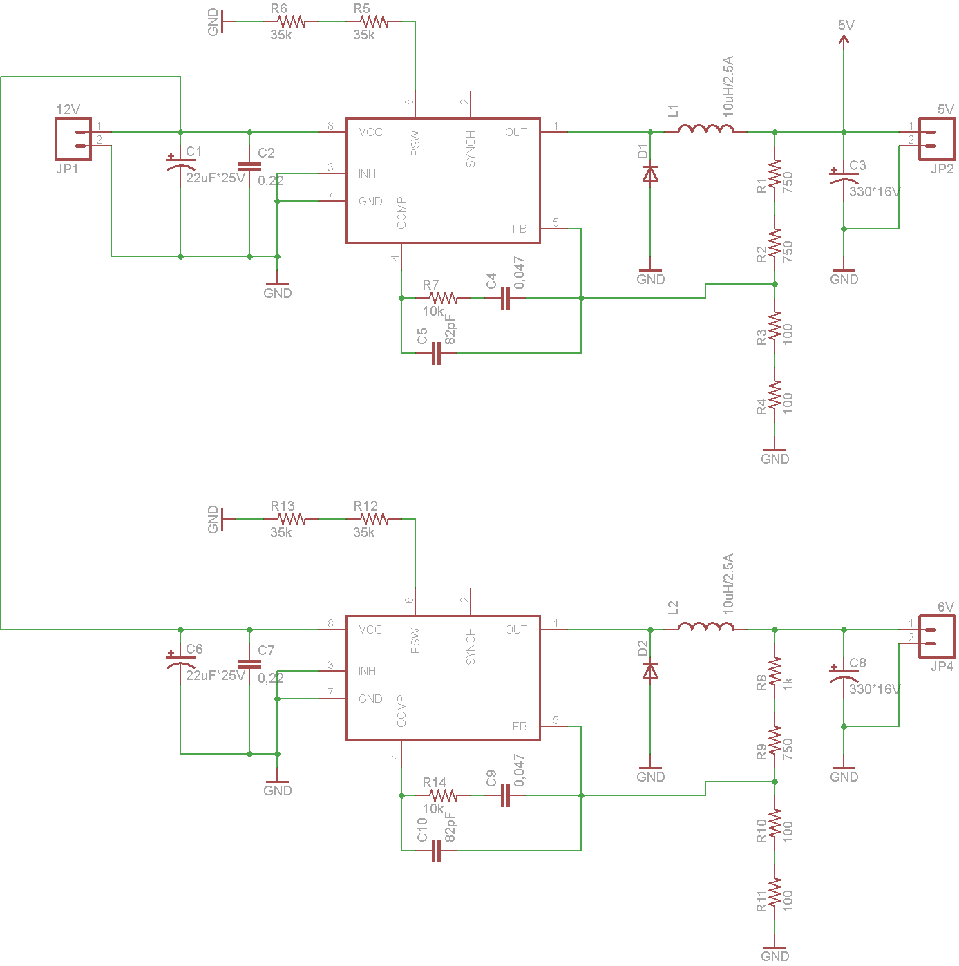
Вот на шим при увелич. токе и идет просадка напряжения ниже работы dc/dc
Для увеличения емкости (продолжительности езды) надо параллелить банки аккумов. Заодно уменьшится внутр. сопротивл. аккума, что очень хорошо.
