![]() |
roboforum.ruТехнический форум по робототехнике. |
|

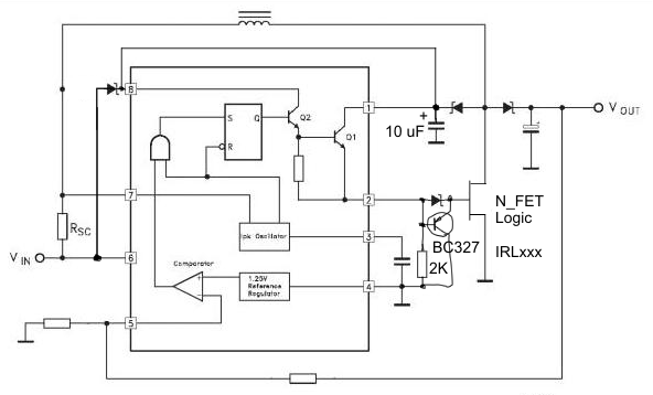
возможно вам это поможет http://radiohlam.ru/teory/stepup34063.htmVictorovych писал(а):почему?
Вернуться в Электроника, электротехника
Сейчас этот форум просматривают: нет зарегистрированных пользователей и гости: 3