roboforum.ru

Технический форум по робототехнике.

F-Bot

Обсуждаем рождающиеся мысли и результаты экспериментов.

F-Bot

Сообщение AsonD » 31 июл 2008, 23:24

Решил собрать робота на платформе от машинки на радиоуправлении (платформу уже в принципе разобрана, готова для использования - фотки тожа выложу, правдо они с мобилы, поэтому не супер качество) В протеусе схему намутил, со схемой для фотодатчиков я что-то странное намутил, решил схитрить, дабы проще все дело было - я законнектил вместо 4 компараторов один драйвер для управления движками (ваще в протеусе то все работает, хотя в реале схема собрана будет чутка по другому, в протеусе от фотоэлементов кинуты лапки на землю, в реале же надо будет их кидать на плюсик - ща короче выложу текст с прогой, скрин из протеуса, фотки платформы и картинки печатных плат из Lay Out, буду делать всего 3 платы, а то в машинке место мало, если на одной плате все делать то не влезет)
Как думаете левая часть схемы реально работать сможет? (заранее предупрежу - в протеусе все идеально работает)
Итак, поехали, кучка картинок и в конце добавлю текст проги) :
    F-Bot Proteus Screen.JPG
    Это скрин из протеуса (фототранзисторы в реале будут подключены к плюсу, так что не обращайте внимания)

    F-Bot Mega16 LayOut.JPG
    Вот основная плата с мегой16 и контактными датчиками

    F-Bot PHOTO LayOut.JPG
    Это плата для фотодатчиков на L293D

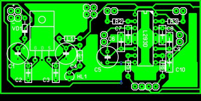
    F-Bot L293D LayOut.JPG
    Эту плату для моторов делал Space, но я решил использовать ее

    DSC00155.JPG
    Это платформа F-Bot'a (без верхней крышки)

    DSC00157.JPG
    Это таже платформа, но уже с крышкой

    F-Bot-Prog.rar
    Вот файл с текстом проги (в формате .c)
    (2.86 КиБ) Скачиваний: 24


Программа пока еще в разработке, поэтому есть некоторые лишние фрагменты (точнее пока не задействованные)
Ну короч, цените, предлагайте че-нить новое и ругайте миня за мой креатифф с фототранзисторами :D
Последний раз редактировалось AsonD 05 авг 2008, 09:58, всего редактировалось 1 раз.
Аватара пользователя
AsonD
 
Сообщения: 110
Зарегистрирован: 14 мар 2008, 17:22
Откуда: Череповец
прог. языки: С/С++

Re: F-Bot

Сообщение AsonD » 01 авг 2008, 06:39

Ща короче решил еще по стебу добавить тему такую - на роботе будет 2 светика - красный и зеленый, пускай ими злость и радость выражает, ща прогу дописываю под это дело :ROFL:

Добавлено спустя 2 часа 28 минут 36 секунд:
Все, дописал, в протеусе проверил, так прикольно, ваще :ROFL:
Хотя в реале будет интереснее работать эта прога, когда подключу еще звуковой и ИК датчики, а то в данном положением битсо ап стены это естественно для F-Bot'a, но тем не менее он все равно злитсо когда это происходит, и радуетсо когда находит свет и едит к нему, а вот если бы были еще ИК и звуковые датчики, то тогда он бы по делу злилсо на счет столкновений, его бы стали раздражать долготянущиеся громкие звукиЮ а что ему могло бы нравитсо с помощью этих органов чувств я придумаю позже, но все равно прикольно :lol:

Добавлено спустя 4 минуты 8 секунд:
Короче, вот код проги:

Не забудьте читать комменты :D
Вложения
F-Bot-Prog.rar
Вот та же самая прога тока в файле формата .c
(2.86 КиБ) Скачиваний: 27
Последний раз редактировалось AsonD 05 авг 2008, 10:54, всего редактировалось 3 раз(а).
Аватара пользователя
AsonD
 
Сообщения: 110
Зарегистрирован: 14 мар 2008, 17:22
Откуда: Череповец
прог. языки: С/С++

Re: F-Bot

Сообщение Myp » 01 авг 2008, 12:15

блин, нельзя стока кода пихать сплошным текстом :bad:

давай нафиг удаляй эти простыни и выкладывай файлы с листингом
<telepathmode>На вопросы отвечает Бригадир Телепатов!</telepathmode>
Всё уже придумано до нас!
Аватара пользователя
Myp
скрытый хозяин вселенной :)
 
Сообщения: 18018
Зарегистрирован: 18 сен 2006, 12:26
Откуда: Тверь по прозвищу Дверь
прог. языки: псевдокод =) сила в алгоритме!
ФИО: глубокоуважаемый Фёдор Анатольевич

Re: F-Bot

Сообщение space » 01 авг 2008, 12:58

Мур, зато он сам во всём разбирался и писал сам свою программу. И пускай она такая длиная зато САМ. А дальше когда изучит по лучше, то и программы у него меньше будут
https://vk.com/ledscale - платы, vk.com/ledscale3dprintig - 3Д печать\моделирование, vk.com/ledrenovation- ремонт светодиодных источников света
Аватара пользователя
space
 
Сообщения: 565
Зарегистрирован: 17 июн 2007, 23:44
Откуда: Тула
прог. языки: Bascom AVR Basic, CodeVisionAVR
ФИО: Замотаев Кирилл Игоревич

Re: F-Bot

Сообщение Myp » 01 авг 2008, 13:02

но вместе с этим есть минимальные правила публикации сообщений
и ТАК некрасиво делать нельзя!
<telepathmode>На вопросы отвечает Бригадир Телепатов!</telepathmode>
Всё уже придумано до нас!
Аватара пользователя
Myp
скрытый хозяин вселенной :)
 
Сообщения: 18018
Зарегистрирован: 18 сен 2006, 12:26
Откуда: Тверь по прозвищу Дверь
прог. языки: псевдокод =) сила в алгоритме!
ФИО: глубокоуважаемый Фёдор Анатольевич

Re: F-Bot

Сообщение DrZugrik » 01 авг 2008, 18:03

Молодец!!! Классная штука!
Аватара пользователя
DrZugrik
 
Сообщения: 206
Зарегистрирован: 22 июл 2006, 18:57
Откуда: Москва
прог. языки: Delphi, С/С++, Python
ФИО: Илья Андреевич

Re: F-Bot

Сообщение sash13 » 02 авг 2008, 13:22

Еще спикер добавь и супер будет..пипикает быстро-радость..пипикает медленно -злость)) или ваще звуки записать но эт уже над будет карту памяти приделывать... :lol: а еще пропустить через одну прогу чтоб голос робота был :ROFL:
sash13
 
Сообщения: 114
Зарегистрирован: 10 фев 2008, 00:29
Откуда: Киев Украина
прог. языки: php C++ MIDI 0_o

Re: F-Bot

Сообщение AsonD » 05 авг 2008, 10:55

Короч, простыни эти все убрал, прогу запихал в файлик)
Аватара пользователя
AsonD
 
Сообщения: 110
Зарегистрирован: 14 мар 2008, 17:22
Откуда: Череповец
прог. языки: С/С++

Re: F-Bot

Сообщение AsonD » 05 авг 2008, 18:00

Ну ладно, с этим разобрались, что еще предложите добавить к характеру опираясь на то, что уже умеет робот (ну и какие датчики у него пока есть) ?
Аватара пользователя
AsonD
 
Сообщения: 110
Зарегистрирован: 14 мар 2008, 17:22
Откуда: Череповец
прог. языки: С/С++

Re: F-Bot

Сообщение sash13 » 05 авг 2008, 23:51

AsonD писал(а):Ну ладно, с этим разобрались, что еще предложите добавить к характеру опираясь на то, что уже умеет робот (ну и какие датчики у него пока есть) ?

динамиги ..записать на карту звуки и проигрывать их...

И хекс мне дай.....
Последний раз редактировалось sash13 06 авг 2008, 00:07, всего редактировалось 1 раз.
sash13
 
Сообщения: 114
Зарегистрирован: 10 фев 2008, 00:29
Откуда: Киев Украина
прог. языки: php C++ MIDI 0_o

Re: F-Bot

Сообщение AsonD » 06 авг 2008, 00:53

Если я и долбал себе моск кодингом для написания этой проги (а я как бы еще новичок), то это не значит что я профи, я даже не представляю как это делать, хотя чувствую я на робофоруме тема по эту душу где валяетсо, могет знает кто где она? (искать лень) :)

Добавлено спустя 48 минут 39 секунд:
Ну на тебе hex , может еще и файл протеуса попросишь? 8)
Вложения
F-Bot-HEX.hex
Вот и он)
(4.17 КиБ) Скачиваний: 352
Аватара пользователя
AsonD
 
Сообщения: 110
Зарегистрирован: 14 мар 2008, 17:22
Откуда: Череповец
прог. языки: С/С++

Re: F-Bot

Сообщение sash13 » 06 авг 2008, 13:40

ты прост просто файл протеуса выложил с сишкой ток :)
sash13
 
Сообщения: 114
Зарегистрирован: 10 фев 2008, 00:29
Откуда: Киев Украина
прог. языки: php C++ MIDI 0_o

Re: F-Bot

Сообщение AsonD » 07 авг 2008, 01:20

Так, у миня есть очень важный вопрос, очень очень важный - как сделать так, чтобы робот после выключения запоминал бы все значения переменных и тому подобного, короче того, что было до выключения?! :roll: :roll: :roll:
Аватара пользователя
AsonD
 
Сообщения: 110
Зарегистрирован: 14 мар 2008, 17:22
Откуда: Череповец
прог. языки: С/С++

Re: F-Bot

Сообщение rig » 07 авг 2008, 06:22

ну это просто, просто объяви переменные таким образом, и они будут храниться в энерго независимой памяти eeprom, вот только писать туда часто не надо, иначе ресурс закончится быстро всего 100 000 раз записать можно.
Код: Выделить всёРазвернуть
eeprom unsigned char last_number_of_test=0;      
eeprom unsigned char last_number_of_test_stat =0;     
eeprom unsigned char last_number_of_test_dinam=0; 
Аватара пользователя
rig
 
Сообщения: 1437
Зарегистрирован: 03 авг 2007, 19:43
Откуда: Екатеринбург
прог. языки: Си, асм со словарем

Re: F-Bot

Сообщение AsonD » 07 авг 2008, 22:55

Благодарю :wink:
Буду вторую прогу пытатсо писать на основе этой, для этой же платфрмы, хочу научить робота запоминать местоположение препятствий по контактным датчикам и записывать их во многомерный массив, потом по ним ориентироватсо как по карте... (для записи юзать обычные переменные, а перед выключением мона записывать данные в eeprom)

Добавлено спустя 1 час 19 минут 27 секунд:
Не... это мутновато как-то, лучше для начала научу его по такому алгоритму зарядник искать =)
Аватара пользователя
AsonD
 
Сообщения: 110
Зарегистрирован: 14 мар 2008, 17:22
Откуда: Череповец
прог. языки: С/С++

След.

Вернуться в Идеи

Кто сейчас на конференции

Сейчас этот форум просматривают: Google [Bot] и гости: 2