roboforum.ru

Технический форум по робототехнике.
Текущее время: 26 ноя 2025, 12:24

Часовой пояс: UTC + 4 часа




Начать новую тему Ответить на тему  [ Сообщений: 163 ]  На страницу Пред.  1 ... 7, 8, 9, 10, 11  След.
Автор Сообщение
 Заголовок сообщения: Re: Станок РобоСтроителя (Электронника, контроллер, интерфейсы)
СообщениеДобавлено: 14 янв 2008, 09:58 
Не в сети
Аватара пользователя

Зарегистрирован: 21 дек 2006, 19:56
Сообщения: 4468
Откуда: Украина, г.Одесса
прог. языки: Delphi и С
Полоска эта катод, ей (полоской нада +питания), короче наружу. Там на схеме верхние 2 двигателя питаются от 5В, а нижний от 12В (делал под себя).

Добавлено спустя 6 минут 48 секунд:
Попробуй, не подключая схему к ЛПТ, а только подай питание и затем на выход верней оптопары (или той что под ней) подай 5В (просто куском провода, пдключил/отключил несколько раз) ШД должен дергаться. Одна оптопара отвечает за шаги, вторая за направление вращения.


Вернуться к началу
 Профиль  
 
 Заголовок сообщения: Re: Станок РобоСтроителя (Электронника, контроллер, интерфейсы)
СообщениеДобавлено: 14 янв 2008, 17:14 
Не в сети

Зарегистрирован: 08 янв 2008, 23:15
Сообщения: 11
Диоды, значицца, у меня впаяны правильно

попробовал.. дымится, греется, искрит... наверное сгорели оптопары, но я именно этими оптопарами еще ни разу не пользовался, как они могли сгореть ?!?! Или там гдето КЗ ??


Вернуться к началу
 Профиль  
 
 Заголовок сообщения: Re: Станок РобоСтроителя (Электронника, контроллер, интерфейсы)
СообщениеДобавлено: 14 янв 2008, 17:17 
Не в сети
Аватара пользователя

Зарегистрирован: 21 дек 2006, 19:56
Сообщения: 4468
Откуда: Украина, г.Одесса
прог. языки: Delphi и С
Что греется? Где искрит? Попробуй включать без оптопар и без ШД. И мона как-то поинформативней, что мона подумать из вышестоящего поста - ничего.

Добавлено спустя 28 секунд:
Не подключать к компу пока не будет 100 работать.


Вернуться к началу
 Профиль  
 
 Заголовок сообщения: Re: Станок РобоСтроителя (Электронника, контроллер, интерфейсы)
СообщениеДобавлено: 14 янв 2008, 19:25 
Не в сети

Зарегистрирован: 08 янв 2008, 23:15
Сообщения: 11
Извиняюсь, это просто от избытка чувств..
Проверил без ШД и и без оптопар тоже никакого результата, зато двигатели без схемы вполне нормально "шагают" при подаче напряжения на обмотки..
греется, искрит и дымится - это когда я пробую тестировать схему без LPT, подаю на контакты после оптопары напряжение +5В, тот контакт, котоный соединен с - (GND) напряжения +5В начинает искрить, и дорожки отгорают, при этом чувствуется аромат горегого текстолита, дорожка просто перегорает насквозь, и двигатель не дергается


Вернуться к началу
 Профиль  
 
 Заголовок сообщения: Re: Станок РобоСтроителя (Электронника, контроллер, интерфейсы)
СообщениеДобавлено: 14 янв 2008, 20:15 
Не в сети
скрытый хозяин вселенной :)
Аватара пользователя

Зарегистрирован: 18 сен 2006, 12:26
Сообщения: 18018
Откуда: Тверь по прозвищу Дверь
прог. языки: псевдокод =) сила в алгоритме!
ФИО: глубокоуважаемый Фёдор Анатольевич
подавая +5 вольт на GND ты делаешь замыкание :lol:
естественно у тя всё отгорает нафиг


Вернуться к началу
 Профиль  
 
 Заголовок сообщения: Re: Станок РобоСтроителя (Электронника, контроллер, интерфейсы)
СообщениеДобавлено: 14 янв 2008, 20:57 
Не в сети

Зарегистрирован: 08 янв 2008, 23:15
Сообщения: 11
2Мур
Вообщето я вкурсе что бывает + и - ... и знаю как они отличаются..

2Master
Цитата:
Попробуй, не подключая схему к ЛПТ, а только подай питание и затем на выход верней оптопары (или той что под ней) подай 5В (просто куском провода, пдключил/отключил несколько раз) ШД должен дергаться. Одна оптопара отвечает за шаги, вторая за направление вращения.

вот я так и сделал, и такие результаты....


Вернуться к началу
 Профиль  
 
 Заголовок сообщения: Re: Станок РобоСтроителя (Электронника, контроллер, интерфейсы)
СообщениеДобавлено: 14 янв 2008, 21:39 
Не в сети
скрытый хозяин вселенной :)
Аватара пользователя

Зарегистрирован: 18 сен 2006, 12:26
Сообщения: 18018
Откуда: Тверь по прозвищу Дверь
прог. языки: псевдокод =) сила в алгоритме!
ФИО: глубокоуважаемый Фёдор Анатольевич
MaxTok21 писал(а):
Вообщето я вкурсе что бывает + и - ... и знаю как они отличаются..

ну так чёж ты такой умный провод держишь дорожки жгёшь? или тебе запах просто понравился =))


Вернуться к началу
 Профиль  
 
 Заголовок сообщения: Re: Станок РобоСтроителя (Электронника, контроллер, интерфейсы)
СообщениеДобавлено: 14 янв 2008, 22:09 
Не в сети
Аватара пользователя

Зарегистрирован: 21 дек 2006, 19:56
Сообщения: 4468
Откуда: Украина, г.Одесса
прог. языки: Delphi и С
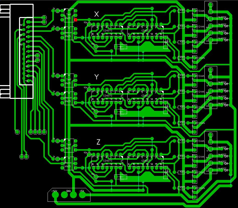
Вот схема - красным показано куда нуна тыкать +5В, питание естественно подключено. Кстати когда питание подключено и ничего не тыкаешь тоже искрит?
Укажи на схеме где сгорела дорожка. А еще лучше сфоткай крупным планом.


Вложения:
.JPG
.JPG [ 200.47 КиБ | Просмотров: 5017 ]
Вернуться к началу
 Профиль  
 
 Заголовок сообщения: Re: Станок РобоСтроителя (Электронника, контроллер, интерфейсы)
СообщениеДобавлено: 14 янв 2008, 22:22 
Не в сети

Зарегистрирован: 08 янв 2008, 23:15
Сообщения: 11
2Мур
У всех свои вкусы :D

2Master
Когда просто питание подключаю, то не искрит..


Вложения:
Комментарий к файлу: Качество конечно не ахти, но надеюсь понятно...
IMG_1268 (Large).JPG
IMG_1268 (Large).JPG [ 84.24 КиБ | Просмотров: 4997 ]
Вернуться к началу
 Профиль  
 
 Заголовок сообщения: Re: Станок РобоСтроителя (Электронника, контроллер, интерфейсы)
СообщениеДобавлено: 14 янв 2008, 22:40 
Не в сети
Аватара пользователя

Зарегистрирован: 21 дек 2006, 19:56
Сообщения: 4468
Откуда: Украина, г.Одесса
прог. языки: Delphi и С
Судя по качеству дорожек очень может быть что где-то они плохо вытравились, просмотри внимательно все контакты и дорожки, скорее всего где-то замыкание или дорожки не вытравились, или припой затек. Я так понимаю больше нигде не горит когда питание подаешь?
Щас выложу скан моей платы может поможет.

Добавлено спустя 6 минут 5 секунд:
Вот сканы платы, не пугайся в моей плате я перепутал линии ЛПТ, поэтому криво расположены оптопары и их резисторы, в печатке которая выложена это исправлено, и причиной КЗ быть не может, тем более без оптопар. Полевики правильно припаял? Их металлические части не соединены в частности те штуки на которых крепится радиатор?


Вложения:
2.jpg
2.jpg [ 42.81 КиБ | Просмотров: 4994 ]
.jpg
.jpg [ 82.33 КиБ | Просмотров: 5005 ]
Вернуться к началу
 Профиль  
 
 Заголовок сообщения: Re: Станок РобоСтроителя (Электронника, контроллер, интерфейсы)
СообщениеДобавлено: 14 янв 2008, 22:52 
Не в сети

Зарегистрирован: 08 янв 2008, 23:15
Сообщения: 11
Да я вроде бы все дорожки прозванивал перед тем как припаивать элементы, и транзисторы правильно припаивал...
ну ладно...чтож теперь делать.. придется протравить заново..


Вернуться к началу
 Профиль  
 
 Заголовок сообщения: Re: Станок РобоСтроителя (Электронника, контроллер, интерфейсы)
СообщениеДобавлено: 14 янв 2008, 23:14 
Не в сети
Аватара пользователя

Зарегистрирован: 21 дек 2006, 19:56
Сообщения: 4468
Откуда: Украина, г.Одесса
прог. языки: Delphi и С
:) Тоже вариант. Не паяй сразу все, плата состоит из 3-х одинаковых частей, распаяй только одну. Оптопары тоже не паяй.


Вернуться к началу
 Профиль  
 
 Заголовок сообщения: Re: Станок РобоСтроителя (Электронника, контроллер, интерфейсы)
СообщениеДобавлено: 15 янв 2008, 21:52 
Не в сети

Зарегистрирован: 08 янв 2008, 23:15
Сообщения: 11
Хорошо. А я удачно сделал DIP-колодки под оптопары и микрухи, чтобы удобно было менять сгоревшие на нормальные, а вот неточность протравления и погрешности в сборке не учел.. будет мне уроком.))


Вернуться к началу
 Профиль  
 
 Заголовок сообщения: Re: Станок РобоСтроителя (Электронника, контроллер, интерфейсы)
СообщениеДобавлено: 27 мар 2008, 14:36 
Не в сети
отсылающий читать курс
Аватара пользователя

Зарегистрирован: 06 ноя 2005, 04:18
Сообщения: 14195
Откуда: Москва
Вот нашел Video тест "UHU servo test"
http://youtube.com/watch?v=lPz60w175zA&feature=related

Это проект переделки простого электромотора в серводвигатель для ЧПУ - автор Элм Чен выложил всё что нужно для повторения.


Вернуться к началу
 Профиль  
 
 Заголовок сообщения: Re: Станок РобоСтроителя (Электронника, контроллер, интерфейсы)
СообщениеДобавлено: 09 июн 2008, 11:16 
Не в сети

Зарегистрирован: 15 дек 2007, 21:38
Сообщения: 5
Откуда: Москва
Привет всем форумчанам!
Вот наваял контроллер для станочка. За основу взят контроллер USB на ATMega8 из avr309.pdf. Через него пока в PIO режиме управляются MOSFETы движка. Написал тестовую прогу - крутится все наура. Щас озадачился механикой, ну а как все соберу планирую переписасть прошивку контроллера, чтоб можно было с G-кодами работать.


Вложения:
SN850028_1.JPG
SN850028_1.JPG [ 436.12 КиБ | Просмотров: 4985 ]
SN850027_1.JPG
SN850027_1.JPG [ 235.94 КиБ | Просмотров: 4973 ]
Вернуться к началу
 Профиль  
 
Показать сообщения за:  Поле сортировки  
Начать новую тему Ответить на тему  [ Сообщений: 163 ]  На страницу Пред.  1 ... 7, 8, 9, 10, 11  След.

Часовой пояс: UTC + 4 часа


Кто сейчас на конференции

Сейчас этот форум просматривают: нет зарегистрированных пользователей и гости: 0


Вы не можете начинать темы
Вы не можете отвечать на сообщения
Вы не можете редактировать свои сообщения
Вы не можете удалять свои сообщения
Вы не можете добавлять вложения

Найти:
Перейти:  
cron
Powered by phpBB © 2000, 2002, 2005, 2007 phpBB Group
Русская поддержка phpBB
phpBB SEO