roboforum.ru

Технический форум по робототехнике.

Этот ультразвуковой измеритель кто нибудь делал ?

Этот ультразвуковой измеритель кто нибудь делал ?

kumle » 08 окт 2008, 13:25

Нашел схему ультразвукового измерителя на pic16f873
Там есть схема, и программа на ассемблере и подробное к ней объяснение.
Правда все на английском, но я уже половину перевел, вроде все понятно.
Вот ссылка http://www.hobby-elec.org/e_pic6_6.htm
Думаю его можно приспособить для ультразвукового локатора робота и установить на поворотной платформе.

Re: Этот ультразвуковой измеритель кто нибудь делал ?

Myp » 08 окт 2008, 14:21

1. причем тут "проекты и идеи"
2. используй поиск по форуму тут есть большая тема про УЗ локаторы для роботов с разными схемами

Re: Этот ультразвуковой измеритель кто нибудь делал ?

kumle » 08 окт 2008, 15:02

Я искал, но интересует конкретно эта схема, так как она на pic и уже есть готовая прога.
Так что есть идея собрать именно эту схему и если кто-то такую уже делал, то поделится информацией,
стоит ли вообще заморачиваться.

Re: Этот ультразвуковой измеритель кто нибудь делал ?

Digit » 08 окт 2008, 15:05

Тема перемещена. Выбирайте раздел для темы ПРАВИЛЬНО! :evil:

Re: Этот ультразвуковой измеритель кто нибудь делал ?

steel_monkey » 08 окт 2008, 21:48

По-моему там компонентов столько, что проще купить готовый сонар, или ИК дальномер, у Эда есть в магазине. Да и 12 Вольт где-то брать надо.

Re: Этот ультразвуковой измеритель кто нибудь делал ?

kumle » 08 окт 2008, 22:02

Понятно, просто купил год назад 2-е головки - приемную и излучающую, надо же их задействовать.
Там в схеме стоит стабилизатор 78L09, для робота мощьность излучателей можно уменьшить, а значит подойдет питание 9 вольт. У меня как раз 8 аккумуляторов по 1.2V.

Re: Этот ультразвуковой измеритель кто нибудь делал ?

steel_monkey » 11 окт 2008, 00:09

Кстати о птичках. В чипе появился сонар максботикс http://www.chipdip.ru/product0/9000052864.aspx . Цена, правда, по чиповски кусачая :crazy: . В западных магазинах стоит ровно в 2 раза дешевле. Но за эти деньги самому ничего путного не собрать точно. Да и еще потребление кашерное. Щас мой сонарчик кушает около 60 мА, а этот всего 3 :ROFL:

Re: Этот ультразвуковой измеритель кто нибудь делал ?

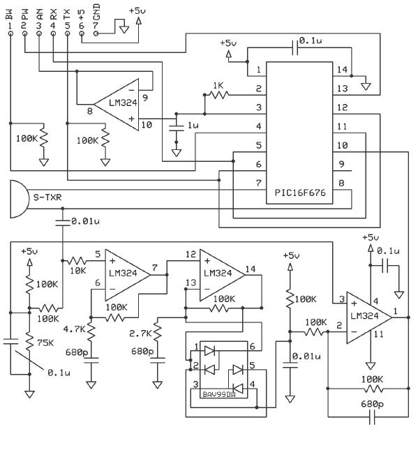
EdGull » 11 окт 2008, 08:58

вот его схема

LV-MaxSonar-EZ1 Ultrasonic Range Finder.PNG


вот его ДШ

LV-MaxSonar-EZ1-Datasheet.pdf
(405.49 КиБ) Скачиваний: 128


в принципе я готов производить такие сонары
естесвенно на меге

Добавлено спустя 50 секунд:
естественно с робобасом

Re: Этот ультразвуковой измеритель кто нибудь делал ?

Сергей » 11 окт 2008, 12:40

Ты лучшебы сделал такойже, но дешевле и без всякого робобаса, былоб круто

Re: Этот ультразвуковой измеритель кто нибудь делал ?

EdGull » 11 окт 2008, 12:42

1. ну эт и так понятно что будет дешевле
2. чем тебе робобас не угодил-то??? :shock: :shock: :shock:

Re: Этот ультразвуковой измеритель кто нибудь делал ?

Сергей » 11 окт 2008, 12:49

Я не против робобаса в какихнибудь поделках, но в нормальном устройстве лучше сделать аналог того что там было. Или сделай так - оставь дырки для паяния выходов с сонара, и кто захочет припаяет робобас, а кто не захочет будет использовать как ему удобней.

Добавлено спустя 1 минуту 34 секунды:
Да, кстати, а меге8 там не жирно будет? может лучше какуюнить тиньку запихать?

Re: Этот ультразвуковой измеритель кто нибудь делал ?

EdGull » 11 окт 2008, 12:50

а кто "захочет" тот как будет код заливатьв МК?
ты схему-то смотрел?

Re: Этот ультразвуковой измеритель кто нибудь делал ?

Сергей » 11 окт 2008, 12:53

Я ж тебе говорю, оставь просто дырки на плате - кто хочет тот припаяет разъем, кто не хочет не припаяет

Добавлено спустя 1 минуту 41 секунду:
Да и вообще можно прошить на "заводе" и не нужно будет выносить программатор

Добавлено спустя 38 секунд:
тогда как раз и получица аналог этого устройства по выходам

Re: Этот ультразвуковой измеритель кто нибудь делал ?

steel_monkey » 11 окт 2008, 13:02

Ну во первых, один датчик на прием/передачу это всетаки редкость ( в максонаре вроде датчик вообще собственного производства или заказной). Стандарт это скорее МА40B8R и S. У них из доступных самая высокая чувствительность и звуковое давление, да и диаграмма узкая.
А на робобасе будет задница- с тремя вольтами дальности вообще никакой не будет. Или придется слать целую кучу импульсов, и минимальная дальность будет полметра. Короче, с тремя вольтами питания сложностей очень много.

Вот кстати, гляньте, что у меня вышло http://www.roboforum.ru/viewtopic.php?f=2&t=2795&start=30 . На мой взгляд, современные дальномеры на компараторе имеют очень много минусов. Первый и главный- регистрируют только один объект. Я, например, хочу всю картину разворачивать ( и уже кое-что получается, но пока с калибровкой вожусь).

Вот, кстати, сравнение готовых образцов http://www.maxbotix.com/Performance_Data.html . Макссонар всегда показывает качающийся мячик, остальные при больших отклонениях показывают отражение от еще чего-то (стол чтоли). Вывод- косячат оба :D , ибо оба объекта в поле зрения.
Последний раз редактировалось steel_monkey 11 окт 2008, 13:11, всего редактировалось 1 раз.

Re: Этот ультразвуковой измеритель кто нибудь делал ?

Сергей » 11 окт 2008, 13:07

Так я и говорю, что лучше сделать просто аналог


cron
Rambler\'s Top100 Mail.ru counter