Ну я не знаю, Radist, у меня раз десять пробки выбило пока я сообразил как два эйч-моста на релюхах сделать. (и схема у меня другая и реле другие, восьминогие...

...)
Добавлено спустя 10 минут 3 секунды:Re: Павуки (и не только) из разогнутых скрепок и прочего хлама..2 Admin! ну что у вас за система? Я уже забыл что хотел спросить. Мысль то у меня по быстрее вышего робота
Добавлено спустя 10 минут 24 секунды:Re: Павуки (и не только) из разогнутых скрепок и прочего хлама..Во-от! Я тоже считаю что с релюхами антииндуктивные диоды- не нужны. У меня их тоже нет и все фыркает. (но у меня другой вопрос был

)
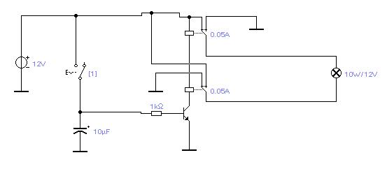
Добавлено спустя 6 минут:Re: Павуки (и не только) из разогнутых скрепок и прочего хлама..А! Вот!
Вот этот же триод, должен же быть импулсник? Ну и вот интересно какой. У меня есть IRF530, пойдут?