roboforum.ru

Технический форум по робототехнике.


От дипломов до различных проектов и новостей

Блоги посетителей.
Правила форума
В данном разделе каждый может иметь не более одной темы. Тема должна начинаться с логина (ника) робофорума.

Re: БП на 12000 Вольт

Сообщение CiSi » 16 дек 2011, 13:46

я входное напряжение вообще планировал пока латр-ом изменять от 0 до 310. конечно это не очень элегантно, но пока для испытаний вполне пойдет.
Одна из основных задач и состоит в том чтобы сделатиь как можно меньший по габаритам БП.
Аватара пользователя
CiSi
 
Сообщения: 1027
Зарегистрирован: 04 окт 2007, 16:11
Откуда: иваново
Skype: cybsys1
прог. языки: Delphi
ФИО: Павел

Re: БП на 12000 Вольт

Сообщение Duhas » 16 дек 2011, 16:35

Так, ТС, а зачем драйвера к мк подключаются? что с МК выходить будет ?
«Как сердцу выразить себя? … Мысль изреченная есть ложь!»
В этом мире меня подводит доброта и порядочность...
"двое смотрят в лужу, один видит лужу, другой отраженные в ней звезды"
Аватара пользователя
Duhas
 
Сообщения: 6338
Зарегистрирован: 15 сен 2007, 13:03
Откуда: Красноярск
прог. языки: ASM(МК), C(PC)
ФИО: Гагарский Андрей Александрович

Re: БП на 12000 Вольт

Сообщение CiSi » 16 дек 2011, 16:52

На драйвера будет подаваться 50% ШИМ с частотой 20кГц.

Добавлено спустя 2 минуты 18 секунд:
то есть мк сейчас только играет роль генератора частоты.
Аватара пользователя
CiSi
 
Сообщения: 1027
Зарегистрирован: 04 окт 2007, 16:11
Откуда: иваново
Skype: cybsys1
прог. языки: Delphi
ФИО: Павел

Re: БП на 12000 Вольт

Сообщение Dmitry__ » 16 дек 2011, 17:37

CiSi писал(а):Одна из основных задач и состоит в том чтобы сделатиь как можно меньший по габаритам БП.

В какой габарит хочется вписаться?
Аватара пользователя
Dmitry__
 
Сообщения: 8033
Зарегистрирован: 13 янв 2011, 15:25
Откуда: Санкт-Петербург

Re: БП на 12000 Вольт

Сообщение CiSi » 16 дек 2011, 20:26

Чтобы такой блок питания мог спокойно перенести один человек со стола на стол. А что касается размеров то 20х20х10 см.
Аватара пользователя
CiSi
 
Сообщения: 1027
Зарегистрирован: 04 окт 2007, 16:11
Откуда: иваново
Skype: cybsys1
прог. языки: Delphi
ФИО: Павел

Re: БП на 12000 Вольт

Сообщение Dmitry__ » 16 дек 2011, 20:46

ну, тады, берем IBM БП, убираем выходные выпрямительные мосты по вторичке, перематываем дроссель под себя, ставим на выходе свой транс (подозреваю, что можно tdks от телеков). Обеспечиваем работу tl495 модифицир. БП.
boez писал(а):А обратноходовик на 300 Вт можно, но это большой транс надо. Тем прямоходовый и хорош, что в нем транс энергию не запасает и может быть намного меньших размеров.

Это только в теории прямоходовый меньше размерами :pardon: Чтоб прямоходовый был более вменяемый при перекосах меандра, специально вводят немагн. зазор, а это уже увелич. габаритов. Да и при современных металлопорошковых сердечниках все не так однозначно по габаритам. В том же IBM БП на выходе дроссель (почти 2-х тактный обратноходовик) имеет меньше габариты чем транс...
Аватара пользователя
Dmitry__
 
Сообщения: 8033
Зарегистрирован: 13 янв 2011, 15:25
Откуда: Санкт-Петербург

Re: БП на 12000 Вольт

Сообщение CiSi » 16 дек 2011, 21:50

Мне уже предлагали подобный вариант,но что то както мне не хочется копаться и переделывать компьютерый бп.

всетаки решил делать мост на ir2110 и irfp640 или irf840.
Аватара пользователя
CiSi
 
Сообщения: 1027
Зарегистрирован: 04 окт 2007, 16:11
Откуда: иваново
Skype: cybsys1
прог. языки: Delphi
ФИО: Павел

Re: БП на 12000 Вольт

Сообщение Dmitry__ » 16 дек 2011, 22:21

Человеку свойственно ходить по своим граблям, чем пользоваться готовыми наработками. :)
Тогда гугли "снабберы", добавляй в схему балласт и конденсатор (защита от пост.составл.). И очень советую драйверы и транзисторы в плате делать быстрозаменяемыми :D
Аватара пользователя
Dmitry__
 
Сообщения: 8033
Зарегистрирован: 13 янв 2011, 15:25
Откуда: Санкт-Петербург

Re: БП на 12000 Вольт

Сообщение CiSi » 16 дек 2011, 23:02

ода опыт уже показал что защиту от помех надо ставить очень хорошую, а то му вырубает (перезагружается). Да и транзисторы ссамого начала разработки впаивал так чтобы можно было с легкостьбих изъять. :)
Аватара пользователя
CiSi
 
Сообщения: 1027
Зарегистрирован: 04 окт 2007, 16:11
Откуда: иваново
Skype: cybsys1
прог. языки: Delphi
ФИО: Павел

Re: БП на 12000 Вольт

Сообщение Duhas » 16 дек 2011, 23:07

я бы отказался от мк в кач-ве генератора..
«Как сердцу выразить себя? … Мысль изреченная есть ложь!»
В этом мире меня подводит доброта и порядочность...
"двое смотрят в лужу, один видит лужу, другой отраженные в ней звезды"
Аватара пользователя
Duhas
 
Сообщения: 6338
Зарегистрирован: 15 сен 2007, 13:03
Откуда: Красноярск
прог. языки: ASM(МК), C(PC)
ФИО: Гагарский Андрей Александрович

Re: БП на 12000 Вольт

Сообщение CiSi » 16 дек 2011, 23:17

да, ожно конечно испольовать ir2153 или nec555
Аватара пользователя
CiSi
 
Сообщения: 1027
Зарегистрирован: 04 окт 2007, 16:11
Откуда: иваново
Skype: cybsys1
прог. языки: Delphi
ФИО: Павел

Re: БП на 12000 Вольт

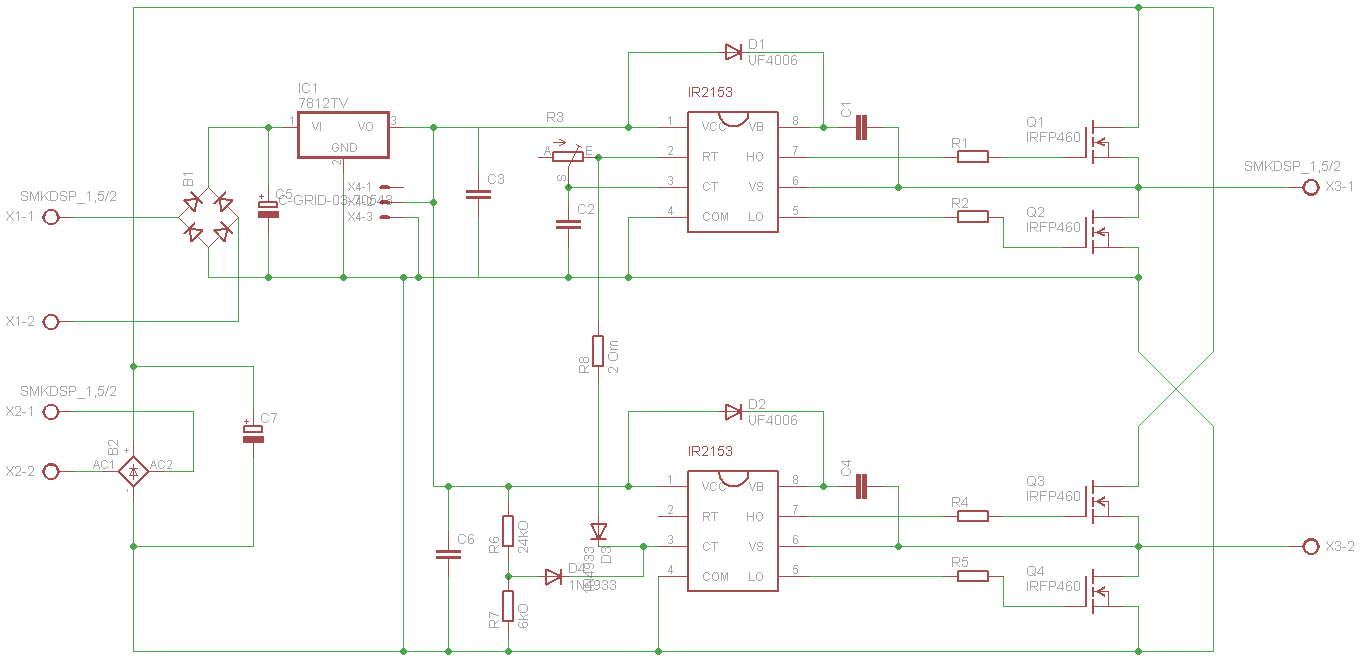
Сообщение CiSi » 22 мар 2012, 14:32

Собирать решил по этой схеме:
Вложения
Схема БП.png
Аватара пользователя
CiSi
 
Сообщения: 1027
Зарегистрирован: 04 окт 2007, 16:11
Откуда: иваново
Skype: cybsys1
прог. языки: Delphi
ФИО: Павел

Re: БП на 12000 Вольт

Сообщение CiSi » 27 мар 2012, 11:16

почти доделал платку.
намотал транс на строчнике: первичка 22 витка, вторичка 716 витков.
ох уж как все медленно получается :(
Вложения
Фото0183.jpg
Фото0182.jpg
Аватара пользователя
CiSi
 
Сообщения: 1027
Зарегистрирован: 04 окт 2007, 16:11
Откуда: иваново
Skype: cybsys1
прог. языки: Delphi
ФИО: Павел

Re: БП на 12000 Вольт

Сообщение CiSi » 31 мар 2012, 16:00

Дособрал плату.
В нагрузке греется сторой снизу транзистор. для испытаний взял автомобильную катушку зажиганияна, на транзисторы подаю 24В - на катушку поступает чуть больше 9В и 0.5А, разряд почти невиден :(
Аватара пользователя
CiSi
 
Сообщения: 1027
Зарегистрирован: 04 окт 2007, 16:11
Откуда: иваново
Skype: cybsys1
прог. языки: Delphi
ФИО: Павел

Re: БП на 12000 Вольт

Сообщение Dmitry__ » 31 мар 2012, 19:25

Ты собрался выпрямлять 10000 вольт? :shock:
Сколько там кгц?
У тебя есть станок по обработке материалов с малым тангенсом угла диэлектрических потерь?
Масло умеешь обезвоживать вакуумированием?
Пайка должна быть гладкая, чтоб на острых концах не было коронных разрядов
Но в темноте все равно классно будет смотреться :D
Про тдкс я говорил без разборки на сердечник.
Как-то делал насос для ионного масс-спектрометра, под рукой были детали только на 1000 вольт, надо было 10000 вольт, сделал послед. соединением, а потом узнал, что ушел от кучи проблем с выпрямлением 10000 вольт за раз.
Аватара пользователя
Dmitry__
 
Сообщения: 8033
Зарегистрирован: 13 янв 2011, 15:25
Откуда: Санкт-Петербург

Пред.След.

Вернуться в Блоги

Кто сейчас на конференции

Сейчас этот форум просматривают: нет зарегистрированных пользователей и гости: 0

cron