EdGull писал(а):ну так ты разобрался с модемом или еще какие нибудь вопросы остались?
Все нормально, разобрался
. ![]() |
roboforum.ruТехнический форум по робототехнике. |
|
EdGull писал(а):ну так ты разобрался с модемом или еще какие нибудь вопросы остались?
.
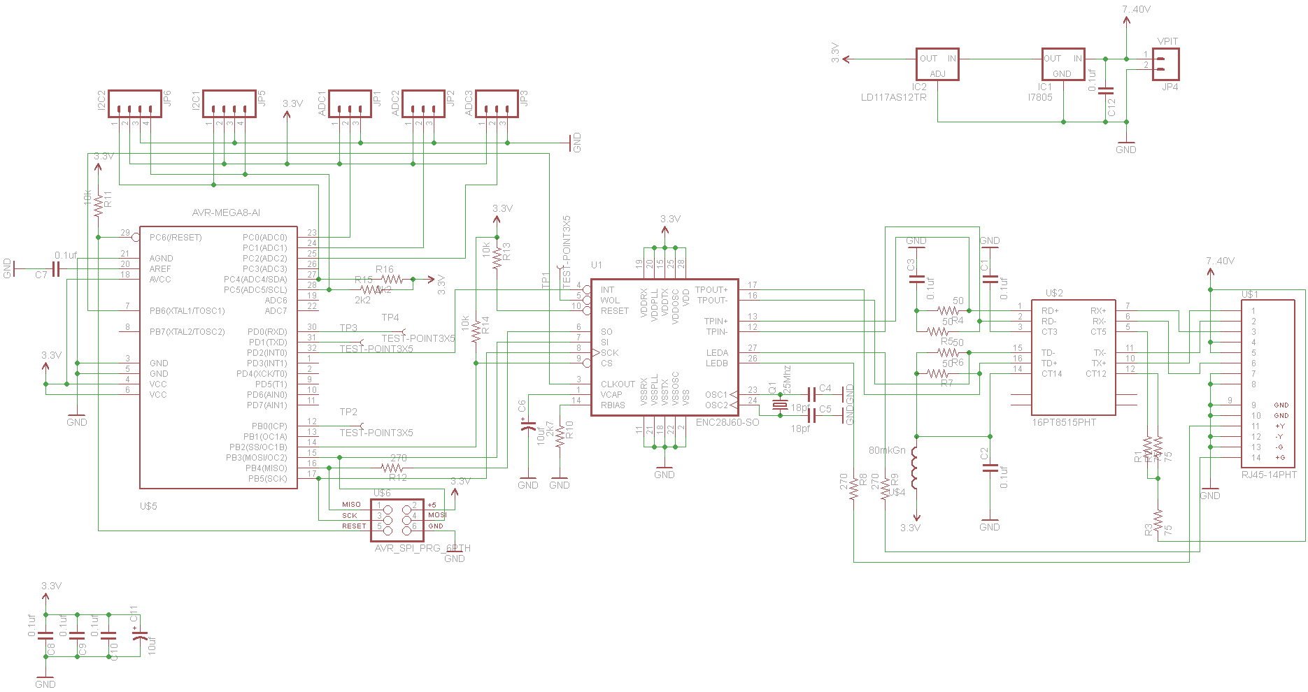
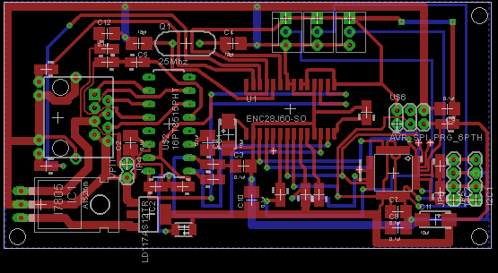
. Сегодня его допаял и проверил - все ОК.


galex1981 писал(а):Наконец то вчера получил долгожданный комплект для сборки модуля OR-AVR-M128-S. Сегодня его допаял и проверил - все ОК.
Еще раз спасибо Антону aka =Dead=!

Сейчас этот форум просматривают: нет зарегистрированных пользователей и гости: 1