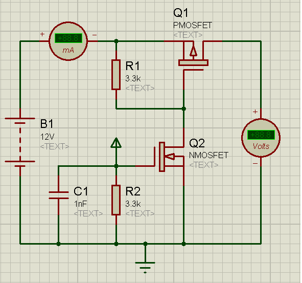
Есть ДД на полевиках на него подаётся отдельно логическое напряжение(4.8 - 5В) и силовое (4.8В-12В)
Если нет питания логики силовое подавать нельзя(так говорит инструкция)
Подскажите схему отсечки такую чтобы при отсутствии 5В силовое не подавалось
Подача силового происходила с задержкой по сравнению с 5В
сам придумал только см рис но что-то не работает...


