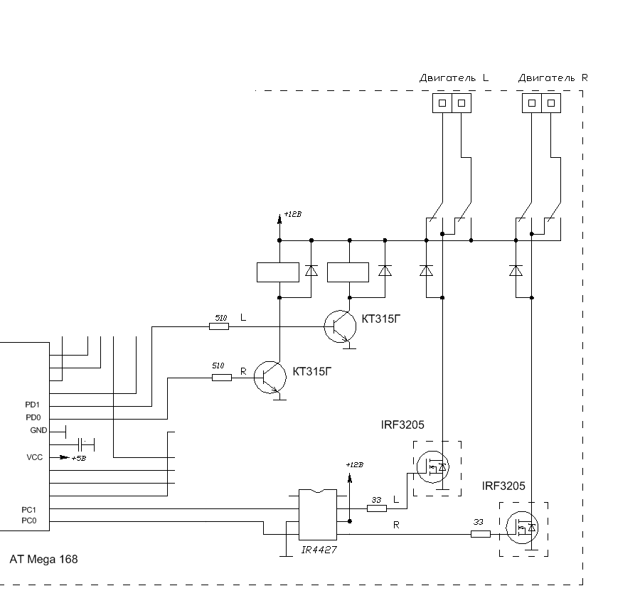
Оказалось всё просто, при подключении IR4427 я забыл землю припаять
На проводах не написано какого они сечения, а штангенциркулем замерить не получится

Ну многожильный провод медный, типа акустического для больших колонок(красно-чёрный). Похожие провода в автомобильной проводке.
Землю припаял и конденсатор на 1000 мкФ, всё работает! Только ШИМ по частоте на электромоторах разная. На втором двигателе в 2 раза больше первого, период следования импульсов около 0.6 мс. Почитать надо по arduino прошивкам как там выставляется частота или фиксированная... На разных выводах видимо разная частота.
Вообще я думал, ШИМ бывает только одного типа - прямоугольного

Реле рассчитаны на 15 А, потребляемый ток каждым около 40 мА, кт315 тянет 100 мА, вроде пока работает без проблем, транзисторы не греются