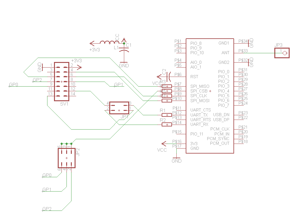
Накидал тут модулёк под BTM-111 и RoboBus:
Жду конструктивной критики.
2Voon: там вроде для настройки только SPI (включая ChipSelect) надо?
			
				|  | roboforum.ruТехнический форум по робототехнике. |  | 
 Разработка Open Robotics: Bluetooth-адаптер
 Разработка Open Robotics: Bluetooth-адаптер BTM111-RoboBus.zip
 BTM111-RoboBus.zip


=DeaD= писал(а):А где про неё почитать и за какое место её цеплять?





=DeaD= писал(а): Почитал курс про согласование устройств и мой мозг разорвало





=DeaD= писал(а):Безо всяких конденсаторов?
=DeaD= писал(а):А как в этом случае более правильно сделать возможность подключения внешней антенны, чтобы оно друг другу не мешало? Или нереально?

 BTM111-RoboBus.zip
 BTM111-RoboBus.zip


Вернуться в Разработка модулей
Сейчас этот форум просматривают: нет зарегистрированных пользователей и гости: 0