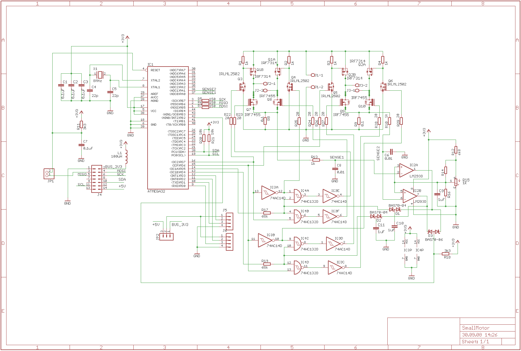
μ PA2794GR... комплементарная пара от NEC .. до 5.5 ампера..
http://www.eu.necel.com/_pdf/G18594EJ1V0DS00.PDF
![]() |
roboforum.ruТехнический форум по робототехнике. |
|
|
| Реклама | ||||
|
|
|
|||

| Реклама | ||||
|
|
|
|||

Mazayac писал(а):Подав импульс с АЦП на входе компаратора получим 0,000329967003299670032996700329967 вольта
Vooon писал(а):Жаль лого робобаса не поместилось.

avr123.nm.ru писал(а):ИМХО обязательно завести напругу питания мостов через делитель на АЦП !!!
blindman писал(а):Для чего ? Напряжение питания двигателя мерять ? Что это даст ?avr123.nm.ru писал(а):ИМХО обязательно завести напругу питания мостов через делитель на АЦП !!!
Duhas писал(а):ф топку элктролит... электролиты на плате БП....
Вернуться в Разработка модулей
Сейчас этот форум просматривают: нет зарегистрированных пользователей и гости: 0