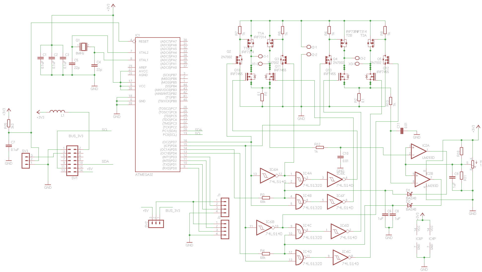
1. Логику с тригерами шмитта надо ставить.
2. сигналы тока нужно через RC фильтры подавать - 10 мкС время примерно.
3. на инв. входы нужно конденсатор поставить чтоб друг на друга не влияли.
4. после диодов нужно конденсаторы и резисторы на землю добавить чтоб не ранее 50-100 мС поисходило включение после перегрузки.
5. Я бы добавил операционники типа AD8542 и сигналы тока завел бы на АЦП меги8 ( или без ОУ прямо через RC цепочки подал на АЦП - можно будет обрабатывать только младшие 8 бит результата ).
6. резисторы подтяжки по 1 кОм НЕ БОЛЕЕ - это все равно ГОРАЗДО больше сопротивления мотора.
