roboforum.ru

Технический форум по робототехнике.


Модуль OR-MD2-10A-12V-X: Драйвер коллект. двигателей 10А 12В

Разработка стандартизированных модулей для домашнего робостроения.
Правила форума
Правила раздела OpenRobotics

Re: Модуль OR-MD2-10A-12V-X: Драйвер коллект. двигателей 10А

Сообщение =DeaD= » 10 дек 2011, 19:50

Это 3 варианта, которые я использую, скорее всего и другие есть, которые подойдут. Но у меня всегда один из 3 этих доступен.
Проект [[Open Robotics]] - Универсальные модули для построения роботов
Аватара пользователя
=DeaD=
 
Сообщения: 24218
Зарегистрирован: 06 окт 2004, 18:01
Откуда: Ебург
прог. языки: C++ / PHP / 1C
ФИО: Антон Ботов

Re: Модуль OR-MD2-10A-12V-X: Драйвер коллект. двигателей 10А

Сообщение Korbofos » 13 дек 2011, 10:59

Деад есть схема на or-md2-10a-12v-x v.2?

Добавлено спустя 3 минуты 46 секунд:
Re: Модуль OR-MD2-10A-12V-X: Драйвер коллект. двигателей 10А 12В
- минус PWR контакте и минус на ёмкости 4700мкф не звонятся между собой...
РАБОТА, РАБОТА перейди на Федота, с Федота на его брата, а ко мне их зарплата.
Аватара пользователя
Korbofos
 
Сообщения: 317
Зарегистрирован: 15 янв 2011, 11:27
Откуда: Челябинск
прог. языки: C/C++
ФИО: Александр

Re: Модуль OR-MD2-10A-12V-X: Драйвер коллект. двигателей 10А

Сообщение =DeaD= » 13 дек 2011, 11:22

Схема есть, вам скорее печатку надо, дома гляну.
Проект [[Open Robotics]] - Универсальные модули для построения роботов
Аватара пользователя
=DeaD=
 
Сообщения: 24218
Зарегистрирован: 06 окт 2004, 18:01
Откуда: Ебург
прог. языки: C++ / PHP / 1C
ФИО: Антон Ботов

Re: Модуль OR-MD2-10A-12V-X: Драйвер коллект. двигателей 10А

Сообщение Korbofos » 13 дек 2011, 11:24

А где взять схему? которая лежит здесь совсем другая http://roboforum.ru/mediawiki/images/2/2a/OR-MD2-10A-12V-X-scheme.pdf
РАБОТА, РАБОТА перейди на Федота, с Федота на его брата, а ко мне их зарплата.
Аватара пользователя
Korbofos
 
Сообщения: 317
Зарегистрирован: 15 янв 2011, 11:27
Откуда: Челябинск
прог. языки: C/C++
ФИО: Александр

Re: Модуль OR-MD2-10A-12V-X: Драйвер коллект. двигателей 10А

Сообщение =DeaD= » 13 дек 2011, 11:29

Что значит "совсем другая" ??? В чем отличия?
Проект [[Open Robotics]] - Универсальные модули для построения роботов
Аватара пользователя
=DeaD=
 
Сообщения: 24218
Зарегистрирован: 06 окт 2004, 18:01
Откуда: Ебург
прог. языки: C++ / PHP / 1C
ФИО: Антон Ботов

Re: Модуль OR-MD2-10A-12V-X: Драйвер коллект. двигателей 10А

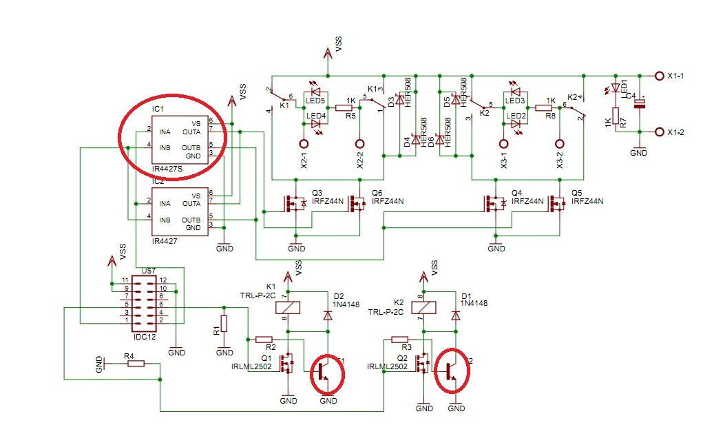
Сообщение Korbofos » 13 дек 2011, 21:12

Со схемой разобрался. Вот этих компонентов нет(обведены на изображении)

Добавлено спустя 7 минут 25 секунд:
Re: Модуль OR-MD2-10A-12V-X: Драйвер коллект. двигателей 10А 12В
Модуль восстановил, сгорела дорожка земли от клемника до конденсатора 4700mf, ir4427 и два мосфета на катушки реле :cry:
Dead, наверное я самый злостный убийца модулей OR? :crazy:
Вложения
md2.jpg
РАБОТА, РАБОТА перейди на Федота, с Федота на его брата, а ко мне их зарплата.
Аватара пользователя
Korbofos
 
Сообщения: 317
Зарегистрирован: 15 янв 2011, 11:27
Откуда: Челябинск
прог. языки: C/C++
ФИО: Александр

Re: Модуль OR-MD2-10A-12V-X: Драйвер коллект. двигателей 10А

Сообщение =DeaD= » 13 дек 2011, 21:24

Их нет, потому что это дубли таких же компонент, просто в других корпусах. Только сейчас в EAGLE начинают появляться инструменты для поддержки такого в нормальном режиме :pardon:
Проект [[Open Robotics]] - Универсальные модули для построения роботов
Аватара пользователя
=DeaD=
 
Сообщения: 24218
Зарегистрирован: 06 окт 2004, 18:01
Откуда: Ебург
прог. языки: C++ / PHP / 1C
ФИО: Антон Ботов

Re: Модуль OR-MD2-10A-12V-X: Драйвер коллект. двигателей 10А

Сообщение Korbofos » 10 мар 2012, 19:14

Можно этот драйвер использовать с аккумуляторам LiPo c четырьмя банками 14.8v что-бы робот по шустрее ползал? :)
РАБОТА, РАБОТА перейди на Федота, с Федота на его брата, а ко мне их зарплата.
Аватара пользователя
Korbofos
 
Сообщения: 317
Зарегистрирован: 15 янв 2011, 11:27
Откуда: Челябинск
прог. языки: C/C++
ФИО: Александр

Re: Модуль OR-MD2-10A-12V-X: Драйвер коллект. двигателей 10А

Сообщение =DeaD= » 10 мар 2012, 19:24

Катушка реле может приказать долго жить, а мосфетам вроде ничего не случится. (По катушке в даташите заявлен максимум 12V*110% ~= 13.2V)
Проект [[Open Robotics]] - Универсальные модули для построения роботов
Аватара пользователя
=DeaD=
 
Сообщения: 24218
Зарегистрирован: 06 окт 2004, 18:01
Откуда: Ебург
прог. языки: C++ / PHP / 1C
ФИО: Антон Ботов

Пред.

Вернуться в Open Robotics

Кто сейчас на конференции

Сейчас этот форум просматривают: нет зарегистрированных пользователей и гости: 0

cron