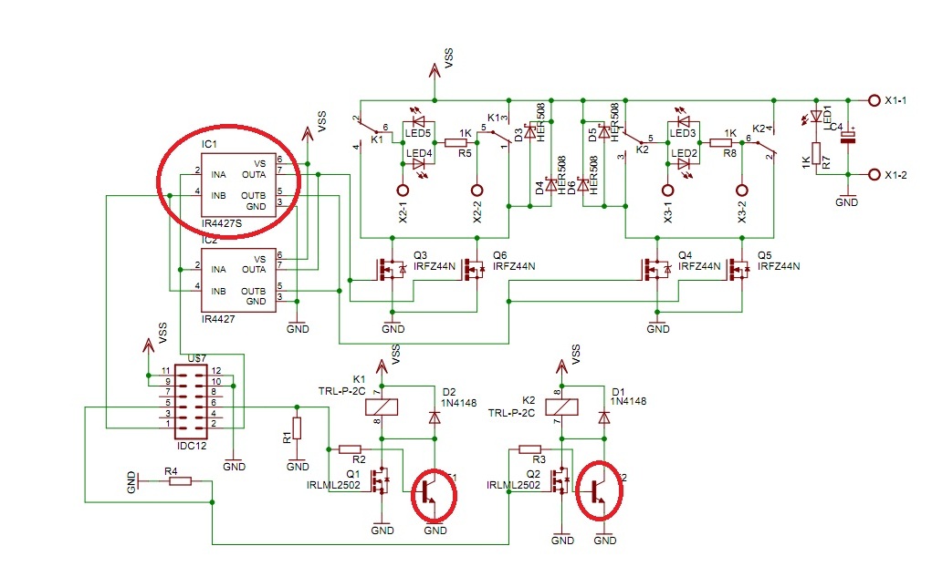
Со схемой разобрался. Вот этих компонентов нет(обведены на изображении)
Добавлено спустя 7 минут 25 секунд:Re: Модуль OR-MD2-10A-12V-X: Драйвер коллект. двигателей 10А 12ВМодуль восстановил, сгорела дорожка земли от клемника до конденсатора 4700mf, ir4427 и два мосфета на катушки реле
Dead, наверное я самый злостный убийца модулей OR?

РАБОТА, РАБОТА перейди на Федота, с Федота на его брата, а ко мне их зарплата.