
![]() |
roboforum.ruТехнический форум по робототехнике. |
|

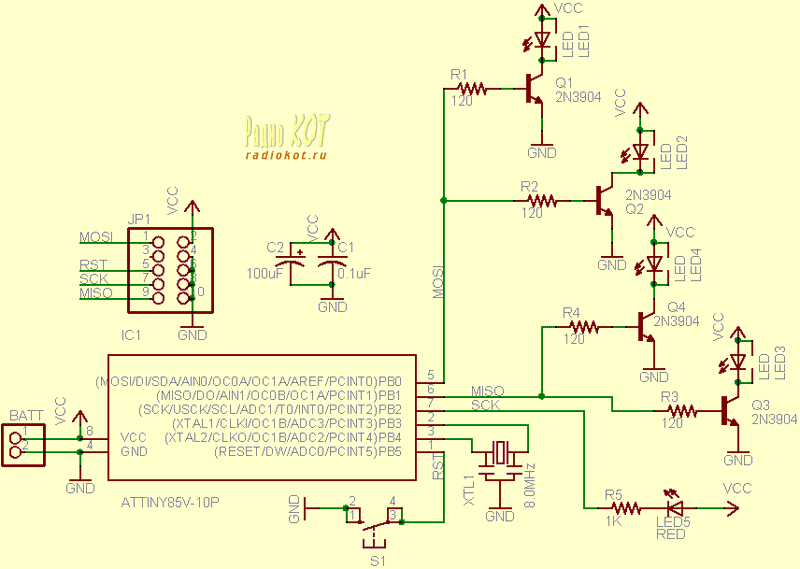
кулер 23 писал(а):проверьте пожалуйста правильно ли плату нарисовал для программирования mega16 & mega8 ?
конденсаторы последовательно с кварцем чтоль ? Надо шунтировать ноги кондерами на землю.Bloodstream писал(а):проверьте пожалуйста плату для ATTINY85
Модератор "=DeaD=":Bloodstream, разместите изображение на форуме, а не ссылкой на радикал, подробней см. в правилах этого форума. Если этого не будет сделано - получите предупреждение.



=DeaD= писал(а):Видимо, только разъем почему-то IDC-12, у нас через такой программирование не предусмотрено

с самого устройства я хочу исключить порт программирования что бы компактнее было. А проверить прошу мою плату правильно ли я её сделал под программатор .Сейчас этот форум просматривают: нет зарегистрированных пользователей и гости: 3