Только для разработчиков!!!
Отталкиваемся от этой схемы
, хотя так конечно до картинки достучался...
и мосфеты... По крайней мере я IR2101 в SMD не нашел готовых, ну и мосфетов тоже...
Номинальное напряжение: 7.2V
Диапазон изменения напряжения: 3.6 - 8.4V
Максимальные обороты: 16.600 об/мин
Максимальный потребляемый ток: 3.3А
Максимальнo потребляемый ток при зажатом вале: 21А
КПД: 74%
Диаметр: 27.7 мм
Длина: 37.8 мм
Диаметр вала: 2.3 мм
Вес: 73г
Номинальное напряжение: 7.2V
Диапазон изменения напряжения: 3.6 - 8.4V
Максимальные обороты: 17.800 об/мин
Максимальный потребляемый ток: 9А
Максимальнo потребляемый ток при зажатом вале: 59А
КПД: 68%
Диаметр: 35.8 мм
Длина: 50 мм
Диаметр вала: 3.17 мм
Вес: 162г

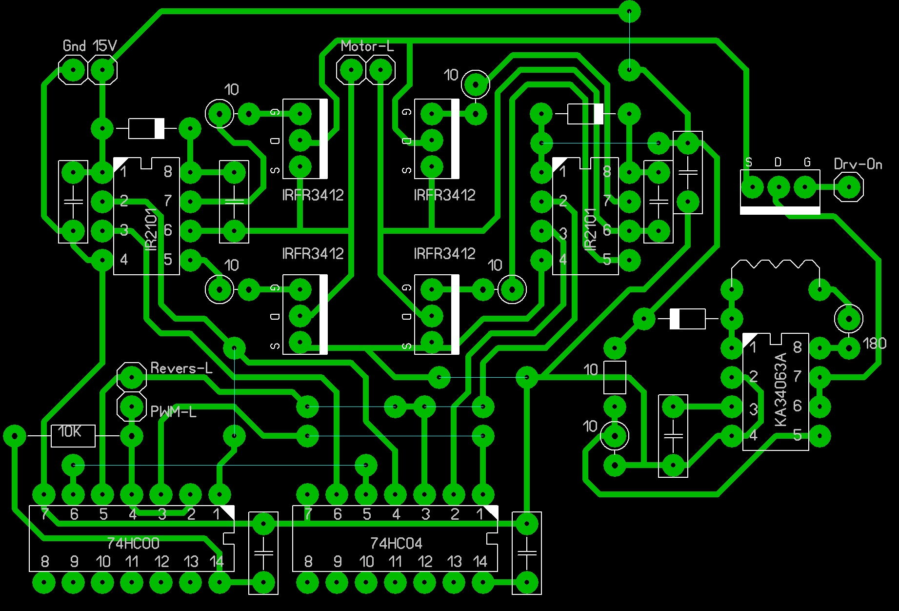
Master писал(а):Любителям DIP. Вот намалевал печатку для одного моторчика. Еще не со всеми размерами определился, по причине отсутствия деталек.

- 5x6см вообще.
+1, я тоже за модульность=DeaD= писал(а):Короче предлагаю сделать платку сразу всем чтобы можно было юзать
Сейчас этот форум просматривают: нет зарегистрированных пользователей и гости: 2