Короче предлагаю сделать платку сразу всем чтобы можно было юзать, в т.ч. с OR - для этого разъем RoboMD2 надо просто поставить.
Ну я впринципе могу потом DIP вариант под СМД перерисовать. Только мне нужны будут размеры используемых элементов.
А по поводу Робобаса, нарисуйте куда его по схеме втыкать.
Добавлено спустя 1 час 8 минут 31 секунду:
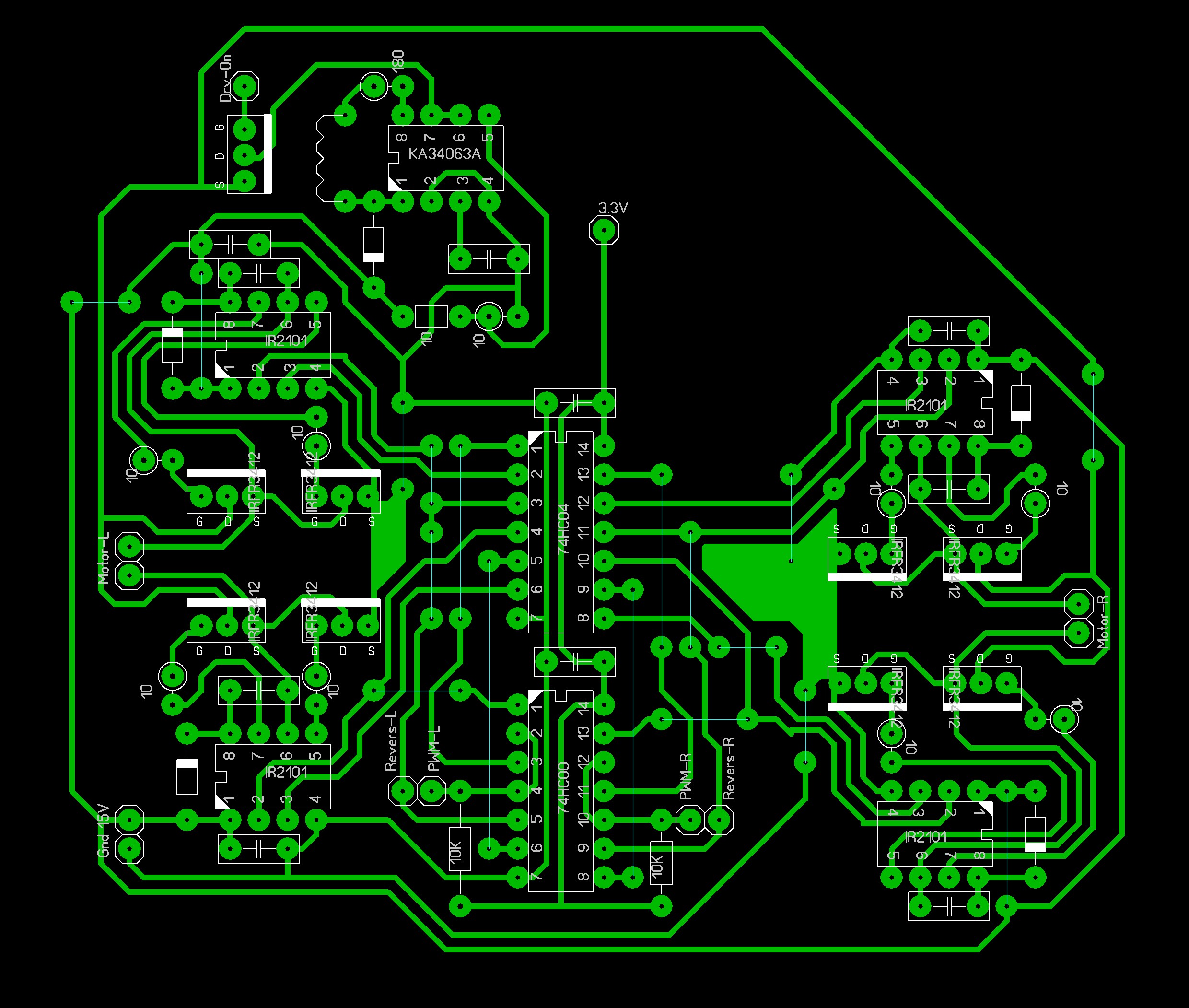
Вот для 2-х моторов, тока что-то компановка мне не нравица, буду переделывать, и ошибки, наверное, есть.

я про 