roboforum.ru

Технический форум по робототехнике.


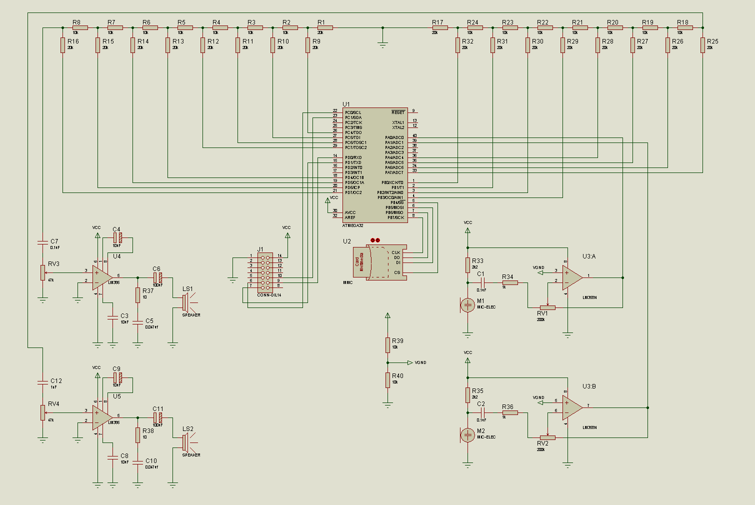
Звуковая карта для МиниБота и МиниБота-ПРО

Re: Звуковая карта для МиниБота и МиниБота-ПРО

Сообщение alegz » 21 июл 2008, 16:49

вот сорец мой + проект в протеусе. образ карты выкладывать думаю смысла нет... у меня карточка на 128 мбайт. кстати первый проект был на 32 меге, работал.
Вложения
src.rar
(144.3 КиБ) Скачиваний: 56
Аватара пользователя
alegz
 
Сообщения: 63
Зарегистрирован: 01 июн 2008, 08:48
Откуда: Новосибирск
прог. языки: С++, Asm, PHP

Re: Звуковая карта для МиниБота и МиниБота-ПРО

Сообщение EdGull » 21 июл 2008, 21:03

а что нужно сделать чтоб оно заиграло?
1. залил хекс вот от сюда viewtopic.php?f=58&t=4297&start=45#p58939
2. выставил внутриние 8мгц
3. залил в корень файлег mono16.wav . кстати какой должна быть частота и битрейн?
4. включил
5. молчит :(
Аватара пользователя
EdGull
 
Сообщения: 10211
Зарегистрирован: 28 дек 2004, 20:33
Откуда: Тольятти
Skype: Ed_Gull
прог. языки: Bascom AVR Basic
ФИО: Гуль Эдуард Викторович

Re: Звуковая карта для МиниБота и МиниБота-ПРО

Сообщение alegz » 21 июл 2008, 21:15

ну раз молчит значит либо ни к тем портам АЦП подключен, либо неправильно подключена карта...
я не знаю с каким параметров скомпилирован исходник. там в сорцах 2 конфигурации... под 128 проц... где используются порт F и порт B ... и для другой конфигурации, где младшая часть байта левого канала выводится на порт С, старшая на порт D...
правый канал - младшая на B.. старшая на А

EdGull хочешь могу настроить тебе на мегу 32 и на порт который ты укажешь... за основу взять идею с первоначального источника, т.е. 16 кгц, моно, 8бит...
Аватара пользователя
alegz
 
Сообщения: 63
Зарегистрирован: 01 июн 2008, 08:48
Откуда: Новосибирск
прог. языки: С++, Asm, PHP

Re: Звуковая карта для МиниБота и МиниБота-ПРО

Сообщение EdGull » 21 июл 2008, 21:28

схему делал вот от сюда
подключал правый по схеме ЦАП

выложите плиз на всякий случай тестовый вавчик

Добавлено спустя 5 минут 17 секунд:
так, стоп!!!
мне помошничек запаял согласно схемы и считая по номерам ног
ноги указаны в корпусе DIP!!!! а у меня в миниботе естественно TQFP!!!
мать вашу, пошел перепаивать... :sorry:
Вложения
sound.PNG
Аватара пользователя
EdGull
 
Сообщения: 10211
Зарегистрирован: 28 дек 2004, 20:33
Откуда: Тольятти
Skype: Ed_Gull
прог. языки: Bascom AVR Basic
ФИО: Гуль Эдуард Викторович

Re: Звуковая карта для МиниБота и МиниБота-ПРО

Сообщение blindman » 21 июл 2008, 21:31

Так а как же тогда ISP запаявали ? :shock:
Проект [[Open Robotics]] - универсальные модули для построения роботов
Модули Open Robotics можно приобрести в магазине shop.roboforum.ru

Day OFF? You must be pulling my leg! Stop making humor before someone sees you, fool!

Аватара пользователя
blindman
 
Сообщения: 4130
Зарегистрирован: 29 апр 2008, 21:15
Откуда: Хабаровск
прог. языки: C,C++,Assembler,PHP,Javascript,Ruby, SPIN,Java(?)
ФИО: Андрей Юрьевич

Re: Звуковая карта для МиниБота и МиниБота-ПРО

Сообщение EdGull » 21 июл 2008, 21:41

всё заработало!!! :Yahoo!:
только тихо, усилок пока еще не пояли
а ISP на миниботе запаян аппаратно :D
Аватара пользователя
EdGull
 
Сообщения: 10211
Зарегистрирован: 28 дек 2004, 20:33
Откуда: Тольятти
Skype: Ed_Gull
прог. языки: Bascom AVR Basic
ФИО: Гуль Эдуард Викторович

Re: Звуковая карта для МиниБота и МиниБота-ПРО

Сообщение blindman » 21 июл 2008, 21:45

Ну вот и ладненько. А я как раз тут еще заоптимизировал, впихнул в 1 КБ ОЗУ. Запустил на меге16, поет :)

Добавлено спустя 1 минуту 30 секунд:
Оба канала работают?
Проект [[Open Robotics]] - универсальные модули для построения роботов
Модули Open Robotics можно приобрести в магазине shop.roboforum.ru

Day OFF? You must be pulling my leg! Stop making humor before someone sees you, fool!

Аватара пользователя
blindman
 
Сообщения: 4130
Зарегистрирован: 29 апр 2008, 21:15
Откуда: Хабаровск
прог. языки: C,C++,Assembler,PHP,Javascript,Ruby, SPIN,Java(?)
ФИО: Андрей Юрьевич

Re: Звуковая карта для МиниБота и МиниБота-ПРО

Сообщение EdGull » 21 июл 2008, 21:47

ну так а где хекс под мегу32? :friends:
кстати, посылочку получил?

Добавлено спустя 52 секунды:
Оба канала работают?

поял тока правый по схеме
Аватара пользователя
EdGull
 
Сообщения: 10211
Зарегистрирован: 28 дек 2004, 20:33
Откуда: Тольятти
Skype: Ed_Gull
прог. языки: Bascom AVR Basic
ФИО: Гуль Эдуард Викторович

Re: Звуковая карта для МиниБота и МиниБота-ПРО

Сообщение blindman » 21 июл 2008, 21:52

Ладно, не важно. У меня на меге16 оба поют, так что все нормально. Хекс обновленный выложу когда прикручу I2C.
Посылки пока нет :(
Проект [[Open Robotics]] - универсальные модули для построения роботов
Модули Open Robotics можно приобрести в магазине shop.roboforum.ru

Day OFF? You must be pulling my leg! Stop making humor before someone sees you, fool!

Аватара пользователя
blindman
 
Сообщения: 4130
Зарегистрирован: 29 апр 2008, 21:15
Откуда: Хабаровск
прог. языки: C,C++,Assembler,PHP,Javascript,Ruby, SPIN,Java(?)
ФИО: Андрей Юрьевич

Re: Звуковая карта для МиниБота и МиниБота-ПРО

Сообщение EdGull » 21 июл 2008, 22:36

тогда давай выкладывай команды протоколов обмена по и2ц и уарту

ЗЫ я твою уже получил, может ты им позвонишь и спросишь судьбу посылки с квитанции № ххх

Добавлено спустя 35 минут 6 секунд:
Ну раз всё так хорошо получилось, то я пошел звуки R2D2 нарезать на буквы.
Аватара пользователя
EdGull
 
Сообщения: 10211
Зарегистрирован: 28 дек 2004, 20:33
Откуда: Тольятти
Skype: Ed_Gull
прог. языки: Bascom AVR Basic
ФИО: Гуль Эдуард Викторович

Re: Звуковая карта для МиниБота и МиниБота-ПРО

Сообщение blindman » 21 июл 2008, 22:38

Детали еще не продумывал, в общих чертах протокол вижу очень простым. Будут 2 команды принимающие имя файла : запись и воспроизведение. Одна отменяет другую. Далее команды :
  • остановить воспроизведение/запись
  • установить громкость
  • получить статус записи (обработка команды/записывается/остановлена/ошибка файловой системы)
  • получить статус воспроизведения (обработка команды/воспроизводится/остановлена/ошибка файловой системы)
Когда не идет воспроизведение/запись, работаем в режиме локатора. Тоже нужны команды, чтобы читать результат работы локатора - пока еще не знаю как это будет выглядеть
Проект [[Open Robotics]] - универсальные модули для построения роботов
Модули Open Robotics можно приобрести в магазине shop.roboforum.ru

Day OFF? You must be pulling my leg! Stop making humor before someone sees you, fool!

Аватара пользователя
blindman
 
Сообщения: 4130
Зарегистрирован: 29 апр 2008, 21:15
Откуда: Хабаровск
прог. языки: C,C++,Assembler,PHP,Javascript,Ruby, SPIN,Java(?)
ФИО: Андрей Юрьевич

Re: Звуковая карта для МиниБота и МиниБота-ПРО

Сообщение EdGull » 21 июл 2008, 22:49

а мне кажется что вё на много проще, команды всего три:
1. проиграть файл такой-то, громкость такая-то
2. записать файл, имя такое-то
3. вернуть данные с локатора
Аватара пользователя
EdGull
 
Сообщения: 10211
Зарегистрирован: 28 дек 2004, 20:33
Откуда: Тольятти
Skype: Ed_Gull
прог. языки: Bascom AVR Basic
ФИО: Гуль Эдуард Викторович

Re: Звуковая карта для МиниБота и МиниБота-ПРО

Сообщение blindman » 22 июл 2008, 04:17

Только тебе, в порядке исключения, разрешаю использовать ограниченный набор из 3 команд :D
Проект [[Open Robotics]] - универсальные модули для построения роботов
Модули Open Robotics можно приобрести в магазине shop.roboforum.ru

Day OFF? You must be pulling my leg! Stop making humor before someone sees you, fool!

Аватара пользователя
blindman
 
Сообщения: 4130
Зарегистрирован: 29 апр 2008, 21:15
Откуда: Хабаровск
прог. языки: C,C++,Assembler,PHP,Javascript,Ruby, SPIN,Java(?)
ФИО: Андрей Юрьевич

Re: Звуковая карта для МиниБота и МиниБота-ПРО

Сообщение EdGull » 22 июл 2008, 07:32

в вику выложил уже нормализованую нарезку из одиночных букв переведенную в вавчики в формате 16000-8-моно
[[Звуки_R2D2_на_МиниБоте]]
Аватара пользователя
EdGull
 
Сообщения: 10211
Зарегистрирован: 28 дек 2004, 20:33
Откуда: Тольятти
Skype: Ed_Gull
прог. языки: Bascom AVR Basic
ФИО: Гуль Эдуард Викторович

Re: Звуковая карта для МиниБота и МиниБота-ПРО

Сообщение yakuzaa » 22 июл 2008, 10:18

всем привет! у меня пара вопросов:
1) почему бы не использовать ШИМ? у меня говорилка на ШИМ (OC1a) работает
2) можно ведь заменить SD/MMC на AT45DB161 - так дешевле :)
yakuzaa
 
Сообщения: 38
Зарегистрирован: 22 июл 2008, 10:07
Откуда: Россия, Екатеринбург
прог. языки: BascomAVR | Delphi | VB | C

Пред.След.

Вернуться в Электроника

Кто сейчас на конференции

Сейчас этот форум просматривают: нет зарегистрированных пользователей и гости: 0

cron