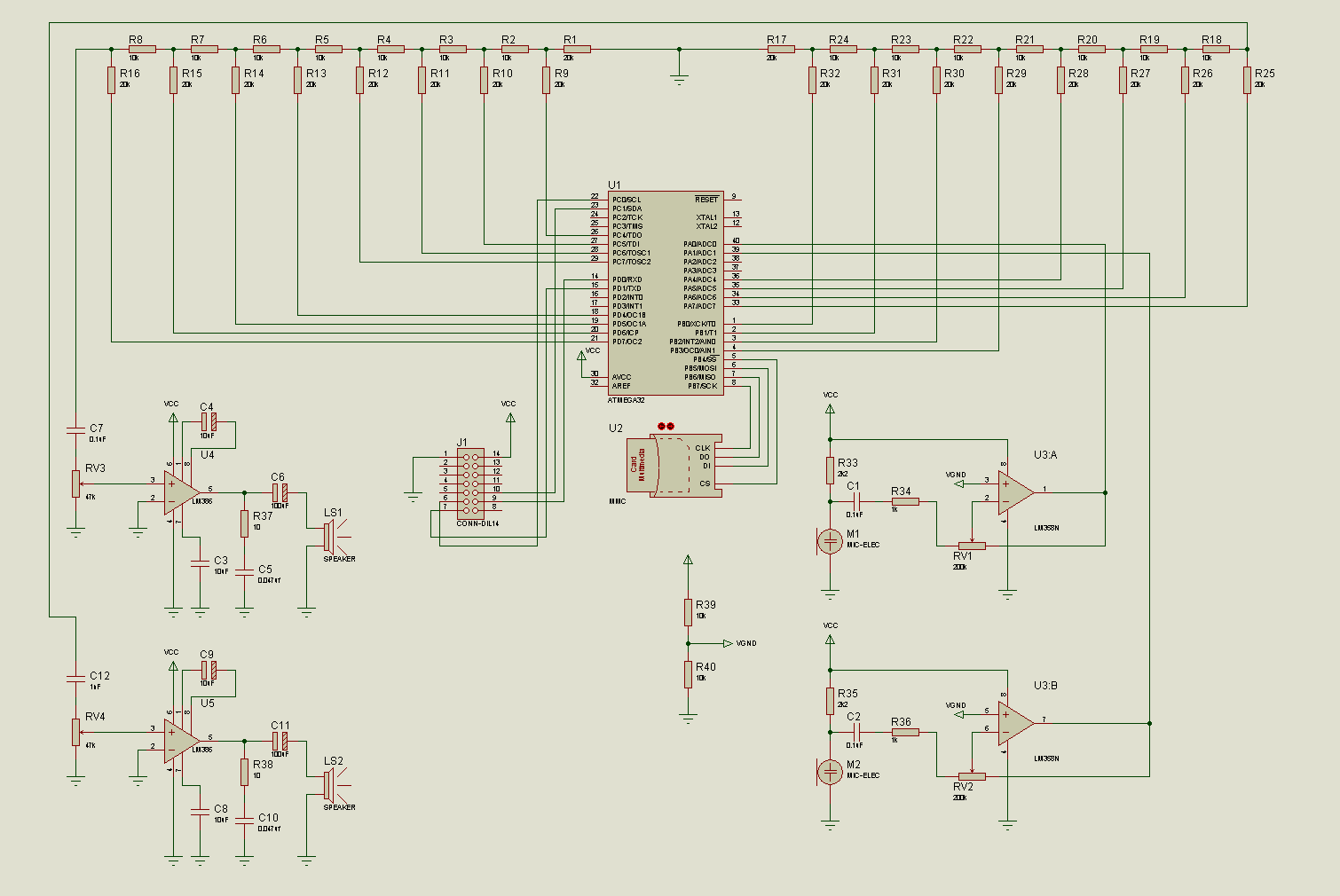
схему делал вот от сюда
подключал правый по схеме ЦАП
выложите плиз на всякий случай тестовый вавчик
Добавлено спустя 5 минут 17 секунд:так, стоп!!!
мне помошничек запаял согласно схемы и считая по номерам ног
ноги указаны в корпусе DIP!!!! а у меня в миниботе естественно TQFP!!!
мать вашу, пошел перепаивать...
