Господа, давайте уже что-то с железом решать. У меня музыка уже играет

В архиве 3 файла - оригинальный MP3, он же переведенный в WAV, и результат проигрывания, записанный через линейный вход. На самом деле качество звука, если просто подключить ЦАП к усилителю, несколько лучше. Не знаю, почему запись звучит хуже.
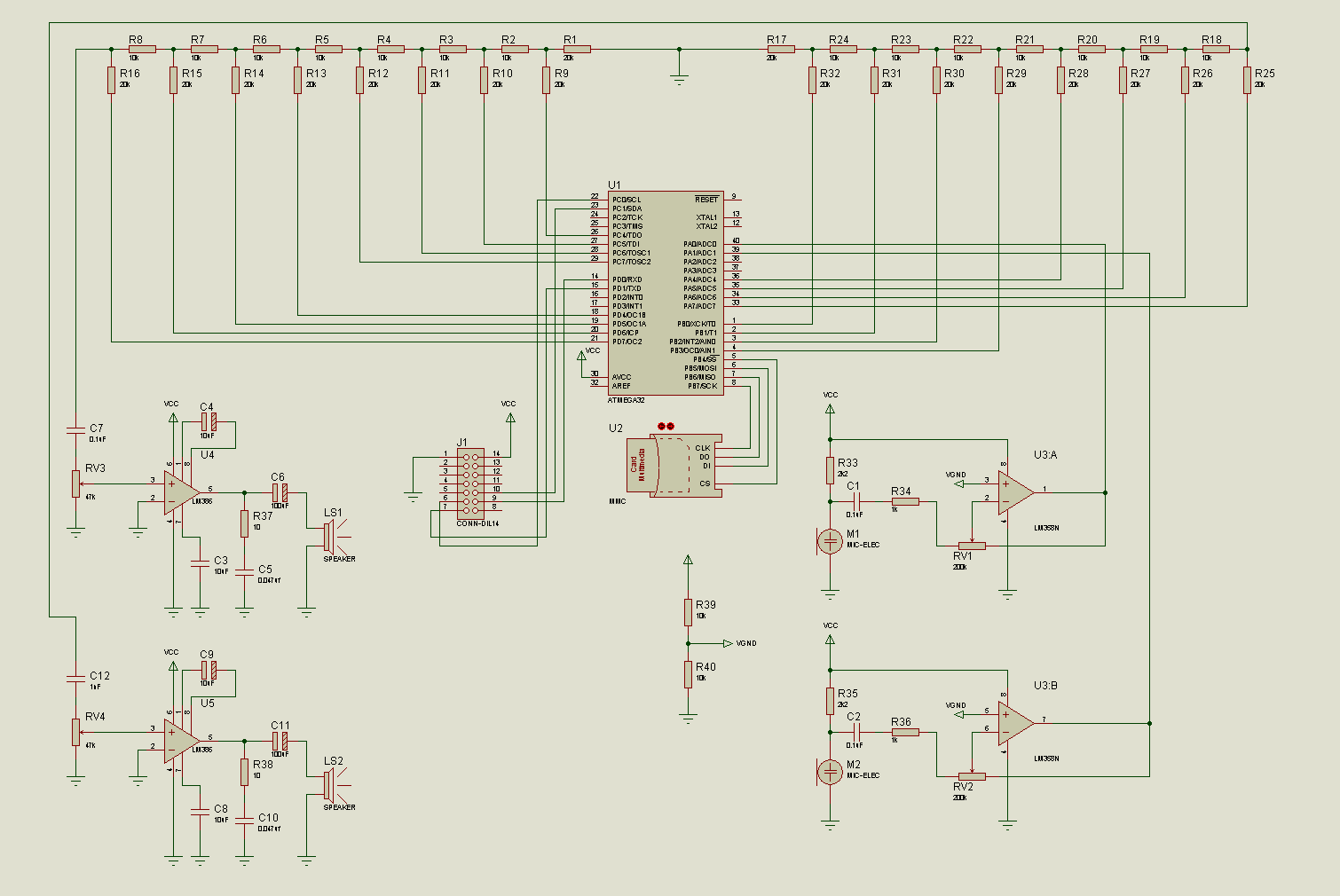
У меня это работает на меге128, 8 МГц. SPI программный - потому как спалил порт, пока карту подключал

. Воспроизводится моно 8бит, 8000 сэмплов в секунду, но можно до 32000. I2C еще не прикручивал. Размер кода получается около 19 КБ, используется ~1850 байт ОЗУ. Это при полноразмерной библиотеке FAT. Если обрезать от нее неиспользуемые функции и использовать меньший размер буфера, то возможно уляжется в 8КБ флэша и 1 КБ ОЗУ.
Проект
[[Open Robotics]] - универсальные модули для построения роботов
Модули Open Robotics можно приобрести в магазине
shop.roboforum.ru
Day OFF? You must be pulling my leg! Stop making humor before someone sees you, fool!