 сделал следующим образом, заготовил wav файл как надо, выкинул заголовок 44 байта.... все остальное записал как образ MMC карты... и посекторно читаю и выдаю ...
 сделал следующим образом, заготовил wav файл как надо, выкинул заголовок 44 байта.... все остальное записал как образ MMC карты... и посекторно читаю и выдаю ... 
|  | roboforum.ruТехнический форум по робототехнике. |  | 
 сделал следующим образом, заготовил wav файл как надо, выкинул заголовок 44 байта.... все остальное записал как образ MMC карты... и посекторно читаю и выдаю ...
 сделал следующим образом, заготовил wav файл как надо, выкинул заголовок 44 байта.... все остальное записал как образ MMC карты... и посекторно читаю и выдаю ... 



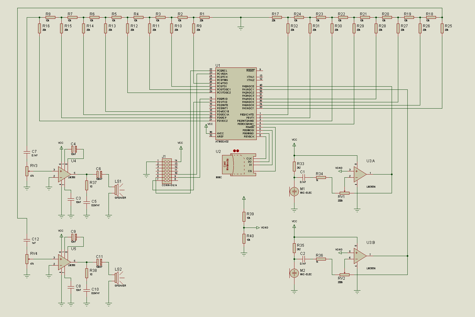
Кирилл писал(а):А может лучше все таки микросхемку ЦАП управляемую по SPI поставить вместо этого резисторного огорода например?

 В архиве 3 файла - оригинальный MP3, он же переведенный в WAV, и результат проигрывания, записанный через линейный вход. На самом деле качество звука, если просто подключить ЦАП к усилителю, несколько лучше. Не знаю, почему запись звучит хуже.
 В архиве 3 файла - оригинальный MP3, он же переведенный в WAV, и результат проигрывания, записанный через линейный вход. На самом деле качество звука, если просто подключить ЦАП к усилителю, несколько лучше. Не знаю, почему запись звучит хуже. . Воспроизводится моно 8бит, 8000 сэмплов в секунду, но можно до 32000. I2C еще не прикручивал. Размер кода получается около 19 КБ, используется ~1850 байт ОЗУ. Это при полноразмерной библиотеке FAT. Если обрезать от нее неиспользуемые функции и использовать меньший размер буфера, то возможно уляжется в 8КБ флэша и 1 КБ ОЗУ.
 . Воспроизводится моно 8бит, 8000 сэмплов в секунду, но можно до 32000. I2C еще не прикручивал. Размер кода получается около 19 КБ, используется ~1850 байт ОЗУ. Это при полноразмерной библиотеке FAT. Если обрезать от нее неиспользуемые функции и использовать меньший размер буфера, то возможно уляжется в 8КБ флэша и 1 КБ ОЗУ. sound.zip
 sound.zip




 
  
 



blindman писал(а):А в чем смысл использования LM386 в микрофонных усилителях? У него же выход мощный, для динамика. Не проще поставить сдвоенный ОУ общего применения?



blindman писал(а):Короче, рекомендуешь именно 386?


Сейчас этот форум просматривают: нет зарегистрированных пользователей и гости: 0