я тоже посмотрелкогдато давно, на радостях достал зигбиплату прицепил её к компу
пофтыкал на этот васиковский код
и обратно всё убрал, нихрена не понятно)
Чего пока особо никто не предлагает вообще в буржуйских интернет-магазинах за разумные деньги.

'--------------------------------------------------------------------
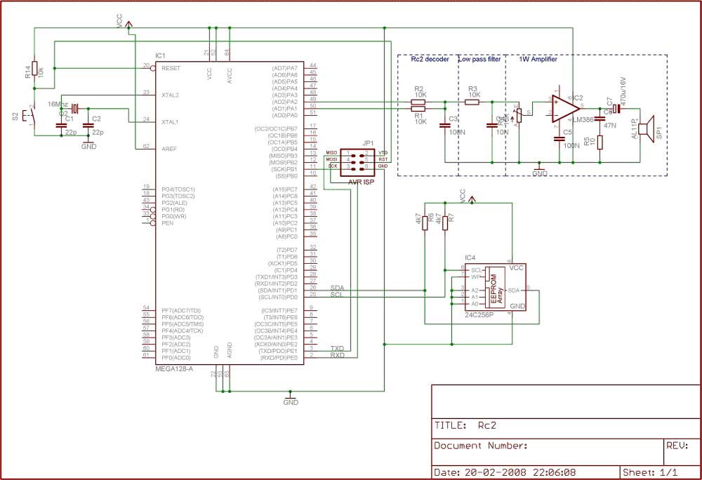
' I2C Eeprom programmer
'Upload your Eeprom files through serial connection in the I2c Eeprom
' No extended address supported, so max 512K Eeprom
' By Evert Dekker 2008 i2cprogrammer@Evertdekker dotje com
' Created with Bascom-Avr: 1.11.9.0.100
'--------------------------------------------------------------------
$regfile = "m128def.DAT"
$crystal = 16000000
$baud = 19200
$hwstack = 70
$swstack = 70
$framesize = 60
$lib "I2C_TWI.LBX" 'Setting up i2c hardware bus
Config Twi = 400000 'Hardware i2c bus speed
Config Scl = Portd.0 'TWI (i2c) ports on the Mega128
Config Sda = Portd.1
Const Addressw = &B10100000 'slave write address eeprom
Const Addressr = &B10100001 'slave read address eeprom
Dim Startbyte As Byte , Instring As String * 45 , Complete As Bit
Dim Temp As Byte , Temps As String * 3
Dim Bytecount As Byte , Addresshigh As Byte , Addresslow As Byte , Recordtype As Byte , Databyte(16) As Byte , Checksm As Byte
Dim Lus As Byte , Pos As Byte , Checksum_calc As Byte , Checksum_error As Bit
Enable Urxc
Enable Interrupts
On Urxc Bytereceived_isr
'=== Main ===
Do
If Complete = 1 Then 'Wait until the buffer is filled with one line
Gosub Process_buffer 'Process the buffer
Gosub Calculate_checksum 'Calculate the cheksum
If Recordtype = &H01 Then 'EOF finished, send a ACK and return
Print "Y";
Else
If Checksum_error = 0 Then 'If there's no error continue
Select Case Recordtype 'do something with the recordtype
Case &H00 'Data byte
Gosub Prog_eeprom 'Recordtype &H00 = databyte, so lets programm the Eeprom
Case &H02 'Extended Linear Address Records, not (yet) supported
nop
End Select
Print "Y"; 'Checksum ok, send a ACK
Else
Print "Z"; 'Checksum error send a Nack
End If
End If
Complete = 0 : Instring = "" 'Reset the variable
End If
Loop
End
'=== Subroutines ===
Prog_eeprom:
I2cstart 'start condition
I2cwbyte Addressw 'slave address
I2cwbyte Addresshigh 'Highaddress of EEPROM
I2cwbyte Addresslow 'Lowaddress of EEPROM
For Lus = 1 To Bytecount
I2cwbyte Databyte(lus) 'value to write
Next Lus
I2cstop 'stop condition
Waitms 10 'wait for 10 milliseconds
Return
Process_buffer:
Temps = Mid(instring , 1 , 2) : Bytecount = Hexval(temps) 'Read the numbers of bytes
Temps = Mid(instring , 3 , 2) : Addresshigh = Hexval(temps) 'Read the high adress
Temps = Mid(instring , 5 , 2) : Addresslow = Hexval(temps) 'Read the low adress
Temps = Mid(instring , 7 , 2) : Recordtype = Hexval(temps) 'Read the recordtype
For Lus = 1 To Bytecount 'Process the number of data bytes
Pos = Lus * 2
Pos = Pos + 7
Temps = Mid(instring , Pos , 2) : Databyte(lus) = Hexval(temps) 'Read the databytes
Next Lus
Pos = Pos + 2 'read the last byte
Temps = Mid(instring , Pos , 2) : Checksm = Hexval(temps) 'Read checksum
Return
Calculate_checksum:
Temp = 0 'Add up all the databytes
Temp = Temp + Bytecount
Temp = Temp + Addresshigh
Temp = Temp + Addresslow
Temp = Temp + Recordtype
For Lus = 1 To Bytecount
Temp = Temp + Databyte(lus)
Next Lus
Checksum_calc = 256 - Temp 'taking its two's complement
If Checksum_calc <> Checksm Then 'Compare it with the readed value
Checksum_error = 1
Else
Checksum_error = 0
End If
Return
Bytereceived_isr:
Temp = Udr 'get the binary value that came across
If Temp = &H0D Then 'Received CR = end of line, line complete
If Len(instring) < 8 Then 'To short, startover again
Complete = 0
Instring = ""
Else
Complete = 1 'String is complete set the flag
End If
End If
If Startbyte = &H3A Then 'we have previously received the start byte and this is now data
If Temp > &H0F Then 'Add incoming data to buffer
Instring = Instring + Chr(temp)
If Len(instring) > 45 Then Instring = "" 'String is to long, reset and startover again
End If
End If
If Temp = &H3A Then 'if we received an : then its the beginning of an new line.
Startbyte = Temp
Complete = 0
Instring = ""
End If
Return
EdGull писал(а):FT232 будет на миниботе адназначна к гадалке не ходи

хотя-бы на 5 бит 
Использовать второго минибота как USB-донгл?

там достаточно много ножек
чем камера хуже ковокса. just4funMyp писал(а):естественно ковокс на отдельной платке можно втыкать в интерфейсный разъёмтам достаточно много ножек

Myp писал(а):не ну блин раз в миниботе про будет стока всякого навалено то просто стыдно не припаять туда камеру
ну просто чтоб былочем камера хуже ковокса.


или в отдельный такой разъем воткнуть COVOX. Или ЖКИ индикатор 16х4 символов (в 4-битном режиме) и т.п. Как раз в IDC10 войдет Gnd,Vcc и 8 сигнальных линий.ковокс и ЖКИ индикатор 16х4 символов (в 4-битном режиме)
EdGull писал(а):ковокс и ЖКИ индикатор 16х4 символов (в 4-битном режиме)
нафиг не сплелись
у минибота будут стандартный графический жки и стандартная звуковая плата
то бишь примитивный ЦАП на резисторах.Сейчас этот форум просматривают: нет зарегистрированных пользователей и гости: 0