ARM

ARM7, ARM9, ARM11 etc.

Re: ARM

Сообщение toshas » 05 ноя 2007, 22:40

хотя бы для общего развития знать как сделать надо, мало ли что пригодится.
мне нравится на rx/tx вешать по светодиоду, так веселее передача информации идет), а ведь на них примерно 0.6 падает, значит 5ти вольтовый max может не подойти.
Аватара пользователя
toshas
 
Сообщения: 90
Зарегистрирован: 31 янв 2006, 14:37
Откуда: Москва

Re: ARM

Сообщение Виталий » 06 ноя 2007, 01:10

2toshas у тебя какой ARM?
Все новости о моих проектах http://savethebest.ru
Аватара пользователя
Виталий
 
Сообщения: 2114
Зарегистрирован: 08 окт 2004, 16:43
Откуда: St. Petersburg
Skype: quark-bot
ФИО: Клебан Виталий

Re: ARM

Сообщение avr123.nm.ru » 06 ноя 2007, 01:58

toshas писал(а): что-то типа 74НСТ245


Наверно 74HC 74AC - у них питание от 2 до 6 вольт.

Микрухи для согласования уровней в FAQ-е курса.
Аватара пользователя
avr123.nm.ru
отсылающий читать курс
 
Сообщения: 14195
Зарегистрирован: 06 ноя 2005, 04:18
Откуда: Москва

Re: ARM

Сообщение Виталий » 06 ноя 2007, 03:26

Уже обсуждали и так к общему мнению и не пришли.
viewtopic.php?f=11&t=2933
HC vs HCT
Все новости о моих проектах http://savethebest.ru
Аватара пользователя
Виталий
 
Сообщения: 2114
Зарегистрирован: 08 окт 2004, 16:43
Откуда: St. Petersburg
Skype: quark-bot
ФИО: Клебан Виталий

Re: ARM

Сообщение toshas » 06 ноя 2007, 22:00

Виталий писал(а):2toshas у тебя какой ARM?

пока никакого(
сегодня-завтра выберусь в терру, прикуплю olimex h64 для старта (непонятно почему не распаяли ad7(места мало?) и зачем нужен статус лед(в туториалах мигающие диоды совсем не к нему идут ?) ),
еще хочется отладчик, но mt-link как назло везде пропал
Аватара пользователя
toshas
 
Сообщения: 90
Зарегистрирован: 31 янв 2006, 14:37
Откуда: Москва

Re: ARM

Сообщение avr123.nm.ru » 06 ноя 2007, 23:09

H-jtag работает прекрасно !
Аватара пользователя
avr123.nm.ru
отсылающий читать курс
 
Сообщения: 14195
Зарегистрирован: 06 ноя 2005, 04:18
Откуда: Москва

Re: ARM

Сообщение toshas » 06 ноя 2007, 23:24

только не у всех в ноутах есть что-то кроме usb
Аватара пользователя
toshas
 
Сообщения: 90
Зарегистрирован: 31 янв 2006, 14:37
Откуда: Москва

Re: ARM

Сообщение toshas » 08 ноя 2007, 11:58

к вопросу о HC vs HCT:
не понимаю сомнений,
берем даташиты
http://terraelectronica.ru/pdf/TI/SN74HC245N.pdf
http://terraelectronica.ru/pdf/TI/SN74HCT245.pdf
стр 3 рекомендованные условия работы (верхняя таблица)
HCT VIH от 2V
HC VIH от 3.15V
при питании 4.5V
выбор очевиден
Аватара пользователя
toshas
 
Сообщения: 90
Зарегистрирован: 31 янв 2006, 14:37
Откуда: Москва

Re: ARM

Сообщение steel_monkey » 07 янв 2008, 03:38

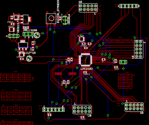
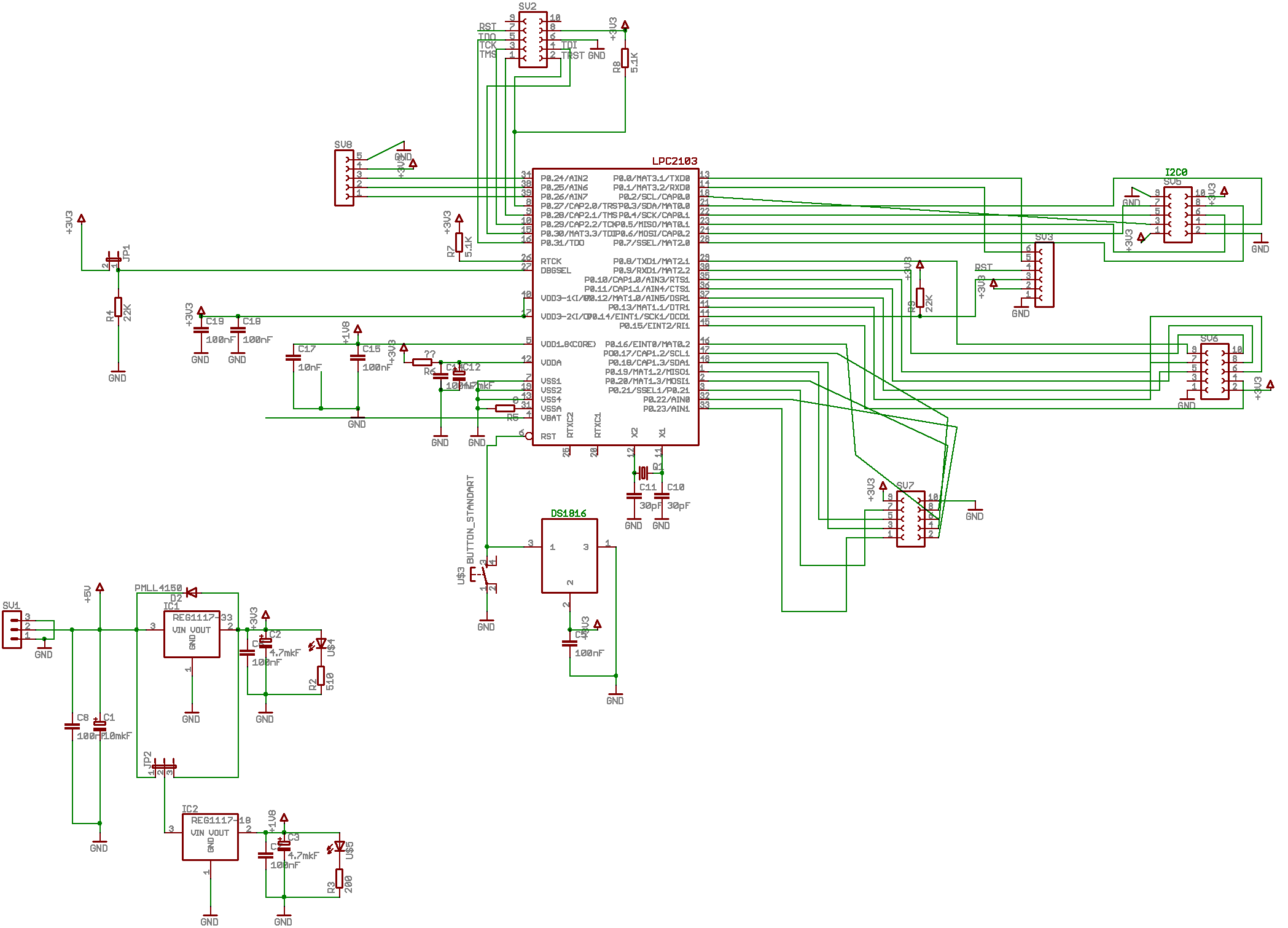
Как и обещался, развел схему. При переводе возникли трудности: хоть и сделал посадочные места 0.225 мм, но все равно часть слипась при переводе, задняя сторона тоже подкачала (уже второй раз, значит надо смотреть косяки в технологии)- перевелась жидко и смазано. Обратную сторону подпраил лаком, благо дорожек там мало, а посадочное место тупо прорезал ножем для бумаги. Протравил и запаял. Собственно результат- даже при таком косячном методе ( криво прорезанные посадочные места под ноги), удалось запаять нормально 47 ног из 48. Одна нога погнулась, и я её отогнул вверх- подпяю к ней проводок и все будет ОК. КЗ и непропаев не обнаружил. Собственно вывод- надо просмотреть, где возможны огрехи в технологии двухсторонней платы ( уже втарая такая, смазанная), и уменьшить ширину проводникоа на посадочном месте до 0.2мм. Думаю, с 64 ногами тоже будет справиться довольно легко.
Вложения
LPC_brd.png
принципиалка
LPC_sch.png
печатка
Аватара пользователя
steel_monkey
 
Сообщения: 346
Зарегистрирован: 14 июл 2007, 23:38
Откуда: SPb
прог. языки: немного албанский

Re: ARM

Сообщение rig » 07 янв 2008, 09:32

а самое интересное где? фото?
steel_monkey писал(а):задняя сторона тоже подкачала

я грею с каждой стороны по 5 мин
steel_monkey писал(а): перевелась жидко и смазано

не двигая утюг с места(не глажу, просто тупо висю 5 мин с каждой стороны, если большая плата - приподнял утюг, переставил) через большую кулинарную книгу - сверху 10-15 стр между утюгом и платой. можно еще температуру убавить
Аватара пользователя
rig
 
Сообщения: 1437
Зарегистрирован: 03 авг 2007, 19:43
Откуда: Екатеринбург
прог. языки: Си, асм со словарем

Re: ARM

Сообщение avr123.nm.ru » 07 янв 2008, 11:39

steel_monkey писал(а):Как и обещался, развел схему.


А файлики под Игл ?
Аватара пользователя
avr123.nm.ru
отсылающий читать курс
 
Сообщения: 14195
Зарегистрирован: 06 ноя 2005, 04:18
Откуда: Москва

Re: ARM

Сообщение steel_monkey » 07 янв 2008, 19:49

Простите, но фоток не будет- нет цифровика. Я вообще грею подольше потому что принтер жидко печатает, так вроде дорожки поприличнее получаются. Но в этот раз я вроде действительно переборщил. Принтер тоже зараза мозги компостирует- часть печатает жидко, часть густо. Вот например шина к верхнему разьему получилась просто идеально, а к нижнему не очень :oops: . Я картридж до посинения трес, но проблему это похоже не решает. В принципе, я понял почуме задняя сторона смазывается- когда я грею, пленка расширяется и смещается относительно текстоита. Перед этим совмещаю две части на просвет ( благо пленка) и скрепляю степлером. Следующий раз попробую совместить, скрепить степлером, наложить на текстолит, и отразать ту часть, на которой скрепки- вести по идее не будет. Ну и перерисую футпринт, чтобы дорожки там были поуже- где-то 0.2 мм.

P.S. По Вигглеру-
1)я подтяжку к питанию выходов запаял сразу, но по идее этого не надо делать- там свич стоит, и эти провода отключены. Говорят, может на каких-то платах понадобится. В принципе, ничего страшного надеюсь не будет. Вот исходный топик: http://electronix.ru/forum/index.php?sh ... =24885&hl= .
2) И еще- питание внешнее ( не от ЛПТ) с таким расчетом чтобы питать и программируемую схему ( как-то опасаюсь я от ЛПТ питаться).
3)На всякий случай надо поставить диод Шоттки на вход-выход линейного регулятора- мало ли что (в схеме его нет).
4) Нижняя сторона залита землей ( красится лаком). Надо оставить только выделенные участки около разьемов.
5) Светодиод я напаял без просверливания (он правда получается смотрит в другую сторону :oops:) - там помечено не сверлить.
6) Вообще ничего не надо сверлить кроме земли- вот её надо соединять сверху и снизу платы. остальное кидается прямо проводами.
7)Разьемы программирования и питания я монтировал так, чтобы они смотрели вниз платы (иначе их просто не запаять, будет мешать пластик в который вставлены ножки). Разьем DB25 смотрит вверх платы, то есть находится со стороны дорожек.
8)И САМОЕ ВАЖНОЕ: непосредственно, дорожки идут к казьему DB25F, то есть "мама" (провод у меня такой). Если паять "папу", то это рядом. Какие контакты соединять проводами подписано.

Собственно, пока работоспособность не тестировалась, только проверил , что сигналы проходят.

По плате АРМа- если вдруг потребуются библиотеки- выложу. Возможно, фри версия не будет работать ( у меня выздоровевшая уже), так как деталек вроде немало. Питание можно брать с разьема JTAGа, тогда надо переставить джампер около стабилизатора на 1.8 Вольта, чтобы питаться от 3.3 Вольт ( по идее, такого падения должно хватить).
Смотрите, критикуйте. Плату разводил по быстрому ( надо доделать к выходу на работу, обещался научруку), так что косяки возможны. Левый нижний разьем-для программирования через USART0 ( я еще буду делать шнурок для коммуникации с ПК), следующий разем-JTAG. Остальные скомпонованы по назначению. Еще!!! не соединена цафровая и аналоговая земля. Не знаю, где это лучше делать- около микросхемы ( по идее непосредственно под корпусом), или около разьема питания (только их может быть несколько). Потом просто кину проводом. Опять же, плата пока не тестировалась ( не поехал сегодя за 100 нФ 0805). Кстати, по номиналам- все более или менее верно, но иогут быть косяки. Не знаю, ставить ли резюк от VCC к AVCC. Место под 0805 там оставлено.
Вложения
LPC.zip
Все вместе с Виглером и его исходной схемой
(204.13 КиБ) Скачиваний: 64
Аватара пользователя
steel_monkey
 
Сообщения: 346
Зарегистрирован: 14 июл 2007, 23:38
Откуда: SPb
прог. языки: немного албанский

Re: ARM

Сообщение wanderer » 08 янв 2008, 23:48

steel_monkey писал(а): Питание можно брать с разьема JTAGа, тогда надо переставить джампер около стабилизатора на 1.8 Вольта, чтобы питаться от 3.3 Вольт ( по идее, такого падения должно хватить).

У LPC210X есть один косяк связанный с синхронизацией запуска ядра - нежелательно делать формирование напряжение питания ядра из напряжения питания I/O. ВОзможны различные глюки связанные с неправильным стартом периферии. Лично на эти грабли наступил. Долго мучался пока не ткнули носом в соответствующий ERRATA
wanderer
 
Сообщения: 43
Зарегистрирован: 07 окт 2007, 22:05
Откуда: Москва
прог. языки: C, Pascal, Lisp, Simple ;)

Re: ARM

Сообщение steel_monkey » 09 янв 2008, 02:46

Спасибо, очень нужная информация. Я то как думал- если будет внешнее питание 3.3 от Виглера, брать оттуда без преобразования на I/O, а на ядро после стабилизатора. Но раз так, просто выведу на разьем Вигглера +5, и кину провод на макетке.
P.S. Похоже, до даташитов, ознакомительных материалов и инструкций к компиляторам на АРМы надо смотреть ERRATы. Косяков там по ходу навалом.
Аватара пользователя
steel_monkey
 
Сообщения: 346
Зарегистрирован: 14 июл 2007, 23:38
Откуда: SPb
прог. языки: немного албанский

Re: ARM

Сообщение Master » 09 янв 2008, 10:02

Не знаю может уже было, но вот вчера скачал книжку про ARM7.
http://www.dasbook.ru/index.php?book=35

Добавлено спустя 1 минуту:
Седня буду читкать, может тоже попробую себя на поприще ARM :)
Аватара пользователя
Master
 
Сообщения: 4468
Зарегистрирован: 21 дек 2006, 19:56
Откуда: Украина, г.Одесса
прог. языки: Delphi и С

Пред.След.

Вернуться в ARM

Кто сейчас на конференции

Сейчас этот форум просматривают: нет зарегистрированных пользователей и гости: 0

cron