я как всегда ничо не понял
понял
нет не айс я щас тут на платке маленькой прикинул... баловство это =)
в пакетик ещё можно класть разъём на шлейф с контактами под пайку

rig писал(а):разъем программирования отдельно чтоб конструкцию не разбирать по пустякам
свободно программируеме выводы на разъем
пердусмотреть достаточное количество выводов нуля и питания для подключения периферии.
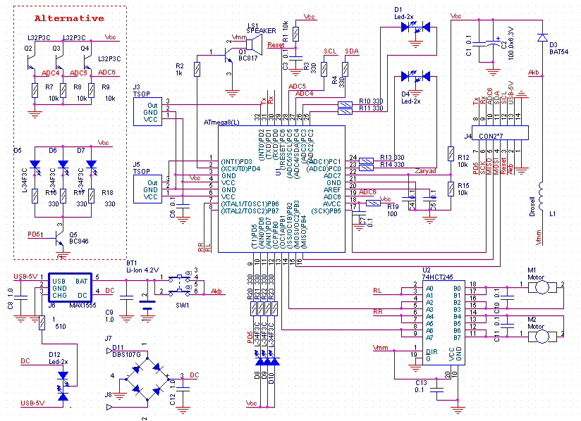
EdGull писал(а):Ты лучше про разъемы прокомментируй.
Че то не пойму Д11 нафига ?
EdGull писал(а):Че то не пойму Д11 нафига ?
Типовая схема по букварю гашения импульстных помех.
если уж делать что-то для обучения то с возможностью испытаний с 1 или 2 роботами
почти готового комплекта для программирования
сделать доступный процессор с обвязкой для желающих создавать небольших рототов и не боящихся доделать их паяльником / напильником
Впрчем у меня есть тайный план: купить у EdGulla одного бота и приделать к нему нормальные моторы сенсоры и колеса. И на ринг его.
Добавить возможность расширения: разъемы для портов, выводы перед 245й схемой чтобы можно было помощнее драйвер подпаять
Вернуться в МиниБот — национальный класс роботов
Сейчас этот форум просматривают: нет зарегистрированных пользователей и гости: 2