--- МиниБот --- История создания нац. класс минироботов

Готовая электроника для самодельного робота. Уровень от начинающих до опытных конструкторов.

Re: Новый класс минироботов - МиниБот

Сообщение EdGull » 21 окт 2007, 21:25

а чередующихся двух 3мм фототранзисторов и трёх 3мм светодиодов хватит для захвата линии, если поместится на минибота?
Аватара пользователя
EdGull
 
Сообщения: 10211
Зарегистрирован: 28 дек 2004, 20:33
Откуда: Тольятти
Skype: Ed_Gull
прог. языки: Bascom AVR Basic
ФИО: Гуль Эдуард Викторович

Re: Новый класс минироботов - МиниБот

Сообщение Виталий » 21 окт 2007, 22:13

Хватит.
Все новости о моих проектах http://savethebest.ru
Аватара пользователя
Виталий
 
Сообщения: 2114
Зарегистрирован: 08 окт 2004, 16:43
Откуда: St. Petersburg
Skype: quark-bot
ФИО: Клебан Виталий

Re: Новый класс минироботов - МиниБот

Сообщение EdGull » 21 окт 2007, 22:16

А остальные что думают по этому поводу?
Аватара пользователя
EdGull
 
Сообщения: 10211
Зарегистрирован: 28 дек 2004, 20:33
Откуда: Тольятти
Skype: Ed_Gull
прог. языки: Bascom AVR Basic
ФИО: Гуль Эдуард Викторович

Re: Новый класс минироботов - МиниБот

Сообщение Kanoka » 21 окт 2007, 23:27

Хватит и одной пары транзистор-диод, все игрушки отслеживающие линию так и устроены.
Для скоростной езды желательно иметь не меньше 3-х, а лучше 5. Отдельная тема как размешать датчики, самый неудачный и самый часто встречающийся вариант – в одну линию. Более продвинутый: центральные сенсоры смешены ближе к вертикальной оси вокруг которой робот поворачивается, периферийные вынесены как можно дальше вперед.
Kanoka
Модератор
 
Сообщения: 1274
Зарегистрирован: 11 ноя 2004, 03:18
Откуда: Москва

Re: Новый класс минироботов - МиниБот

Сообщение Myp » 21 окт 2007, 23:38

для захвата линии достаточно 1 пар светодиод приёмник
просто нуно ещё учитывать в какую сторону относительно часовой стрелки крутимся
Аватара пользователя
Myp
скрытый хозяин вселенной :)
 
Сообщения: 18018
Зарегистрирован: 18 сен 2006, 12:26
Откуда: Тверь по прозвищу Дверь
прог. языки: псевдокод =) сила в алгоритме!
ФИО: глубокоуважаемый Фёдор Анатольевич

Re: Новый класс минироботов - МиниБот

Сообщение Ant0ny » 22 окт 2007, 12:51

Kanoka писал(а):Как я понял изобретаем новую
дисциплину? Господа, практика показала что это не работает, направляйте
свою энергию по классическим руслам Мини-Сумо и Лайн Трейсера.

Если бы придумавшие Мини-Сумо и Лайн Трейсер тоже так думали, то что бы мы тогда имели?
Изобретать можно всегда, как практика показала.
А если даже и ничего не получится (громко стучу по дереву чтоб получилось!), то сколько наработок потом можно использовать в других направлениях.
Аватара пользователя
Ant0ny
 
Сообщения: 113
Зарегистрирован: 04 июн 2007, 17:48
Откуда: Сумы
ФИО: Анатолий Анатольевич

Re: Новый класс минироботов - МиниБот

Сообщение EdGull » 22 окт 2007, 13:14

Спасибо за за пониманеи и поддержку. :)
Аватара пользователя
EdGull
 
Сообщения: 10211
Зарегистрирован: 28 дек 2004, 20:33
Откуда: Тольятти
Skype: Ed_Gull
прог. языки: Bascom AVR Basic
ФИО: Гуль Эдуард Викторович

Re: Новый класс минироботов - МиниБот

Сообщение EdGull » 22 окт 2007, 19:57

Кто знает маленькие недорогие ИК оптопары на отражение те что есть в наличии у поставщиков? А то я дешевле 70р. за штуку не нашел.
Я пока лучше чем вариант фототранзистор L-32P3C и светодиод L-34F3C пока не нашел. А хотелось бы в одном корпусе да по меньше...
И почему нет смайлика "губу раскатал"?
Аватара пользователя
EdGull
 
Сообщения: 10211
Зарегистрирован: 28 дек 2004, 20:33
Откуда: Тольятти
Skype: Ed_Gull
прог. языки: Bascom AVR Basic
ФИО: Гуль Эдуард Викторович

Re: Новый класс минироботов - МиниБот

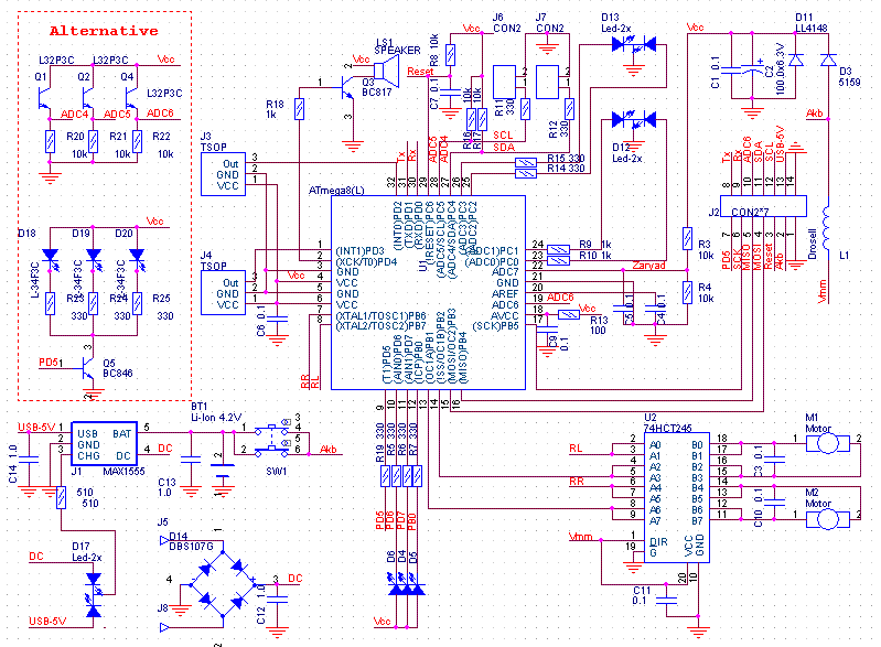
Сообщение EdGull » 22 окт 2007, 20:29

Новая схема, добавлена альтернативная возможность движения по линии (Line Tracer)
Вложения
Scheme 5-1.GIF
Аватара пользователя
EdGull
 
Сообщения: 10211
Зарегистрирован: 28 дек 2004, 20:33
Откуда: Тольятти
Skype: Ed_Gull
прог. языки: Bascom AVR Basic
ФИО: Гуль Эдуард Викторович

Re: Новый класс минироботов - МиниБот

Сообщение avr123.nm.ru » 22 окт 2007, 20:48

Верх диодов куда подключается ? а резисторы на диоды ?
Аватара пользователя
avr123.nm.ru
отсылающий читать курс
 
Сообщения: 14195
Зарегистрирован: 06 ноя 2005, 04:18
Откуда: Москва

Re: Новый класс минироботов - МиниБот

Сообщение EdGull » 22 окт 2007, 20:49

уже исправил
Аватара пользователя
EdGull
 
Сообщения: 10211
Зарегистрирован: 28 дек 2004, 20:33
Откуда: Тольятти
Skype: Ed_Gull
прог. языки: Bascom AVR Basic
ФИО: Гуль Эдуард Викторович

Re: Новый класс минироботов - МиниБот

Сообщение rig » 22 окт 2007, 20:56

тогда 6,7 разъем надо добавить Vcc, а почему 6-7 разъем в один не сделать на 5 ног АДЦ 4,5,6 0,+Vcc? у меня на макетке один разъем - один порт и все питания - очень удобно. тут тоже можно в группы объединить свобоно гуляющие ноги
Аватара пользователя
rig
 
Сообщения: 1437
Зарегистрирован: 03 авг 2007, 19:43
Откуда: Екатеринбург
прог. языки: Си, асм со словарем

Re: --- МиниБот --- Новый класс минироботов

Сообщение EdGull » 22 окт 2007, 21:08

да я ваще думаю их надо убрать нафиг! кому надо, возьмут их на раъеме J2.
высказываемся кто что думает об этом...
Аватара пользователя
EdGull
 
Сообщения: 10211
Зарегистрирован: 28 дек 2004, 20:33
Откуда: Тольятти
Skype: Ed_Gull
прог. языки: Bascom AVR Basic
ФИО: Гуль Эдуард Викторович

Re: Новый класс минироботов - МиниБот

Сообщение avr123.nm.ru » 22 окт 2007, 21:53

EdGull писал(а):уже исправил


Резистор на базу ключа маловат ИМХО.

Можно полевичок поставить типа bss138 дешовый или получше IRLML2803 IRLML5103.
Аватара пользователя
avr123.nm.ru
отсылающий читать курс
 
Сообщения: 14195
Зарегистрирован: 06 ноя 2005, 04:18
Откуда: Москва

Re: --- МиниБот --- Новый класс минироботов

Сообщение EdGull » 22 окт 2007, 22:04

транзюк будет из этой серии, может и не такой именно, но из этой серии. Мы их бабинами закупаем, завтра подправлю точное название.
Ты лучше про разъемы прокомментируй.
Аватара пользователя
EdGull
 
Сообщения: 10211
Зарегистрирован: 28 дек 2004, 20:33
Откуда: Тольятти
Skype: Ed_Gull
прог. языки: Bascom AVR Basic
ФИО: Гуль Эдуард Викторович

Пред.След.

Вернуться в МиниБот — национальный класс роботов

Кто сейчас на конференции

Сейчас этот форум просматривают: нет зарегистрированных пользователей и гости: 0

cron