Кому нибудь интересна тема построения радиосети передачи данных в связке рация(VHF/LPD/PMR диапазонов)+ телефон на базе андроид, 1200-9600бод?
Естественно, целесообразность такой радиосети есть исключительно когда GSM сеть отсутствует.
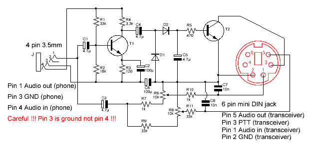
В связи с тем что нынешние телефоны по факту являются полноценными, довольно мощными ПК, малопотребляющими, со звукомыми картами, GPS и т.д., а 5Вт рации стоят 1500р. (например Baofeng UV-5R, 47USD) есть мысль использовать рацию как радиомодем для таких телефонов, путем соединения рации и телефона простым шнурком "разъем гарнитура рации - аудиоразъем телефона".
Варианты применения:
1. Отображение координат и треков всех участников похода у каждого в телефоне, в походе или аналогичных ситуациях (страйкбол,охота, поход за грибами и т.д.), (привет моей старой идее ExtrimGSM).
2. Телеметрия между большой землей и отрядом в дальних походах через радиолюбительские спутники на расстояния до 5000км.
3. Телеметрия удаленных объектов в радиусе 50-100км.
4. Шифрованный двухсторонний пейджер.
5. Средство оповещения при БП через базовую станцию в радиусе 50-100км.
6. Самоорганизующаяся низкоскоростная сеть передачи данных.
7. Низкоскоростной шлюз в инет.
8. Возможность включения в данную сеть связки без телефона, просто рация+МК+датчики или исполнительные механизмы.
Внимание! Вопросы лицензирования частот, законности использования частот и т.д. обсуждать в данной теме запрещено!
Если кому-то данная тема интересна, отпишитесь плиз об варианте который вам был бы интересен.

с телефона на телефон звуком по воздуху...