Здравствуйте.
Получил 2 таких модуля от robocraft.
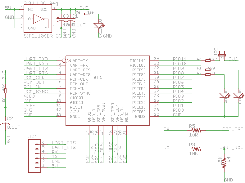
Теперь меня мучают большие сомнения как сделать распайку. Робот у меня на ATMega32 (Не ардуино) Бортовое питание 5v.
На плате робота распаян стабилизатор на питание 3.3 , так что его можно не городить на плате с модулем. А вот что делать с Rx Tx я не знаю
Статья на робокрафте говорит что rx tx у этого модуля толерантны к 5v. Но посмотрел другие схемы, там делают обвязку.
Я сам в электронике пока шарю очень плохо. Могу уже худо бедно разобраться со схемой, но придумать самому это пока сложно.
Вот обрывки мыслей
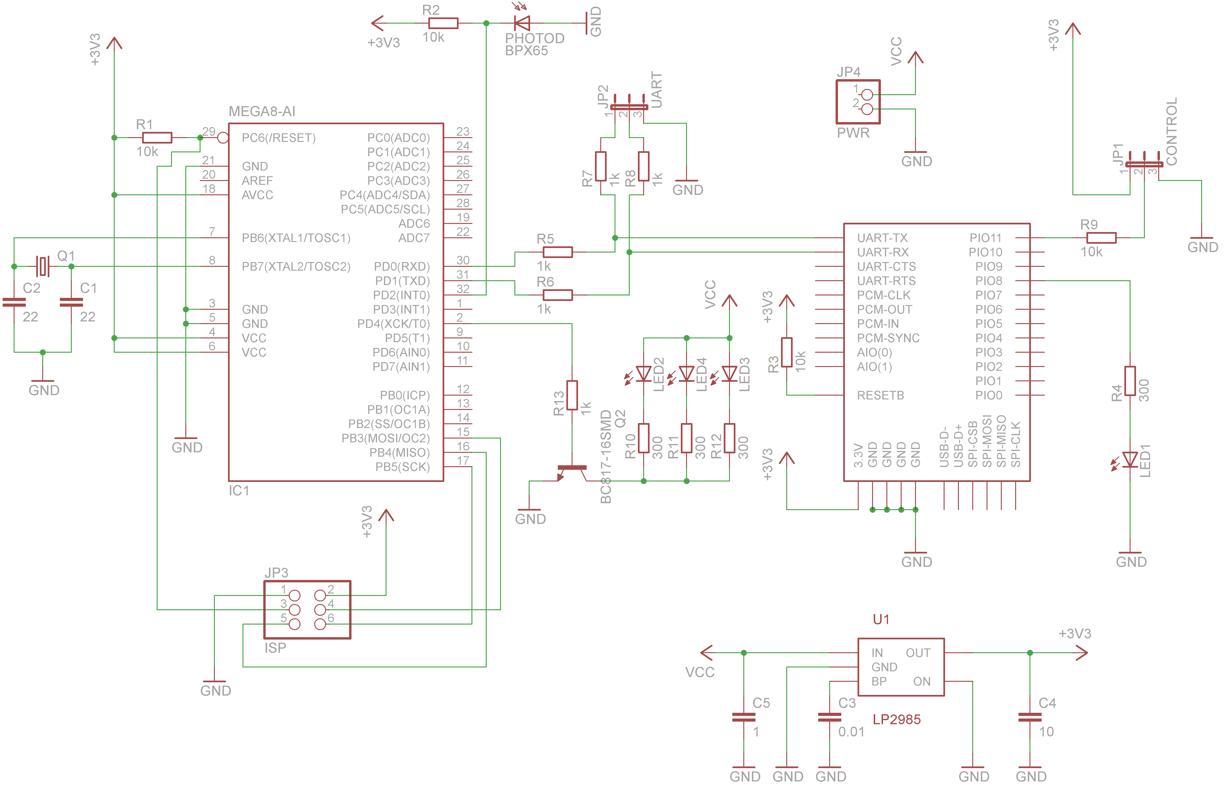
1) На сайте Alex_EXE
http://alex-exe.ru/radio/robotics/m2s2d-plate/ rx и tx подключены через резисторы 4,7к

я предполагаю зачем

но в общем могу ошибаться , и интересно в чём их роль и почему именно 4,7к.
2) В этой теме tx через резистор rx через делитель (да я уже знаю что это такое

)
3) В ещё одной схеме видел оба канала по транзисторным ключам (на мой взгляд перебор ).
Как я себе это вижу со своей дилетантской колокольни.
Соединить Tx нс05 и Rx Atmega32 можно в лоб. 3.3 это больше гарантированно распознаваемой единицы , и как дилетант , я не вижу смысла дотягивать уровень до 5v , транзисторным сопряжением. Хотя в лоб, или через резистор. Если через резистор, то какова его роль?
С соединением Rx нс05 и Tx Atmega32. Как то в лоб , стрёмновато. Если у робокрафта это работает , это не факт что это работать будет долго

. По крайней мере в даташитах я не нашёл указаний, что hc05 нормально воспринимает 5в логику. Значит я думаю, что надо понизить сигнал или делителем или может диодом, или транзисторным ключом .
Как лучше?
Хочется сделать безопасную схему наименьших размеров , так как места на платформа уже не ахти.