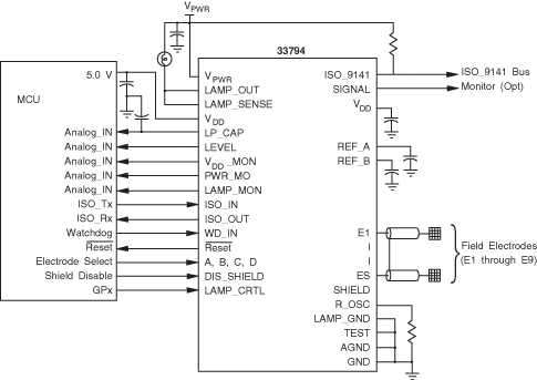
Датчик MC33794 предназначен для приложений, где требуется бесконтактное обнаружение наличия объекта и его размеров. Микросхема при помощи 9 внешних электродов создает в контролируемом пространстве слабое электрическое поле и реагирует на его изменения, создаваемые объектом.
БЕСКОНТАКТНОЕ ОБНАРУЖЕНИЕ:
Наличие объекта/жидкости;
Расстояния до объекта/уровня жидкости;
Размеров объекта в трех измерениях.
