roboforum.ru

Технический форум по робототехнике.

GPS-модуль - почему такая цена?

Обсуждение и примеры готовых и самосборных компонент для построения роботов.

Re: GPS-модуль - почему такая цена?

Сообщение elmot » 30 авг 2013, 19:39

Alex080969 писал(а):
elmot писал(а):A-ГПС задолбаешься поддерживать. Ему доступ в интернет нужен для работы.
Будте проще:)

...двумя различными сервисами A-GPS: расчет эфемерид в самом приемнике и загрузка данных альманахи и эфемерид со специализированного сервера GPStream

Ну я вообще то хотел первым вариантом воспользоваться.
Вот наберётся хотелок на несколько тыш - обязательно закажу.

Насколько я понимаю жизнь, скорее всего первый вариант используется всеми модулями.
Аватара пользователя
elmot
 
Сообщения: 5691
Зарегистрирован: 10 ноя 2011, 12:02
Откуда: Turku, Finland
Skype: elmot73
прог. языки: Java и все-все=все
ФИО: Илья

Re: GPS-модуль - почему такая цена?

Сообщение Angel71 » 31 авг 2013, 00:04

Alex080969 писал(а):Вот наберётся хотелок на несколько тыш - обязательно закажу.

жестоко. а почему нельзя заказать что-нибудь популярное из-за бугра и поштучно, тот же ublox neo6mv2? в нео6 доступны uart, usb, ddc (что-то связаное i2c) и spi. я себе такой модуль с уартом брал
25249.jpg

25249-4.jpg

не помню, с какими мк/платами вы работаете, но открытый код код для ублокса есть как минимум под авр/ардуино и stm32
Аватара пользователя
Angel71
 
Сообщения: 10668
Зарегистрирован: 18 апр 2009, 22:18
Предупреждения: -1

Re: GPS-модуль - почему такая цена?

Сообщение Alex080969 » 31 авг 2013, 09:18

а почему нельзя заказать что-нибудь популярное из-за бугра и поштучно, тот же ublox neo6mv2?

Отвечу по порядку.
Из-за бугра заказывать не люблю. считайте это бзиком, но если есть возможность купить в магазине или заказать в России, я этоё возможностью пользуюсь, пусть это и будет немного дороже. При этом стараюсь брать не у перекупов, а у официальных дилеров.
На счёт поштучно - куплю рублёвую фигню и заплачу три сотни за доставку.. хм.. лучше уж сделаю заказ на пару тыш и т зарлачу за пересылку те же 300.

По поводу модуля neo6mv2. По цене примерно то же что и выбранные мной. По характеристикам то же хорош. и чувствительность на высоте и потребление маленькое, Каналов аж 50. Хотя нафиг столько нужно то если видимых над горизонтом спутников GSM только 12. Заявленная точность 2.5 метра.
Подытоживая скажу - я выбирал из того, что бы модуль работал с двумя системами GSM и Глонас и ри этом обладал приличной чувствительностью и мог работать как с пассивной антенной, так и с активной.
Ах да, я работаю с STM32
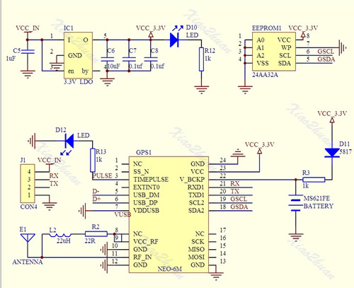
Я не понял а зачем внешняя память нужна? лень доки читать
Первая заповедь радиотехника - почисти контакты!
Аватара пользователя
Alex080969
 
Сообщения: 763
Зарегистрирован: 10 ноя 2009, 13:13
Откуда: Красноярск
прог. языки: С++, Delphi, PHP, SQL, 1C
ФИО: Александр

Re: GPS-модуль - почему такая цена?

Сообщение Angel71 » 31 авг 2013, 20:10

ну да, почти столько же, токо без платы и антенны и доставки. антенны брал отдельно 2х размеров, с доставкой примерно по 5$ за штуку. ради интереса заказывал модули et318 ( :D 300рэ это ~2 таких модуля), вчера уже забрал с почты
P1050591.JPG

виден у нас глобал сат или нет, понятия не имею, так что поиском моделей с его поддержкой не занимался. мельком где-то читал, что модули с поддержкой нескольких систем могут поддерживать либо одновременную работу только с одной системой или сразу с несколькими.
Аватара пользователя
Angel71
 
Сообщения: 10668
Зарегистрирован: 18 апр 2009, 22:18
Предупреждения: -1

Re: GPS-модуль - почему такая цена?

Сообщение Alex080969 » 01 сен 2013, 02:21

:D Да я чО?, Да я ни чО!
Мне столь нафиг не нужно, яж только для баловства.
\а про работу с двумя системами - по даташиту вроде как одновременно с двумя системами приёмники работают.
Первая заповедь радиотехника - почисти контакты!
Аватара пользователя
Alex080969
 
Сообщения: 763
Зарегистрирован: 10 ноя 2009, 13:13
Откуда: Красноярск
прог. языки: С++, Delphi, PHP, SQL, 1C
ФИО: Александр

Re: GPS-модуль - почему такая цена?

Сообщение Angel71 » 01 сен 2013, 02:49

:( не надо :D а как же армия роботов?
Аватара пользователя
Angel71
 
Сообщения: 10668
Зарегистрирован: 18 апр 2009, 22:18
Предупреждения: -1

Re: GPS-модуль - почему такая цена?

Сообщение Alex080969 » 01 сен 2013, 10:49

У меня для начала армия танков будет)))
Первая заповедь радиотехника - почисти контакты!
Аватара пользователя
Alex080969
 
Сообщения: 763
Зарегистрирован: 10 ноя 2009, 13:13
Откуда: Красноярск
прог. языки: С++, Delphi, PHP, SQL, 1C
ФИО: Александр

Re: GPS-модуль - почему такая цена?

Сообщение elmot » 01 сен 2013, 14:48

Alex080969 писал(а):Я не понял а зачем внешняя память нужна? лень доки читать

Я так понял, он туда эфемериды пишет. У всех модулей, которые я видел, вполне отчетливый размер памяти - мегабайты.
Аватара пользователя
elmot
 
Сообщения: 5691
Зарегистрирован: 10 ноя 2011, 12:02
Откуда: Turku, Finland
Skype: elmot73
прог. языки: Java и все-все=все
ФИО: Илья

Пред.

Вернуться в Готовые модули

Кто сейчас на конференции

Сейчас этот форум просматривают: нет зарегистрированных пользователей и гости: 0

cron