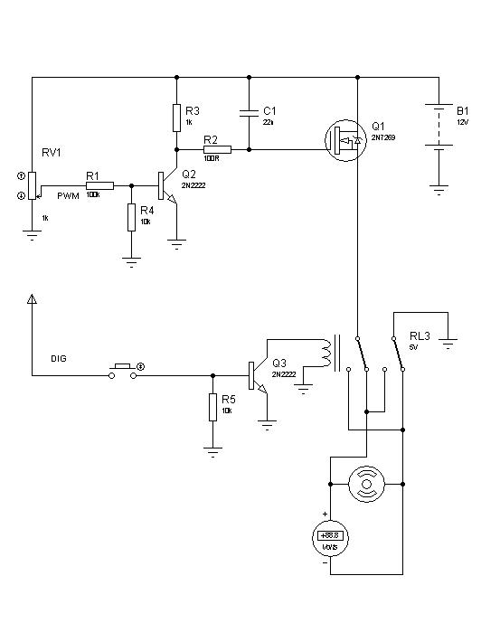
А вот так собрать ДД, как будет интересно: а мофсет ампер так на 10...
только что схемку накидал...
DIG- 1/0 - в прямом/в обратном
модель для Proteus
![]() |
roboforum.ruТехнический форум по робототехнике. |
|
|
| Реклама | ||||
|
|
|
|||
Duhas писал(а):на счет схемы - все нормально. только мосфет нада ниже релюшки сделать ...
| Реклама | ||||
|
|
|
|||


нету, вот продаю почем купил 
=DeaD= писал(а):был бы реверс не было бы 180р
Это я привез с хоббисити посмотреть есть ли реверснету, вот продаю почем купил
Duhas писал(а):Dead, а что там с ДД на реле?


flyroman писал(а):Dead, такие есть??
мне 2 шт нада..
Duhas писал(а):Dead, а что там с ДД на реле?


Сейчас этот форум просматривают: нет зарегистрированных пользователей и гости: 0