Спасибо...но есть одно но...мне что, чтобы подключить шарпы надо будет покупать набор Минибота? Да я лучше застрелюсь..
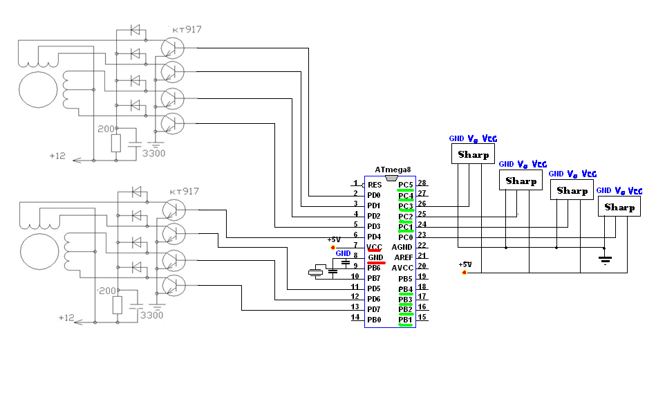
А есть вариант своими руками...?И на каком микроконтроллере лучше делать? Кстать на Вике ,там написано токо как высчитывать растояния исходя из напряжения(за это спасибо, воспользуюсь),а не как сажать на АЦП МК...! И еще вопрос - что такое АЦП МК? Обьясни тупому..galex1981 писал(а): я выход Шарпа сразу сажаю на АЦП МК, и снимаю показания, потом преобразую вольтаж в сантиметры как в ВИКЕ написано, и все нормально работает
...Добавлено спустя 4 минуты 15 секунд:
Вот какую штуку нашел на Вике -
А кто нибудь с ардуино работал??
Вот ссылка -

А то Минибота покупать - стреляться собрался, а ардуино - это типа нормально
??
..

И туда можно подрубить сразу 5 дачиков..?