Проект звукового модуля под шину RoboBus

Обсуждаем рождающиеся мысли и результаты экспериментов.

Re: Проект звукового модуля под шину RoboBus

Сообщение Duhas » 12 дек 2008, 20:51

завтра постараюсь нарисовать.. на 1 канал 1 опер... седня еще текст забить нада .. да и моск кипит(
«Как сердцу выразить себя? … Мысль изреченная есть ложь!»
В этом мире меня подводит доброта и порядочность...
"двое смотрят в лужу, один видит лужу, другой отраженные в ней звезды"
Аватара пользователя
Duhas
 
Сообщения: 6338
Зарегистрирован: 15 сен 2007, 13:03
Откуда: Красноярск
прог. языки: ASM(МК), C(PC)
ФИО: Гагарский Андрей Александрович

Re: Проект звукового модуля под шину RoboBus

Сообщение blindman » 13 дек 2008, 15:31

Протестирован алгоритм, описанный здесь, принципиально работоспособен. Но надежные результаты получаются только в определенном диапазоне частот. Звук с достаточно широким спектром (например музыка) дает нестабильный результат. В статье говорится, что надо после сэмлирования пропускать через фильтр - буду пробовать.
Проект [[Open Robotics]] - универсальные модули для построения роботов
Модули Open Robotics можно приобрести в магазине shop.roboforum.ru

Day OFF? You must be pulling my leg! Stop making humor before someone sees you, fool!

Аватара пользователя
blindman
 
Сообщения: 4130
Зарегистрирован: 29 апр 2008, 21:15
Откуда: Хабаровск
прог. языки: C,C++,Assembler,PHP,Javascript,Ruby, SPIN,Java(?)
ФИО: Андрей Юрьевич

Re: Проект звукового модуля под шину RoboBus

Сообщение blindman » 14 дек 2008, 18:44

Списался с автором статьи, он меня ткнул носом в мои ошибки. Сделала тестовую программу, серва поворачивается в направлении на источник звука.

В общем, со схемой датчиков звука определился, позже выложу. Осталось придумать, как один из каналов заюзать под запись звука.
Проект [[Open Robotics]] - универсальные модули для построения роботов
Модули Open Robotics можно приобрести в магазине shop.roboforum.ru

Day OFF? You must be pulling my leg! Stop making humor before someone sees you, fool!

Аватара пользователя
blindman
 
Сообщения: 4130
Зарегистрирован: 29 апр 2008, 21:15
Откуда: Хабаровск
прог. языки: C,C++,Assembler,PHP,Javascript,Ruby, SPIN,Java(?)
ФИО: Андрей Юрьевич

Re: Проект звукового модуля под шину RoboBus

Сообщение EdGull » 14 дек 2008, 18:53

так что, победа?
ура-ура?
Аватара пользователя
EdGull
 
Сообщения: 10211
Зарегистрирован: 28 дек 2004, 20:33
Откуда: Тольятти
Skype: Ed_Gull
прог. языки: Bascom AVR Basic
ФИО: Гуль Эдуард Викторович

Re: Проект звукового модуля под шину RoboBus

Сообщение blindman » 14 дек 2008, 18:57

А то! :Yahoo!:

Конечно есть определенные ограничения, не стоит ожидать, что можно будет отличить телевизор в одном углу от говорящего человека в другом :D

----------------
Now playing: Pink Floyd - Echoes
Проект [[Open Robotics]] - универсальные модули для построения роботов
Модули Open Robotics можно приобрести в магазине shop.roboforum.ru

Day OFF? You must be pulling my leg! Stop making humor before someone sees you, fool!

Аватара пользователя
blindman
 
Сообщения: 4130
Зарегистрирован: 29 апр 2008, 21:15
Откуда: Хабаровск
прог. языки: C,C++,Assembler,PHP,Javascript,Ruby, SPIN,Java(?)
ФИО: Андрей Юрьевич

Re: Проект звукового модуля под шину RoboBus

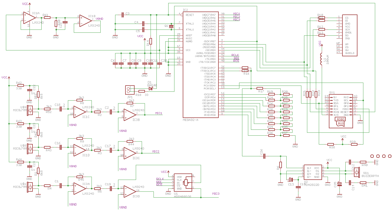
Сообщение blindman » 16 дек 2008, 19:37

Вот схема, близкая к окончательной
sound.png

Не сильно ли громоздко получается ?

Добавлено спустя 49 секунд:
Номиналы от балды стоят, внимания не обращать
Проект [[Open Robotics]] - универсальные модули для построения роботов
Модули Open Robotics можно приобрести в магазине shop.roboforum.ru

Day OFF? You must be pulling my leg! Stop making humor before someone sees you, fool!

Аватара пользователя
blindman
 
Сообщения: 4130
Зарегистрирован: 29 апр 2008, 21:15
Откуда: Хабаровск
прог. языки: C,C++,Assembler,PHP,Javascript,Ruby, SPIN,Java(?)
ФИО: Андрей Юрьевич

Re: Проект звукового модуля под шину RoboBus

Сообщение EdGull » 16 дек 2008, 19:48

в самый раз.
Аватара пользователя
EdGull
 
Сообщения: 10211
Зарегистрирован: 28 дек 2004, 20:33
Откуда: Тольятти
Skype: Ed_Gull
прог. языки: Bascom AVR Basic
ФИО: Гуль Эдуард Викторович

Re: Проект звукового модуля под шину RoboBus

Сообщение blindman » 16 дек 2008, 19:58

Есть один непонятный момент с усилителем мощности. В мостовой схеме включения (так как на рисунке, схема из даташита) усилок постоянно жрет приличный ток, даже без сигнала. Так и должно быть? Пробовал включить динамик через конденсатор - ток в покое значительно падает. Но конденсатор нужен большой емкости => электролит, но включать полярный кондер в мост нельзя. Как быть?
Проект [[Open Robotics]] - универсальные модули для построения роботов
Модули Open Robotics можно приобрести в магазине shop.roboforum.ru

Day OFF? You must be pulling my leg! Stop making humor before someone sees you, fool!

Аватара пользователя
blindman
 
Сообщения: 4130
Зарегистрирован: 29 апр 2008, 21:15
Откуда: Хабаровск
прог. языки: C,C++,Assembler,PHP,Javascript,Ruby, SPIN,Java(?)
ФИО: Андрей Юрьевич

Re: Проект звукового модуля под шину RoboBus

Сообщение Duhas » 16 дек 2008, 20:08

два полярный соединить + к + или - к -... получится толстый неполярный.... хотя постоянка на выходе должна устраняться другими способами.. в том числе обвесом в обратной связи...
«Как сердцу выразить себя? … Мысль изреченная есть ложь!»
В этом мире меня подводит доброта и порядочность...
"двое смотрят в лужу, один видит лужу, другой отраженные в ней звезды"
Аватара пользователя
Duhas
 
Сообщения: 6338
Зарегистрирован: 15 сен 2007, 13:03
Откуда: Красноярск
прог. языки: ASM(МК), C(PC)
ФИО: Гагарский Андрей Александрович

Re: Проект звукового модуля под шину RoboBus

Сообщение blindman » 16 дек 2008, 20:11

Понятно. Все таки кондеры последовательно ставить некошерно. А как сбалансировать каналы моста - хз. В даташите об этом молчок
Проект [[Open Robotics]] - универсальные модули для построения роботов
Модули Open Robotics можно приобрести в магазине shop.roboforum.ru

Day OFF? You must be pulling my leg! Stop making humor before someone sees you, fool!

Аватара пользователя
blindman
 
Сообщения: 4130
Зарегистрирован: 29 апр 2008, 21:15
Откуда: Хабаровск
прог. языки: C,C++,Assembler,PHP,Javascript,Ruby, SPIN,Java(?)
ФИО: Андрей Юрьевич

Re: Проект звукового модуля под шину RoboBus

Сообщение Duhas » 16 дек 2008, 20:15

почемуже некошерно? это стандартный подход, когда нужен неполярный большой емкости... если оно еще и для звука то лучше зашунтировать пленочным эту конструкцию.. но у нас тут это никчему... хотя совать кондер в мост возможно более некошерно...
если не к спеху с этим разобратья может завтра покурю даташит.. чего придумаю... не должно быть там постоянки... и кстати, там постоянка с обоих выходов? или тока с одного?
«Как сердцу выразить себя? … Мысль изреченная есть ложь!»
В этом мире меня подводит доброта и порядочность...
"двое смотрят в лужу, один видит лужу, другой отраженные в ней звезды"
Аватара пользователя
Duhas
 
Сообщения: 6338
Зарегистрирован: 15 сен 2007, 13:03
Откуда: Красноярск
прог. языки: ASM(МК), C(PC)
ФИО: Гагарский Андрей Александрович

Re: Проект звукового модуля под шину RoboBus

Сообщение blindman » 16 дек 2008, 20:18

На обоих выходах. Точно не помню, но при 3-вольтовом питании на одном было вроде около 2вольт, на втором - около 1 (с отключенным динамиком)
Проект [[Open Robotics]] - универсальные модули для построения роботов
Модули Open Robotics можно приобрести в магазине shop.roboforum.ru

Day OFF? You must be pulling my leg! Stop making humor before someone sees you, fool!

Аватара пользователя
blindman
 
Сообщения: 4130
Зарегистрирован: 29 апр 2008, 21:15
Откуда: Хабаровск
прог. языки: C,C++,Assembler,PHP,Javascript,Ruby, SPIN,Java(?)
ФИО: Андрей Юрьевич

Re: Проект звукового модуля под шину RoboBus

Сообщение Duhas » 16 дек 2008, 20:22

тогда явно что-то не так.... должно быть поровну по идее... 3-х вольт ей не мало? ладно пора мне сваливать.. завтра постараюсь посмотреть..
«Как сердцу выразить себя? … Мысль изреченная есть ложь!»
В этом мире меня подводит доброта и порядочность...
"двое смотрят в лужу, один видит лужу, другой отраженные в ней звезды"
Аватара пользователя
Duhas
 
Сообщения: 6338
Зарегистрирован: 15 сен 2007, 13:03
Откуда: Красноярск
прог. языки: ASM(МК), C(PC)
ФИО: Гагарский Андрей Александрович

Re: Проект звукового модуля под шину RoboBus

Сообщение =DeaD= » 25 дек 2008, 19:19

Вот чего получается с держалкой SD-карт:
Вложения
sd-card-holder.jpg
Проект [[Open Robotics]] - Универсальные модули для построения роботов
Аватара пользователя
=DeaD=
 
Сообщения: 24218
Зарегистрирован: 06 окт 2004, 18:01
Откуда: Ебург
прог. языки: C++ / PHP / 1C
ФИО: Антон Ботов

Re: Проект звукового модуля под шину RoboBus

Сообщение EdGull » 25 дек 2008, 19:23

ты жалуешся или хвалишся?
Аватара пользователя
EdGull
 
Сообщения: 10211
Зарегистрирован: 28 дек 2004, 20:33
Откуда: Тольятти
Skype: Ed_Gull
прог. языки: Bascom AVR Basic
ФИО: Гуль Эдуард Викторович

Пред.След.

Вернуться в Идеи

Кто сейчас на конференции

Сейчас этот форум просматривают: нет зарегистрированных пользователей и гости: 0

cron