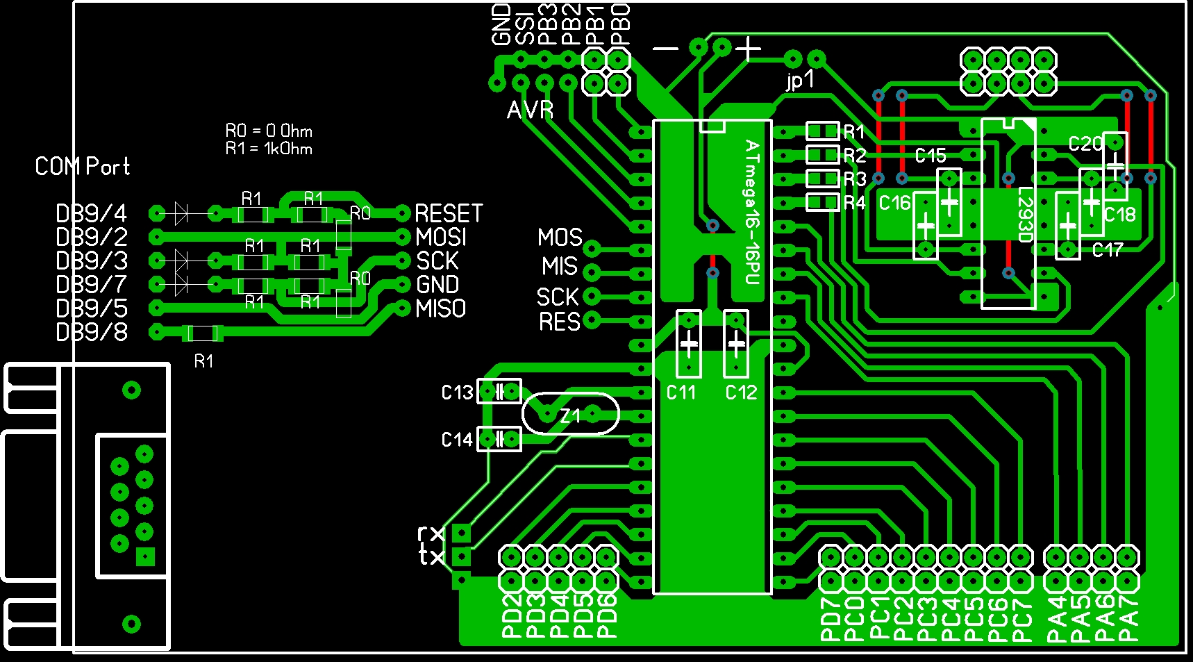
Вот нашёл в инете 2 схемы. Первая - програматор для ком порта для avr'ов, а вторая универсальный робоконтроллер.
Идея такова- совместить эти две платы и получить робоконтроллер со встроенным isp програматором (подключил к кому, прошил и никаких бутлодеров
не надо. Вот только незадача не могу уже вторые выходные никак совместить выходы двух схем в sprint layout. Может кто из опытных возьмется и поможет доделать?
Выкладываю спринтовский файл. Две схемы в нем уже совмещены, но не разведены их выходы и вход с разъема com-кабеля(что собстенно и нужно сделать).
При разводке желательно чтоб плата получилась как можно более компактной.
Ссылка на сайт сос схемой прогроматора:
Добавлено спустя 32 минуты 9 секунд:
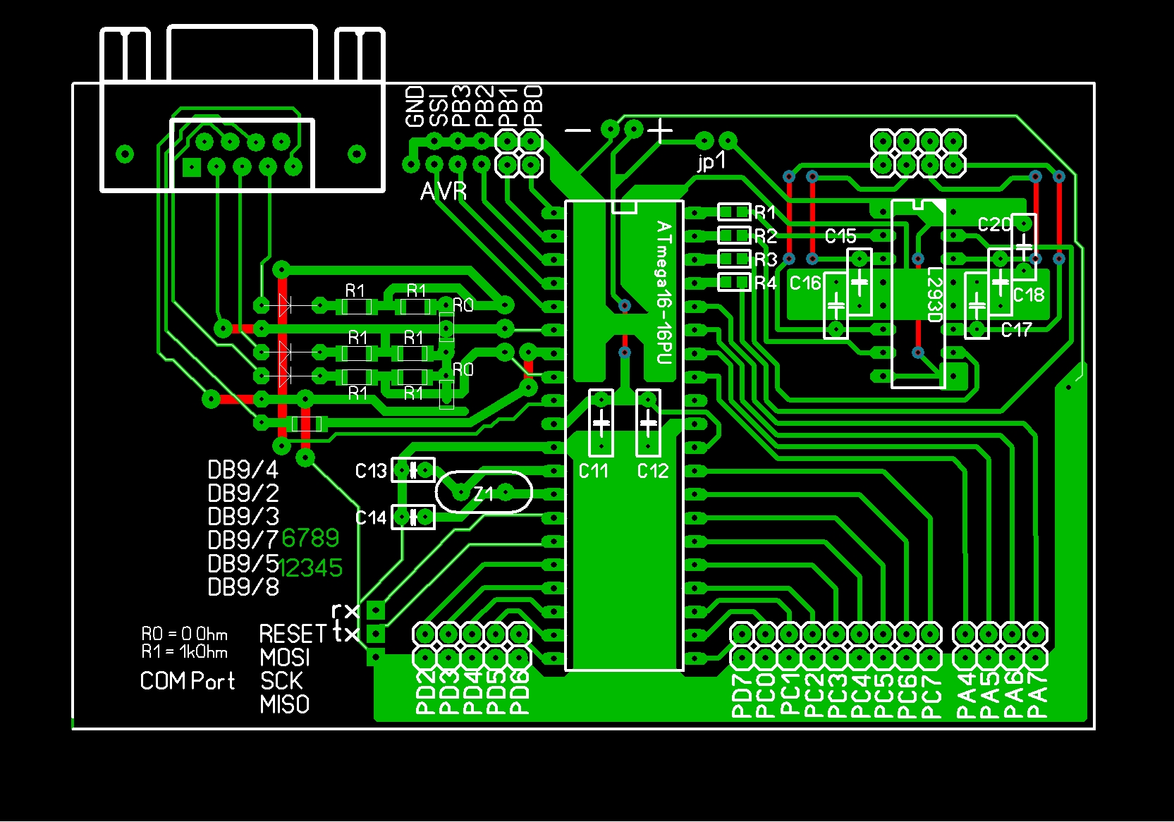
А вот картинка.

- 
Всё же готово. Объедини контроллер программатор и разъём и усё...