Duhas писал(а):не понял в чем он не прав? меньше напруги на движке - меньше момент.. он же усилие...
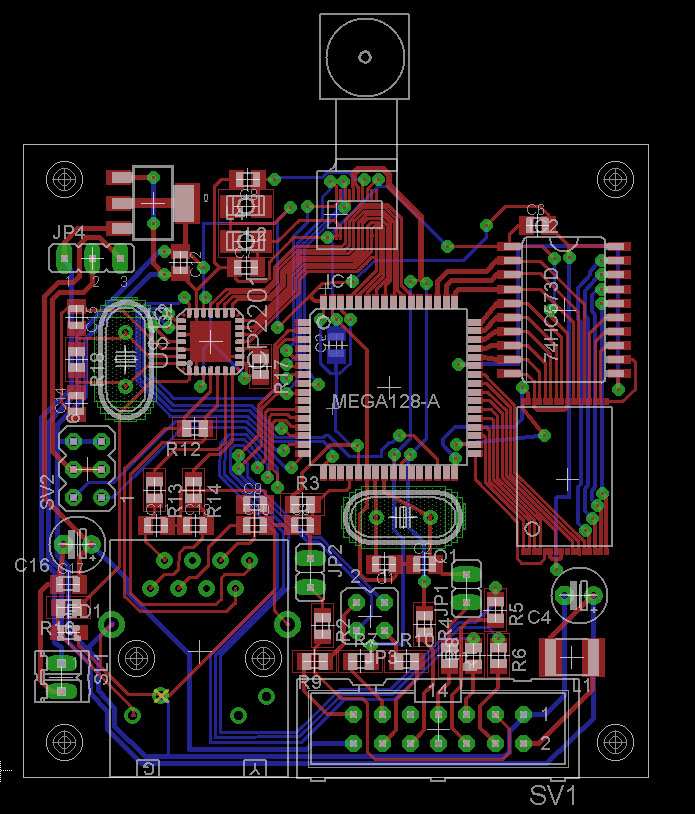
А где я сказал, что питание будет меньше? Я сказал что сигнал будет 3.0-3.3В, а питание нормальное будет (4.8-5-6-7.2В). Нафига нам супер-слабые сервы?

Вот регулятор 3.3В впихнул и джампер - переключать питание 5V или с отдельного разъема на сервы (6-7.2В).

, тем более, если для 99% серв этих 3.0-3.3В будет достаточно 
