Duhas писал(а):имхо и данный вариант можно развести на 1 слое .. без особых траблов и под лут ... тем более для заводской платы там просто простор ...
Вы готовы в этом участвовать? Хотя впрочем - давайте хоть какой-то нормальный двухсторонний вариант соберем, а потом уже будем специально под ЛУТ делать вариант 1-сторонний.
Добавлено спустя 2 минуты 20 секунд:$ilent писал(а):3. Вчера делал зарядник для литиевой батарейки на max1501, потребляет она (точней через себя пропускает) оч. многа - до 540мА.
При работе от лабораторного источника всё ОК. А потом подумал, ну небудет у меня 5В, а буит 12В - значит надо стабилизатор собирать. Насобирал с ёмкостями 220мФ, а он у меня начинает в импульсном режиме работать. Порылся в ДШ и увидел, что ёмкости там вообще 0,1 и 0,33. В итоге поставил - завёлся.
Удивительно, всю ночь разряжал батарейку, включаю опять на заряд - работает, меняю ёмкости на 220мФ - опять работает 
Вы лучше расскажите как это с научной точки зрения обосновывается. А то я никак именно этого понять не могу

и это мне не нравится

Думаю конкретно в этом случае у вас какие-то другие грабли были

$ilent писал(а):4. Ставь лучше сдвоенный.
Ок, попробуем, какую-нибудь распространенную марку можешь назвать?
Добавлено спустя 7 минут 14 секунд:steel_monkey писал(а):Только если приоритет по удобству отдавать на ЛУТ, а не на распайку платы заводского изготовления.
А вот тут я не согласен. паять 0805 что на заводские, что на ЛУТовские платы проще. Каждый МЛТ надо взять в руки, согнуть выводы, вставить в дырки, обрезать выводы и запаять. Распаивал тут плату на ~60 СМДшек- две платки за день. В отверстия,уверен, не успел бы запаять и одной.
Высыпал в спиртоканифоль, взял пинцет и процес пошел.
Давайте без фанатизма

у меня на платке резисторов + керамики 6 штук всего, вас реально они могут утомить?

Понимаю бы их было штук 30 хотя-бы...
steel_monkey писал(а):Тут не понял - развести альтернативно еще и под SMD-корпуса микросхем предлагается? Так лучше тогда после удачной сборки этой платы сделать SMD вариант - он еще и меньше будет раза в 2 по размерам.
Это так, скорее мои измышления. Я не предлагаю переразводить. Просто "заботясь" о новичках многие делают свои проекты под монтаж в отверстия. Но парадокс в том, что для собственного изготовелния проще поверхностный монтаж. Кстати, я между ножками 0805 спокойно провожу проводник 0.254мм.
Собственное изготовление - пока не приоритет. Сейчас во всех крупных городах есть изготовление печатных плат, в пределах 800р выйдет всё, а уж если пара-тройка человек наберется - вообще ерунда по деньгам. Да и распространять готовые печатки за разумные деньги вполне можно.
steel_monkey писал(а):А вообще такой нескромный вопрос

: планируется массовое изготовление и продажа? Просто не очень понятно, если это не 100% самоделка, то сможет ли она конкурировать с миниботом? У Вас, конечно, немного другой направленность плата, но все равно на новичков рассчитана.
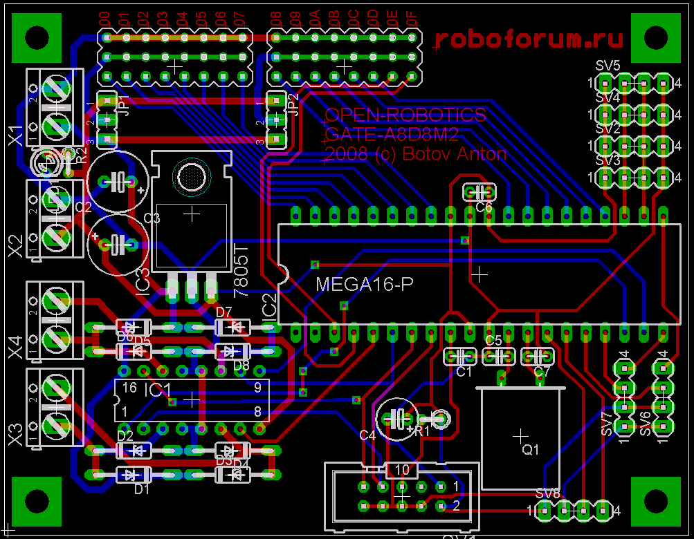
Массовое изготовление и продажа - если пойдет эта тема. Коммерческой задачи у меня нет. Конкурировать с миниботом - такой самоцели нету, если начнут пересекаться - вполне сможет слиться с миниботом. Сейчас по серьезному ряду причин минибот мне не подходит, да и ориентирован минибот скорее на разовый стартовый проект, а моя плата - на основу для серьезного развивающегося проекта. Предполагается что в моём случае на роботе будет стоять радиокамера на поворотной башне, ИК-дальномеры, сонары и может быть манипулятор + разумеется серьезное отличие - мой проект будет программироваться на ПК, а на МК будет ставиться типовая прошивка, хотя вполне мою платку можно использовать и для автономного робота, как уже выше писал.
Добавлено спустя 4 минуты 54 секунды:steel_monkey писал(а):А вообще такой нескромный вопрос

: планируется массовое изготовление и продажа? Просто не очень понятно, если это не 100% самоделка, то сможет ли она конкурировать с миниботом? У Вас, конечно, немного другой направленность плата, но все равно на новичков рассчитана.
Слона то мы и не заметили

моя плата ориентирована не на новичков

а на тех, кому дорого своё время и у кого нет дикого непреодолимого желания влезать самому в программирование МК

такие люди есть, я вас уверяю

кроме этого есть еще люди, которые владеют программированием на МК, но им надо решить задачу на ПК, а писать шлюз заново для каждого робота - надоело уже или не хочется.
Хотя конечно и новички ею смогут воспользоваться без особых проблем, но в этом случае ключевое отличие от минибота будет то, что мою плату и мой подход можно будет использовать и в дальнейших конструкциях, да и в программирование МК можно будет не влезать.