roboforum.ru

Технический форум по робототехнике.


Паяльники с жалом T12

Описание и обсуждение технологий самостоятельного изготовления компонент.

Re: Паяльники с жалом T12

Сообщение Medtech » 25 сен 2017, 16:24

Спираль не на конце жала обычно, слишком велика инерция.
Аватара пользователя
Medtech
 
Сообщения: 562
Зарегистрирован: 20 апр 2015, 22:02
Откуда: Москва
Skype: sergelola
ФИО: Сергей

Re: Паяльники с жалом T12

Сообщение Dmitry__ » 25 сен 2017, 16:51

Myp писал(а):а чего никто не делает замер температуры через сопротивление спирали, это прям так сложно или это не работает?

Спираль из нихрома делается, а у него температурный коэффициент практически нулевой. У меди в разы лучше температурный коэффициент сопротивления. Вот на столах для 3д принтера из печатной платы так можно делать.
А в T12 жале гениально придумано, нагревательный элемент приварен к жалу, автоматом получается термопара (нихром/из чего там жало). Сенсор максимально приближен к жалу. Японцы, что с них взять...
Изображение

Только алгоритм чтения сенсора сложный. Подал напряжение, нагрел элемент, снял напряжение, замерил температуру с тех же контактов. :)
Аватара пользователя
Dmitry__
 
Сообщения: 8033
Зарегистрирован: 13 янв 2011, 15:25
Откуда: Санкт-Петербург

Re: Паяльники с жалом T12

Сообщение Myp » 15 ноя 2017, 19:58

меня тока что осенило
если один конец термопары приделан к питанию нагревателя...
классические контроллеры же не будут работать, там где термопара отдельно?

Добавлено спустя 8 минут 48 секунд:
и про короткую ручку T12... там в комплекте не хватает резинового колечка
при затягивании ручки колечко должно поджиматься и фиксировать жало плотно
надо приколхозить от чего-то
<telepathmode>На вопросы отвечает Бригадир Телепатов!</telepathmode>
Всё уже придумано до нас!
Аватара пользователя
Myp
скрытый хозяин вселенной :)
 
Сообщения: 18018
Зарегистрирован: 18 сен 2006, 12:26
Откуда: Тверь по прозвищу Дверь
прог. языки: псевдокод =) сила в алгоритме!
ФИО: глубокоуважаемый Фёдор Анатольевич

Re: Паяльники с жалом T12

Сообщение Angel71 » 15 ноя 2017, 20:13

полный набор (блок питания, олед экран, корпус, нормальная ручка, жало, плата управления на стм32) стоит примерно до 50. для поколхозить можно ограничиться оледом, жалом, ручкой и платой на стм.
Аватара пользователя
Angel71
 
Сообщения: 10668
Зарегистрирован: 18 апр 2009, 22:18
Предупреждения: -1

Re: Паяльники с жалом T12

Сообщение ilalexey » 15 ноя 2017, 20:15

вот ведь засада - тема T12 автоматом с пьятницей ассоциируется.
Аватара пользователя
ilalexey
 
Сообщения: 3202
Зарегистрирован: 13 май 2011, 21:37
Откуда: Bb

Re: Паяльники с жалом T12

Сообщение Myp » 15 ноя 2017, 20:28

но вроде как в моей паяльной станции, на плате минус нагревателя в разъёме звонится с минусом термопары...
тоесть вроде как можно просто поменять ручки...

Добавлено спустя 5 минут 57 секунд:
Angel71 писал(а):полный набор (блок питания, олед экран, корпус, нормальная ручка, жало, плата управления на стм32) стоит примерно до 50. для поколхозить можно ограничиться оледом, жалом, ручкой и платой на стм.
у меня и так уже две паяльные станции есь
куда мне третья...
я хочу в имеющийся xytronic 988 подключить ручку с жалами T12
желательно чтоб штатно
если не взлетит то буду пилить окошко под экранчик

вот пдф от похожей станции, регулятор температуры реализован как на второй схеме
вопрос, можно ли туда цеплять T12?
Вложения
Xytronic Schematic 988.pdf
(139.46 КиБ) Скачиваний: 0
<telepathmode>На вопросы отвечает Бригадир Телепатов!</telepathmode>
Всё уже придумано до нас!
Аватара пользователя
Myp
скрытый хозяин вселенной :)
 
Сообщения: 18018
Зарегистрирован: 18 сен 2006, 12:26
Откуда: Тверь по прозвищу Дверь
прог. языки: псевдокод =) сила в алгоритме!
ФИО: глубокоуважаемый Фёдор Анатольевич

Re: Паяльники с жалом T12

Сообщение Angel71 » 15 ноя 2017, 21:25

сначала нужно определиться, чем лучше, на сколько, какие затраты и с учётом этого уже решать, нужно ли что-то менять. кроме т12 есть индукционные (г-но на подобии не оригинальных quick 203 брать не стоит, уж лучше фень-хрень с t12)
Аватара пользователя
Angel71
 
Сообщения: 10668
Зарегистрирован: 18 апр 2009, 22:18
Предупреждения: -1

Re: Паяльники с жалом T12

Сообщение Dmitry__ » 15 ноя 2017, 21:50

Мур, стандартные станции не пойдут к жалам т12, т.к. через термопару течет ток нагрева, а в короткие промежутки времени, откл. питание и замеряется температура. Но паяльники t12 просто потрясные, я только ими сейчас паяю. Фобия с самовоспламеняющимися люкеями прошла. Паяльник нагревается так, что после включения, успеваешь только затылок почесать, а с жала уже идет дым :) При этом жало понижает через 20 сек. температуру до 200 град. и сразу выходит на нужную температуру по датчику вибрации.

ilalexey писал(а):вот ведь засада - тема T12 автоматом с пьятницей ассоциируется.

Это, скорее всего не из-за темы, а из-за автора темы :lol: :beer:
Аватара пользователя
Dmitry__
 
Сообщения: 8033
Зарегистрирован: 13 янв 2011, 15:25
Откуда: Санкт-Петербург

Re: Паяльники с жалом T12

Сообщение ilalexey » 15 ноя 2017, 22:08

Dmitry__ писал(а):Это, скорее всего не из-за темы, а из-за автора темы

:beer:
Аватара пользователя
ilalexey
 
Сообщения: 3202
Зарегистрирован: 13 май 2011, 21:37
Откуда: Bb

Re: Паяльники с жалом T12

Сообщение Myp » 15 ноя 2017, 22:16

ток на нагрев идёт через общую землю и отдельный контакт нагревателя.
минус термопары соединён с землёй нагревателя, а плюс термопары идёт к ОУ

у меня по схеме так же
посмотри мою пдфку от станции, на второй странице схема родная.

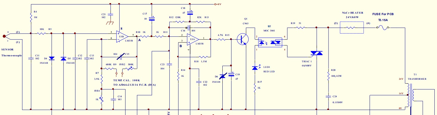
вот аналоговый контроллер для T12
ANALOG CONTROLLER FOR HAKKO T12 TYPE TIPS.JPG

сигнал с термопары идёт на + ОУ, минус термопары сидит на минусе нагревателя
та жа фигня что и у меня, тока номиналы чуток другие.


блин
чота я не пойму
у T12 походу только 2 провода нужны для работы? третий контакт просто экран жала и особо не нужен?

по китайской схеме минус термопары и минус нагревателя одно и тоже и они сидят на постоянном минусе схемы
плюс термопары идёт на ОУ и периодически на него же, на + термопары мосфетом подаётся + от питающего напряжения.
<telepathmode>На вопросы отвечает Бригадир Телепатов!</telepathmode>
Всё уже придумано до нас!
Аватара пользователя
Myp
скрытый хозяин вселенной :)
 
Сообщения: 18018
Зарегистрирован: 18 сен 2006, 12:26
Откуда: Тверь по прозвищу Дверь
прог. языки: псевдокод =) сила в алгоритме!
ФИО: глубокоуважаемый Фёдор Анатольевич

Re: Паяльники с жалом T12

Сообщение Dmitry__ » 15 ноя 2017, 23:04

Myp писал(а):у T12 походу только 2 провода нужны для работы? третий контакт просто экран жала?

Да, там по 2-м контактам идет и нагрев и проверка температуры. Для проверки температуры надо отключать мосфет нагрева, а потом считывать и запоминать температуру до след. измерения. Поэтому это только процессорные контроллеры (проще), хотя есть и полностью аналоговые решения. Но я сомневаюсь в нормальной работе. Япошки еще те изврашенцы...

Добавлено спустя 1 минуту 58 секунд:
А, ну ты и привел аналоговый контроллер, с памятью температуры на конденсаторе и диоде, прецизионно такое работать не может, изврат - шо пипец...
Аватара пользователя
Dmitry__
 
Сообщения: 8033
Зарегистрирован: 13 янв 2011, 15:25
Откуда: Санкт-Петербург

Re: Паяльники с жалом T12

Сообщение Myp » 15 ноя 2017, 23:08

тоесть чтоб сделать так же...
надо всего-то поставить 2 перемычки и в одном месте разрезать дорожку
было:
было.jpg

надо сделать:
переделка.jpg


но тут уже я явно не откалибрую паяльник...
придётся наверно всётаки контроллер брать.
будет убер станция, два пяльника и один отсос.
этож я тогда захочу вместо одного паяльника фен установить...
сплошные траты.
<telepathmode>На вопросы отвечает Бригадир Телепатов!</telepathmode>
Всё уже придумано до нас!
Аватара пользователя
Myp
скрытый хозяин вселенной :)
 
Сообщения: 18018
Зарегистрирован: 18 сен 2006, 12:26
Откуда: Тверь по прозвищу Дверь
прог. языки: псевдокод =) сила в алгоритме!
ФИО: глубокоуважаемый Фёдор Анатольевич

Re: Паяльники с жалом T12

Сообщение Dmitry__ » 15 ноя 2017, 23:41

Не, такая доработка не пойдет, тут вообще переменка и симистор. Не майся ерундой, закажи контроллер t12. Все отобьешь на самих жалах...

Добавлено спустя 1 минуту 29 секунд:
Хо, вспомнил, я же давал клич, что подарю кому-нибудь контроллер? Тебе бы точно отдал, но я его уже подарил, человек собрал станцию и пищит от радости как суслик :)
Пытался подарить ilalexey, но он отказался, я аж обиделся (шутка) :)

Еще остался контроллер на stc с графич. экраном (добавил его описание в первое сообщение). Но что-то я наразвлекался с этими станциями до отрыжки, не буду собирать, надо его подарить кому-нибудь...
Аватара пользователя
Dmitry__
 
Сообщения: 8033
Зарегистрирован: 13 янв 2011, 15:25
Откуда: Санкт-Петербург

Re: Паяльники с жалом T12

Сообщение ilalexey » 15 ноя 2017, 23:54

Dmitry__ писал(а):я аж обиделся

Аватара пользователя
ilalexey
 
Сообщения: 3202
Зарегистрирован: 13 май 2011, 21:37
Откуда: Bb

Re: Паяльники с жалом T12

Сообщение Dmitry__ » 16 ноя 2017, 00:22

Как тебя еще не забанили на Украине за русскую попсу? Где сбу? :ROFL:
Аватара пользователя
Dmitry__
 
Сообщения: 8033
Зарегистрирован: 13 янв 2011, 15:25
Откуда: Санкт-Петербург

Пред.След.

Вернуться в Технологии

Кто сейчас на конференции

Сейчас этот форум просматривают: нет зарегистрированных пользователей и гости: 0

cron