Возникла задача изготовить термо-камеру. Объем 0,125 куба (0,5м * 0,5м * 0,5м)
В которой температура будет меняться по заданному графику.
Пример:
Подъем от 20 С до 85,2 С - 3 часа,
85,2 С держится 4 часа 28 мин.
остывание с 85,2 С до 76,7 С - 17 мин
подъем с 76,7 С до 112 С - 3 часа
112 С держится 2 часа 12 мин.
остывание с 112 С до 20 С - 4 часа.
Вариаций множество.
Нижний диапазон 20 С - верхний 250 С
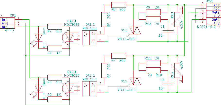
Думаю использовать:
Контроль температуры - терморезисторы от хотэнда (до 300 С держат)
Нагреватель – бытовая спиральная печь (дачная)
Управление Ардуино
Но мне кажется я чего-то не учитываю.
Подскажите свой вариант реализации данного проекта.
Посоветуйте.


