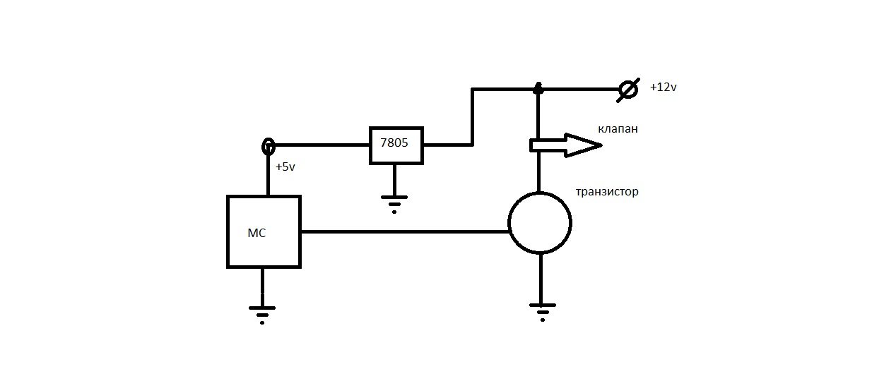
У меня следующая проблема - нужно управлять через МК (ATTINY 2313) работой компонента (электромагнитного клапана, регулирующего подачу воды).
МК работает на 3-5V напряжении, клапан работает на 12V. Каким образом лучше всего преобразовывать напряжение и куда
вставлять преобразователь - видимо на выходном порту с 3V до 12V?
Есть разные преобразователи - самодельные, импульсные. Возможно где-то можно купить готовые решения? Подскажите.



