ты сейчас чисто микру мучаешь или с транзисторами?
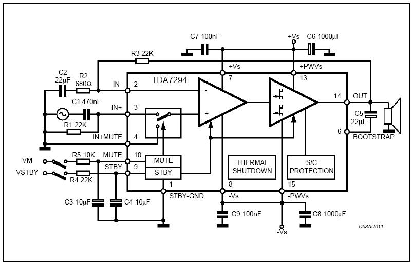
я бы отпаял все лишнее и запустил ее по даташиту
С транизсторами. Уже думал, никак не решусь.

а сигнал с приемника откуда берешь?
Из разъема для наушников.
Добавлено спустя 5 минут 29 секунд:
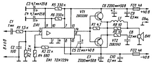
Вот так это все выглядит.



прикольно