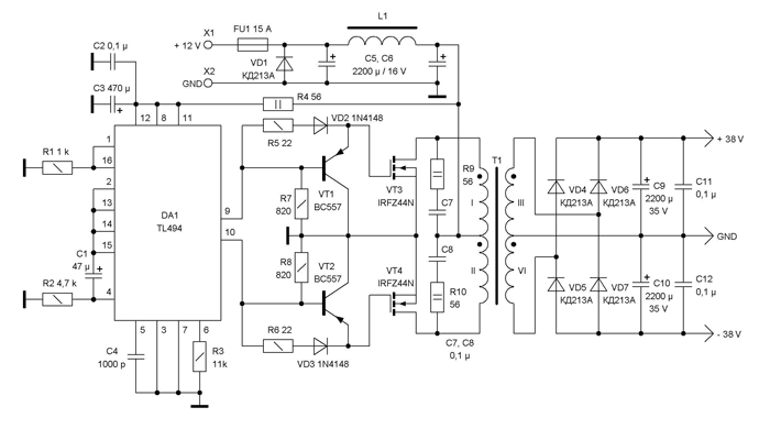
фронты смотри на затворах полевиков, только аккуратно
если выбросов нет, а их вроде нет, убери снабберы
по входу поставь еще электролитов
если будешь брать общего назначения, то не более 2200мкф и на напряжение не менее 25В
набери по входу 10000...20000мкф (ставь их после дросселя)С5, С6
возможно были провалы напряжения на пиках "музыки" и поизошел сбой микры.
биполярные транзисторы ставь как можно ближе к полевикам
коллекторы биполярников должны соединяться с управляемым полевиком как можно более короткой связью
дорожки к затворам делай тоже как можно более короткими
в затворы поставь резисторы по 10...15 Ом
"земля" микросхемы должна браться непосредственно с входной емкости
полевики тоже соединяй непосредственно с входной емкостью как можно более короткой связью
ну и удачи канеша
