Radist писал(а):В качестве рекомендации на будущее: предлагаю активно использовать планарные компоненты (чип резисторы, чип конденсаторы, чип танталовые конденсаторы, планарные диоды, транзисторы, микросхемы). Платы будут меньше, сверлить меньше, выглядят современнее.
Добавлено спустя 4 минуты 23 секунды:
У вас модуль горизонтальный, а значит он отъест большой кусок площади шасси. Рекомендую делать ик бамперы вертикальными и втыкать их разъемом в основную плату. Второй ик диод не нужен (сами подумайте, ну зачем он? для дальности? вы и без него нужную дальность получите, никто же не ставит в ик пульты гирлянды светодиодов. Датчик с робозоны - не догма). Использование планара позволит сделать очень миниатюрный модуль.
Да спасибо я собрал этот датчик так сказать для тестов =)(про мои цели в 1 посте)
всё будет со временем сначала добьюсь хороших результатов от этого датчика потом перейдем к более современному(накапливаю больше знаний, уже скоро определюсь что мне нужно от ИК бампера)
Без планара тоже можно сделать достаточно компактно  - forum10/topic3214.html
Почитал Немного подчеркнул для себя инфы! спасибо!
Цель!
1)собрать бюджетную тележку =)2)
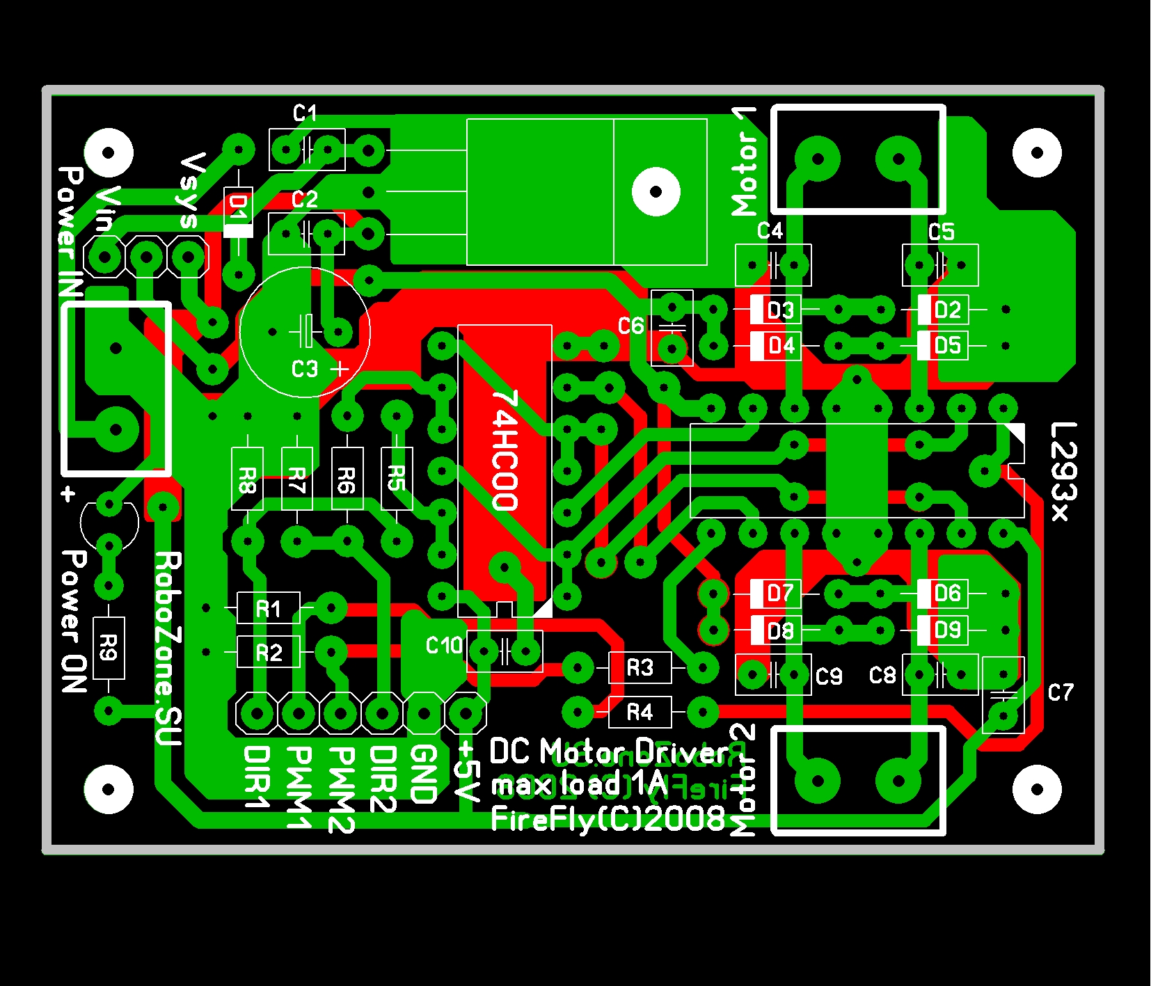
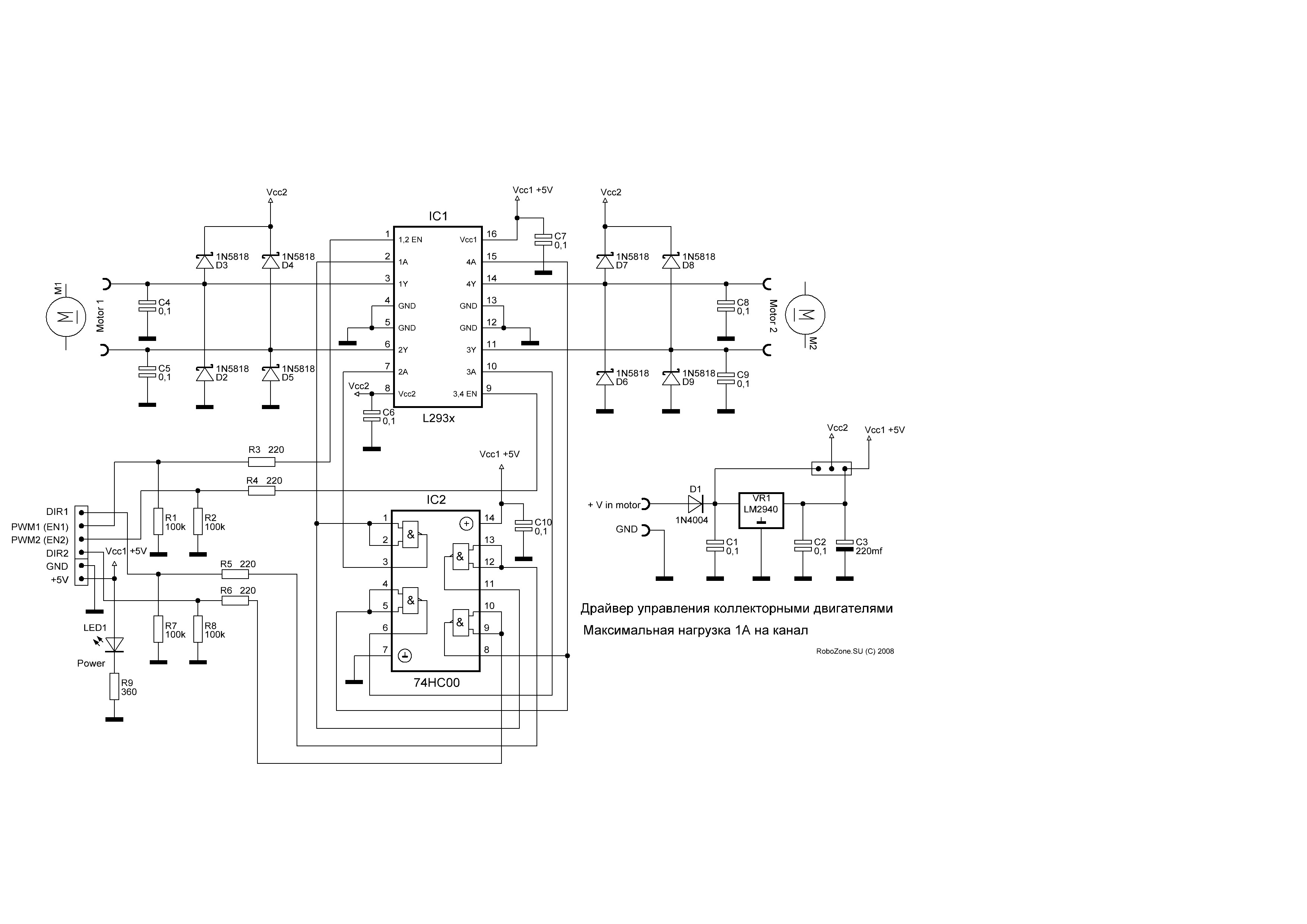
Разработать и развести собственный ШЕЛД для дуины (мотор шелд на l293d)
3)Написать код
Что можете подсказать по пункту 2 любая информация пригодится!Добавлено спустя 37 минут 8 секунд:Вот интересный материал я его сча перекуриваю и в бой =)
[url]http://roboforum.ru/wiki/Драйвер_двигателя_L293B[/url]
[url]
http://robozone.su/2008/03/28/modul-drajjvera-dvigatelja-na-osnove.html[/url]
http://www.adrirobot.it/arduino/motor_shield/scheda_arduino_motor-shield.htm 
	Собираем инфу
Добавлено спустя 8 минут 3 секунды:Вот это нужно переворотить в односторонний вариант или не сложную двух(естественно без металлизации отверстий)
Что нужно от шелда 1)Возможность питаться от ардуины 5вольт и с ножки Vin(это без стабилизатора)(думаю еще возможность питать от внешнего источника через стабилизатор 5 вольт на микросхему а до 9 или 6 на моторы)Что лучше?От ардуины брать или от внешнего?
2)Индикация светодиодами с чего питается 5 или с Vin
3)Лучьше использовать микросхемы логики или нет?(74HC32N,74HC00N)	
4)Нужно чтобы шелд не занимал много слотов ардуины
5)Нужно управлять пока что только движками обычными(не помню вроде коллекторные)не сервы и не ШД
6)На будущие управлять сервами и ШД
7)управления скоростью вращения электромоторов с помощью широтно модулированного сигнала (ШИМ).
Что то забыл допишу позже(Дополняйте пожалуйста и подсказывайте)Добавлено спустя 1 час 6 минут 47 секунд:Вот и вопросы!
У l293D имеет внешние защитные диоды!так а вот (Типо Аналог) KP1128KT3A тоже имеет защитные диоды?Добавлено спустя 12 минут 58 секунд:Вроде все Ок нашёл что нужно!
теперь это нужно перевертеть в шелд и подогнать под мои параметрыДобавлено спустя 19 минут 21 секунду:А может и не мучится а заказать ??
http://freeduino.ru/arduino/mshield_kit.html