![]() |
roboforum.ruТехнический форум по робототехнике. |
|
|
| Реклама | ||||
|
|
|
|||
Yuraskas писал(а):этой программе может задаваться длительность, кроме как в тактах процессора?
blindman писал(а):он понять не может, почему значение счётчика цикла не равно времени выполнения цикла в тактах
Я-то по наивности своей считал только количество тактов декремента счётчика, и не учитывал все остальные команды: загрузки в регистр, переходы по условию и т.д...| Реклама | ||||
|
|
|
|||

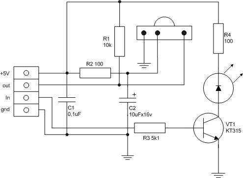
yak-40 писал(а):На 2-й ножке ТСОП обязательно должна стоять емкость на землю. Хотя-бы 10 мкф.
А других замечаний нет, плата разведена правильно?
Вернуться в Новичкам или основы основ роботостроения.
Сейчас этот форум просматривают: нет зарегистрированных пользователей и гости: 0