О спасибо буду рад любой помощи.
2 nest, качаю... разбираюсь)
![]() |
roboforum.ruТехнический форум по робототехнике. |
|
avr123.nm.ru писал(а):да мне не нужно, я просто думаю тем кому понадобится могу т в нужный момент тебя не застать.
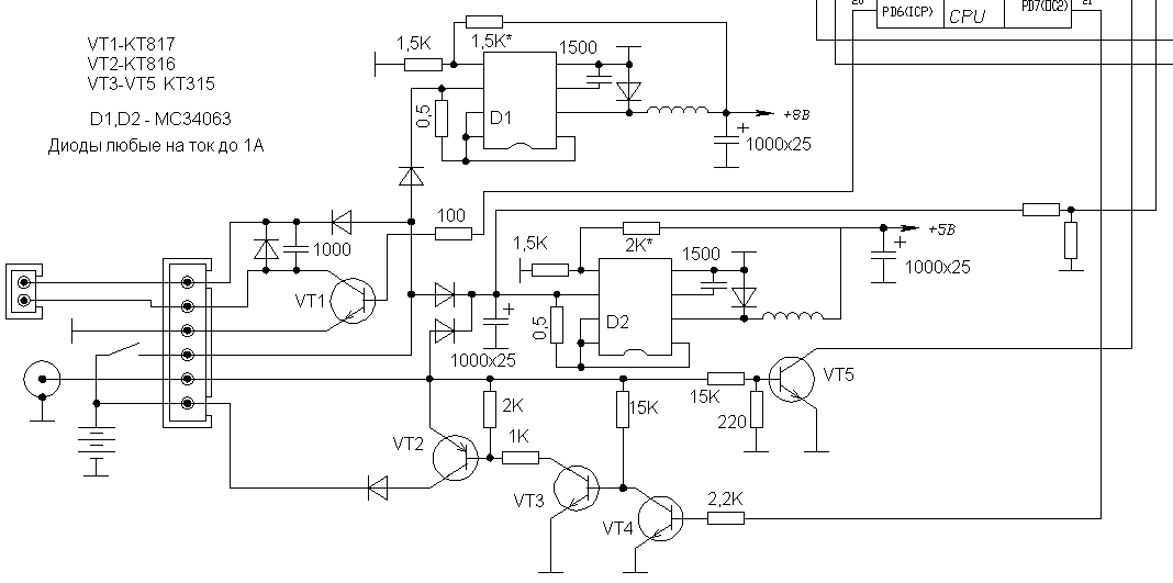
подпишу и выложу позже. (только скоро не обещаю, потому как надо номиналы с платы срисовывать
)
Sharkfire писал(а):Значит к выходам 8V я могу подключать 2 движка да ?
Sharkfire писал(а):К выходу 5V могу подключать мозги...
Sharkfire писал(а):Адаптер на 12 V ? уточните какой...
Sharkfire писал(а):а "контроль зарядки" в чём выражается?
Вернуться в Новичкам или основы основ роботостроения.
Сейчас этот форум просматривают: нет зарегистрированных пользователей и гости: 0